藏书网
师兄师姐不一定教你的琼脂糖凝胶电泳干货
淘淘科研废物
2025-11-26 00:22:40
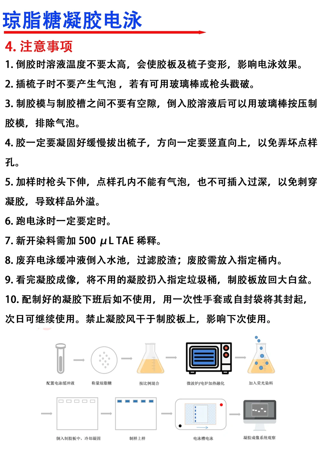
Hi~今天给大家分享一期琼脂糖凝胶电泳干货知识详解 [向右R]主要从以下四个部分 1⃣️什么是琼脂糖凝胶电泳 2⃣️琼脂糖凝胶电泳的工作原理 3⃣️琼脂糖凝胶电泳的步骤 4⃣️注意事项⚠️ 满满的干货与tips ,欢迎大家👍收藏,一起讨论交流呀
0
阅读:0
淘淘科研废物
感谢大家的关注
作者最新文章
1
导师不教,但默认你会的科研必备工具合集
2
还在为PPT发愁?这款工具学会你就是汇报达人
3
🔥师兄师姐不一定教你的细胞cck8检测小技巧
4
🔥如何用Snapgene 模拟琼脂糖凝胶电泳
5
🔥蛋白表达必备工具分享
6
盘点一下搞科研用过的生产力工具|软件分享
7
钙片是智商税?|8款钙片科学角度无废话总结
8
常用生物学软件分享3⃣️-Primer5
9
🔥科研大佬都在用的科研绘图配色|网站分享
10
🔥融合PCR(overlap)|技术分享
热门分类
推荐
热榜
军事
NBA
体育
社会
明星八卦
娱乐
财经
科技
汽车
历史
国际
游戏
动漫
公益
搞笑
商业
互联网
数码
国际足球
房产
家居
时尚
科学探索
职场
育儿
股票
教育
影视
情感
热点
中国军情
武器
中国南海
中国足球
亚洲杯
科比
综合体育
CBA
投资
大咖秀
外汇
创业
风口
SUV
豪车
概念车
优惠
新能源
美国
欧洲
朝日韩
俄罗斯
孕期
街拍
婚姻
正能量