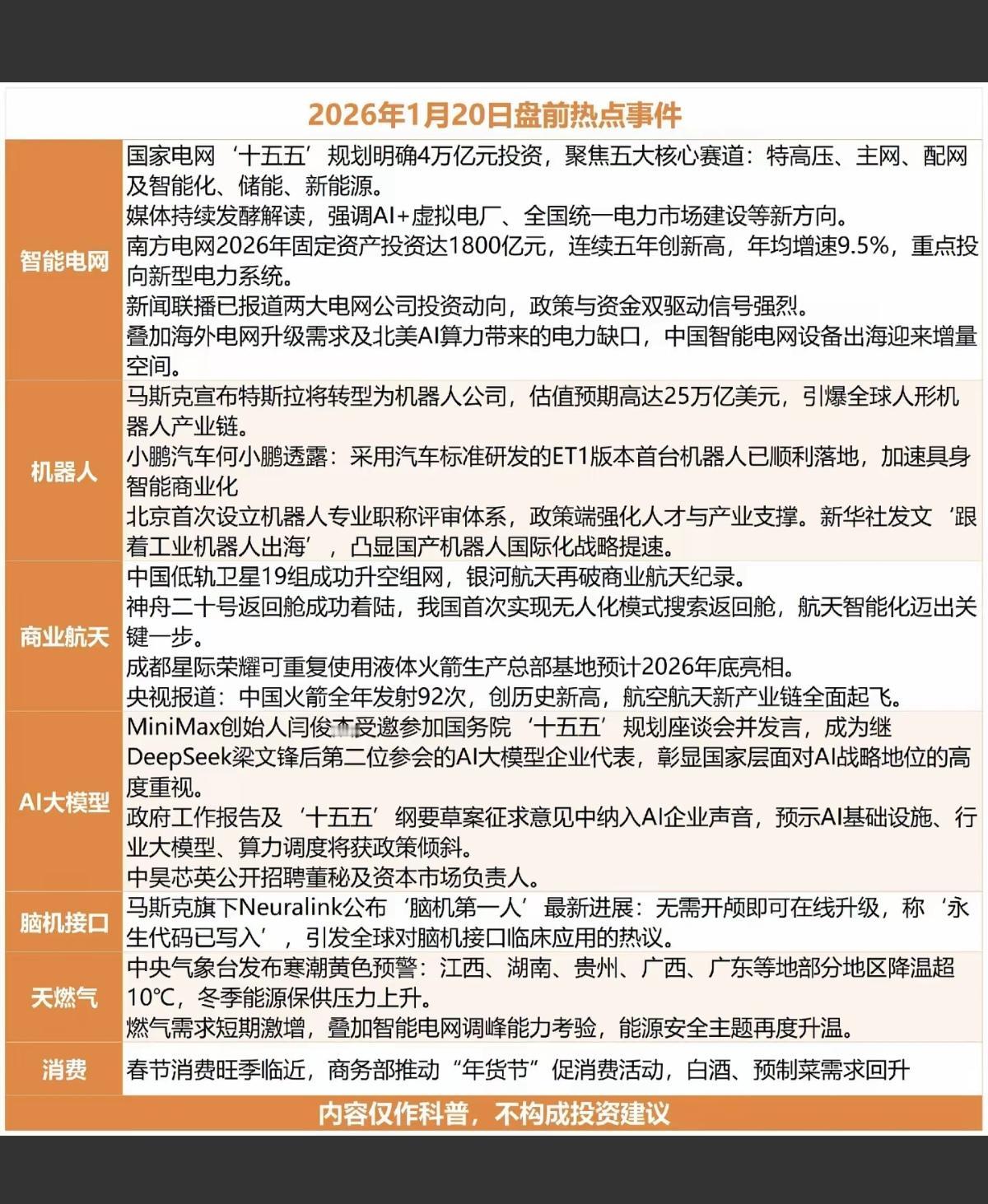
1.20周二最新:财经热点事件! 1.智能电网 2.机器人 3.商业航天

金鸡牛鸣笙 2026-01-20 07:23:40

1.20周二 最新: 财经热点事件! 1.智能电网 2.机器人 3.商业航天 4.天然气期货暴涨 5.人工智能,AI大模型 6.脑机接口

0 阅读:35

猜你喜欢

金鸡牛鸣笙

金鸡牛鸣笙

感谢大家的关注