冬季是流感等疾病的高发季节,在华工作的外籍人士可通过参加国内医保,减轻经济负担,但外籍未成年子女往往难以享受同等医疗福利。其实,符合条件的外籍子女完全可以参加中国的基础医保。
下面以北京为例,为大家详细说明外籍子女参保的具体要求、所需材料,以及相关补充信息!
满足以下两类条件之一的外籍未成年子女,可申请参保:
自身已取得中国五星卡,且未享有其他基本医疗保障的外国籍人员;
父母一方持有《外国人工作许可证》(A 类,即外国高端人才),且子女未享有其他基本医疗保障。
简单来说,外籍未成年子女要么自己有中国永久居留身份,要么父母一方是 A 类高端人才,
就能申请参加国内医保,享受医疗保障福利。
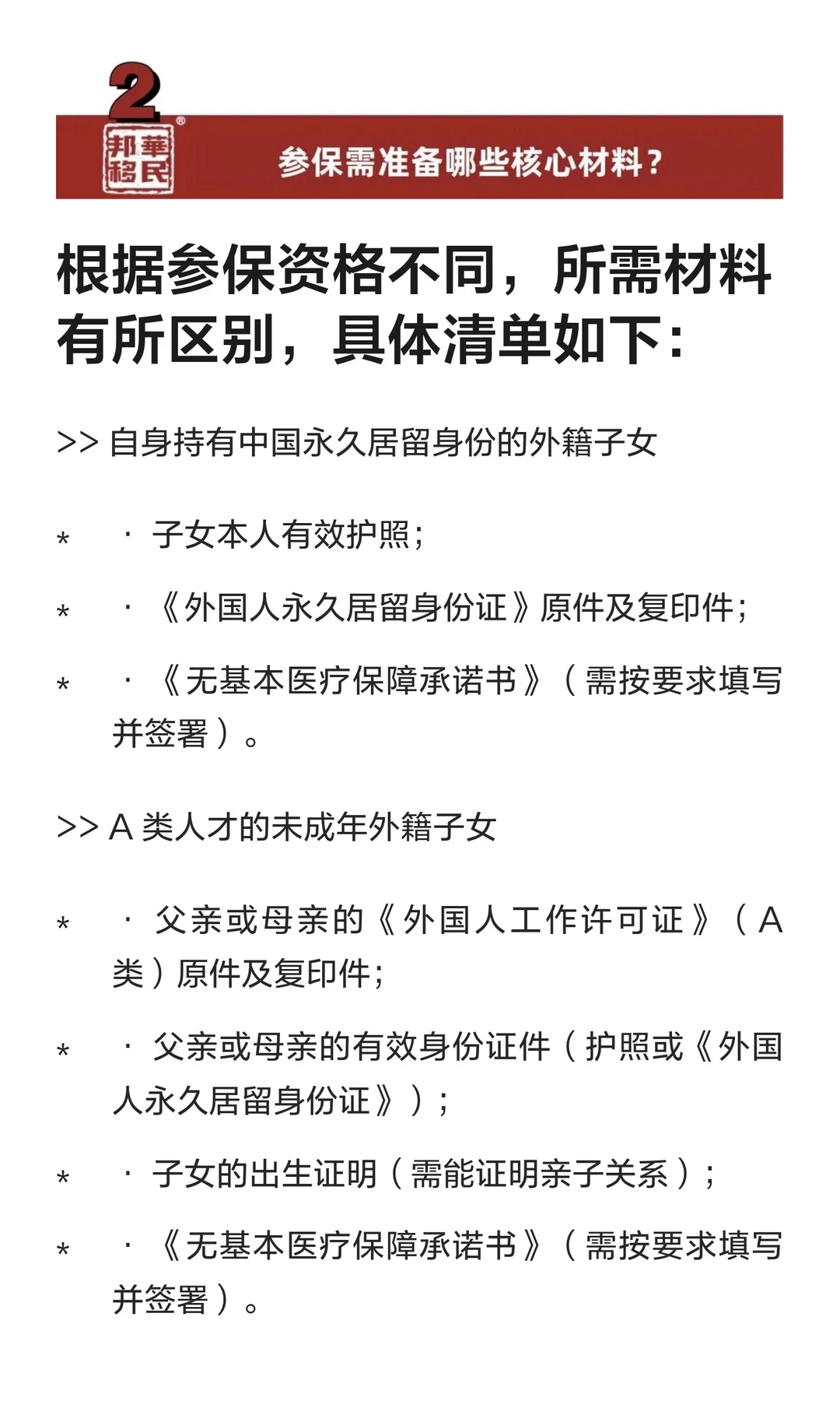
根据参保资格不同,所需材料有所区别,具体清单如下:
自身持有中国永居身份的外籍子女
・子女本人有效护照;
・中国五星卡原件及复印件;
・《无基本医疗保障承诺书》。
A 类人才的未成年外籍子女
・父亲或母亲的《外国人工作许可证》(A 类)原件及复印件;
・父亲或母亲的有效身份证件(护照或中国五星卡);
・子女的出生证明(需能证明亲子关系);
・《无基本医疗保障承诺书》(需按要求填写并签署)。
如何为外籍子女办理中国医保?(以广州为例)
线上参保缴费办理方式
1:在微信上搜索 “粤省事” 小程序,并实名登录;
2:找到 “税务” 并点击;
3:找到 “城乡居民社保服务”;
4:找到 “城乡居民社保费清缴”;
5:核实信息之后进行缴费。
线下参保缴费办理方式
可携带上述材料到广州市任一街道 (镇) 劳动保障服务机构办理。
所需材料可能有微调,建议办理之前先致电相关部门确认。
2017 年 4 月 1 日起,全国统一实施外国人来华工作许可制度,该制度将在华工作的外国人分为ABC三类。
其中,A 类外国高端人才的核心薪资标准为:年工资收入不低于 60 万元人民币,且年缴纳个人所得税不低于 12 万元人民币。
若想让子女通过 “自身持有永居身份” 参保,可参考以下两类申请路径:
外籍子女单独申请
需同时满足所有以下条件:
・未满 18 周岁,未婚;
・具有外国国籍;
・父母是中国人或者有五星卡
全家(父母 + 未成年子女)同步申办
若全家均为外籍身份,满足一定条件也可申请五星卡。想了解更多关于外籍子女参保医保的细节,或需要咨询五星卡的申请事宜,跟我聊聊








