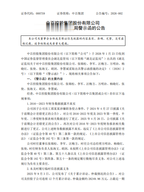
1月23日晚间中百集团(000759.SZ)公告,中百集团存在两项问题。一是2016年至2023年财务数据披露不真实。因子公司员工邵某某涉嫌职务侵占事件,中百集团在2024年4月披露《关于前期会计差错更正的公告》中,对公司2016至2022年以及2023年一季度、半年报、三季度财务报表相关数据进行了更正。2025年4月,该公司再发公告,再次对2016至2023年财务报表相关数据进行更正。上述财务数据披露不真实,违反了上市公司信息披露管理的相关规定。

二是公司还存在未及时履行临时信息披露义务行为。2025年9月3日,公司公告连续12个月累计诉讼、仲裁金额约2.62亿元,占最近一期经审计净资产14.68%,未能在累计诉讼、仲裁金额达到最近一期经审计净资产绝对值10%以上时及时披露。
针对上述违规行为,湖北证监局决定对中百集团、时任董事长张锦松、李军、汪梅方、时任总经理万明治、杨晓红、张俊、时任财务负责人张海文、胡剑、董事会秘书李慧斌采取出具警示函的行政监管措施,并记入证券期货市场诚信档案。
公开资料显示,公司是国有商业上市公司,是湖北省连锁超市龙头企业,国家商务部重点培育的全国20家商业企业之一。公司是以商业零售为主业的大型连锁企业,拥有大卖场及综合超市、社区超市、24H便利店、购物中心、电器专卖、智慧物流、食品工厂、零售科技、塑料制品生产等多种业态。
中百集团2025年三季度业绩报告显示,2025年前三季度,公司营业收入营收65.52亿元,同比下降19.41%;归母净利润亏损达5.80亿元。
截至1月26日9点47分,中百集团的股价7.31元/股,总市值48亿元。(《理财周刊-财事汇》出品)