藏书网
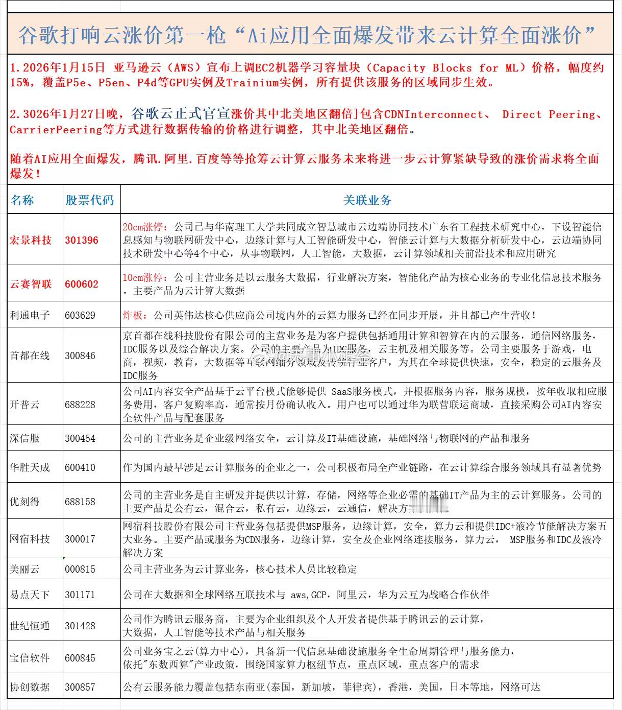
分享图片
无事正经
2026-01-28 15:05:42
分享图片
0
阅读:0
猜你喜欢
这一次的卡米拉,会消停了吧!“今时不同往日”,现在的卡米拉,再也没有了底气!
卡米拉
聊聊王室那些事
2026-01-27
看到一个帖子,马云和肖战同时掉水里救马云给你十个亿,救肖战他会娶你。你救谁?评
肖战
马云
一颗小虎头
2026-01-27
为什么现在某些西方大国也越来越有定力了?
【1评论】【3点赞】
人工智能
发达国家
英伟达
服务业
MingZhC
2026-01-24
听了友友的建议,于是早上就把电脑带到公司来了,下载ps,今天开始学习ps
支付宝
手机
电脑
允承kevin
2026-01-27
?
广东省
电饭锅
日本
胜利主义章北海
2026-01-28
是的,这位博主说的非常清楚。是你们公知这群人,当年动不动就说:看看人家美国。
【2点赞】
美国
华夏观澜
2026-01-27
还有脸拿出来炫耀?
美国
史凝眸
2026-01-23
惊!牢A在国内竟然也被开盒!我们是不是应该帮帮老徐,听说转发数量达到多少,
【201评论】【72点赞】
留学
逗逗树树tt
2026-01-24
无事正经
感谢大家的关注
作者最新文章
1
这波化工涨价潮中,谁是龙头?25年的中毅达两个月涨幅400%,24年的正丹股份更
2
优质用户…
3
【天风电新】机器人调整点评0126———————————今日,机器人板块全面调整
4
早上拍大腿的,也跳水了...
5
春节前,是不是要深蹲下?
6
今天又放出巨量,不过跌幅榜应该是近期最惨的,吹了一周末的商业航天领跌...
7
继续自动驾驶
8
spacex供货实锤、太空算力、光伏。继续20cm存储,太他妈强了!好久没见这么
9
周末多加机构新增吹的赛道AI应用、机器人、液冷
10
分享图片
热门分类
推荐
热榜
军事
NBA
体育
社会
明星八卦
娱乐
财经
科技
汽车
历史
国际
游戏
动漫
公益
搞笑
商业
互联网
数码
国际足球
房产
家居
时尚
科学探索
职场
育儿
股票
教育
影视
情感
热点
中国军情
武器
中国南海
中国足球
亚洲杯
科比
综合体育
CBA
投资
大咖秀
外汇
创业
风口
SUV
豪车
概念车
优惠
新能源
美国
欧洲
朝日韩
俄罗斯
孕期
街拍
婚姻
正能量
财经
TOP
1
1月15日游资龙虎榜
2
2026-01-15全天主力资金净流入榜
3
1月23日,全天封板复盘。
4
估计今天开始,那些开金店的人要慌了,不是因为金价上涨没人买,而是大家都觉醒
5
股市降温措施来了,沪深北交易所通知提高融资保证金比例,重80%调至100%。午后
6
1.15周四成交活跃个股人气榜!1.固态电池,动力电池2.钛白粉,
7
1月19日,全天封板复盘。
8
为何中国不能一下把美债全卖了?就这么说吧,中国今天敢全抛售,明天中美就有可能开战
9
为何中国不能一下把美债全卖了?就这么说吧,中国今天敢全抛售,明天中美就有可能开战
10
上午暴跌,收盘小跌,盘中煎熬。
财经
最新文章
1
中国卫星跌的太惨了,早盘高开0.62%后快速跳水暴跌,恐慌盘迫不及待割肉出逃,第
2
A股,历史有时候就是那么惊人的相似!当前依然看多,我们从上上周就提示,4100下
3
四落四起吗?今天又是蓝筹股护盘的一天!是洗盘吗?不太像,像是主力年底了资金撤退!
4
昨天卖黄金的人,今天怕是大腿都拍断了,因为特朗普一句话,金价直接暴涨到了11
5
天天4000家待涨的牛市,想干吗
6
转:大牛市下白马股的表现:一、“油茅”金龙鱼,从最高145.13元跌到了现在的2
7
近期,有色金属概念股票相当火爆,我来为大家简要梳理一番。此前,有色金属股票走势良
8
A股,历史或许总是惊人的相似!股市这个市场,就是能把人性体验的淋漓尽致!一个高点
9
上午暴跌,收盘小跌,盘中煎熬。
10
满仓持股不动,能稳住你就已经赢了!现在是什么都不让涨,大盘可以红红绿绿,但是个股