藏书网
淡定小鱼佳偶的文章
瑞银维持黄金看涨观点 上调目标价至6200美元 1月30日讯,瑞银集团维持对黄金
财经
2026-01-30 04:40
美防长称五角大楼将执行特朗普对伊朗的任何决定,1月30日消息,美国国防部长赫格塞
国际
2026-01-30 03:40
美油、布油日内涨幅扩至4% 1月29日消息,WTI原油日内大幅攀升4.00%,当
财经
2026-01-30 03:40
【夜盘主力合约收盘】1月30日,沪金主力合约收盘下挫1.38%,报1202元/克
财经
2026-01-30 03:40
LME伦铜疯狂飙涨超10%!投机资金点燃金属市场。在强劲需求预期、美元走弱以及地
财经
2026-01-30 03:40
美国政府“停摆”了!当地时间1月29日,参议院对政府拨款法案进行表决,因赞成票不
国际
2026-01-30 03:40
瑞银维持黄金看涨观点 上调目标价至6200美元 1月30日讯,瑞银集团维持对黄金
财经
2026-01-30 03:40
特朗普宣称普京同意停火一周。1月29日,特朗普于白宫内阁会议上表示,鉴于乌克兰正
国际
2026-01-30 03:40
现货白银突破121美元/盎司 1月30日,现货白银向上触及121美元/盎司,再创
财经
2026-01-30 02:40
1月29日,沙特与以色列官员前往美国,商讨潜在的对伊军事行动,这使得地区局势愈发
国际
2026-01-29 22:40
世界黄金协会:央行“畏高”收手,投资客接棒狂欢。随着投资需求呈井喷式增长,全球央
财经
2026-01-29 20:41
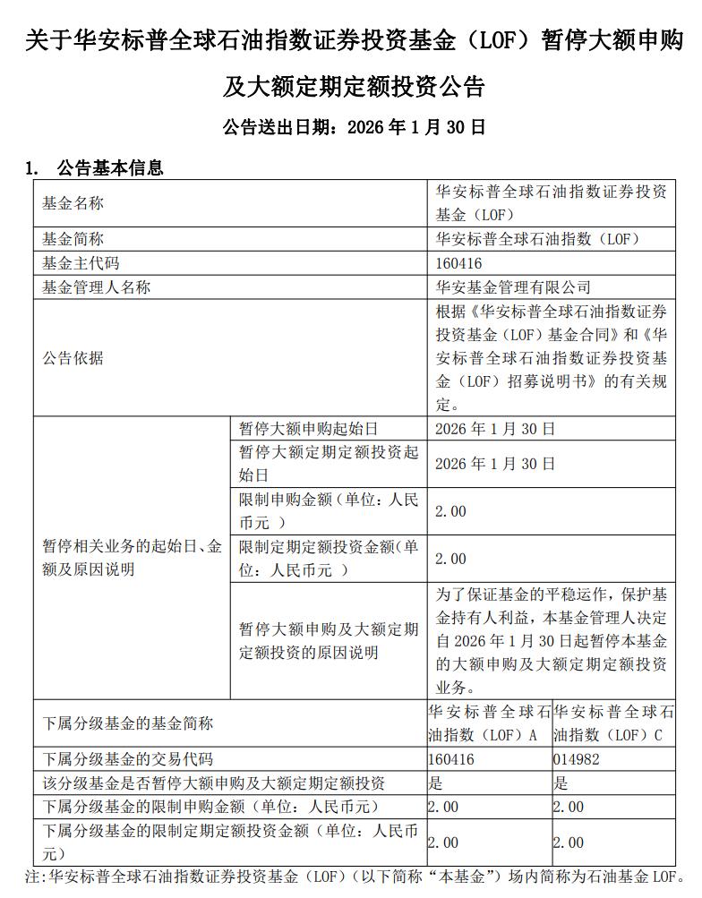
石油基金LOF:自1月30日起暂停大额申购及大额定期定额投资业务,每日累计投资限
财经
2026-01-29 20:41
国投白银LOF:本基金自1月30日开市起停牌,直至收市 1月29日,国投白银LO
财经
2026-01-29 17:40
1月29日,有知情人士爆料,特朗普因核谈判毫无进展,正考虑对伊朗发动重大打击。特
国际
2026-01-29 14:40
国内金饰价格冲破1700元/克 1月29日,今日国内黄金饰品价格对比情况显示,多
财经
2026-01-29 14:40
1月29日,印尼股市一片惨淡,开盘便大幅下挫,雅加达综合指数一度触发暂停交易机制
财经
2026-01-29 14:40
1月29日消息传出,OpenAI融资前估值或达7300亿美元,这一消息瞬间吸引了
科技
2026-01-29 14:40
1月29日,LME期铜再度刷新高位,直逼每吨1.4万美元关口!期铜价格急剧攀升,
财经
2026-01-29 14:40
1月29日,特朗普与参议院民主党领袖着手推进磋商,旨在避免政府停摆。政府停摆会引
国际
2026-01-29 14:40
1月29号,印尼撞上“黑天鹅”:MSCI降级风险诱发股灾,顶级富豪一日内财富蒸发
财经
2026-01-29 14:40
第一页
下一页
淡定小鱼佳偶
感谢大家的关注
热门分类
推荐
热榜
军事
NBA
体育
社会
明星八卦
娱乐
财经
科技
汽车
历史
国际
游戏
动漫
公益
搞笑
商业
互联网
数码
国际足球
房产
家居
时尚
科学探索
职场
育儿
股票
教育
影视
情感
热点
中国军情
武器
中国南海
中国足球
亚洲杯
科比
综合体育
CBA
投资
大咖秀
外汇
创业
风口
SUV
豪车
概念车
优惠
新能源
美国
欧洲
朝日韩
俄罗斯
孕期
街拍
婚姻
正能量