哈喽大家好,我是装修研究爱好者
洗碗机想必大家都不陌生了吧❓
但是很多人不知道怎么选,不确定洗碗机洗得干不干净、害怕用洗碗机下水道容易堵。其实以上很多问题可以通过前期选择一台好用的洗碗机解决。
你需要的安装干货安排上啦👀
👉👉2种洗碗机对比
到底选嵌入还是水槽式,真的要根据实际需求来定,无脑买大并不可取!那到底什么样才算是贴合实际需求呢?结合自己和很多其他人的使用经验,我帮大家做个梳理。
目前市面上有2种比较主流的选择:
1)大套数的嵌入式洗碗机
2)中等套数的水槽洗碗机
👉👉判断洗碗机品质的五个必要指标
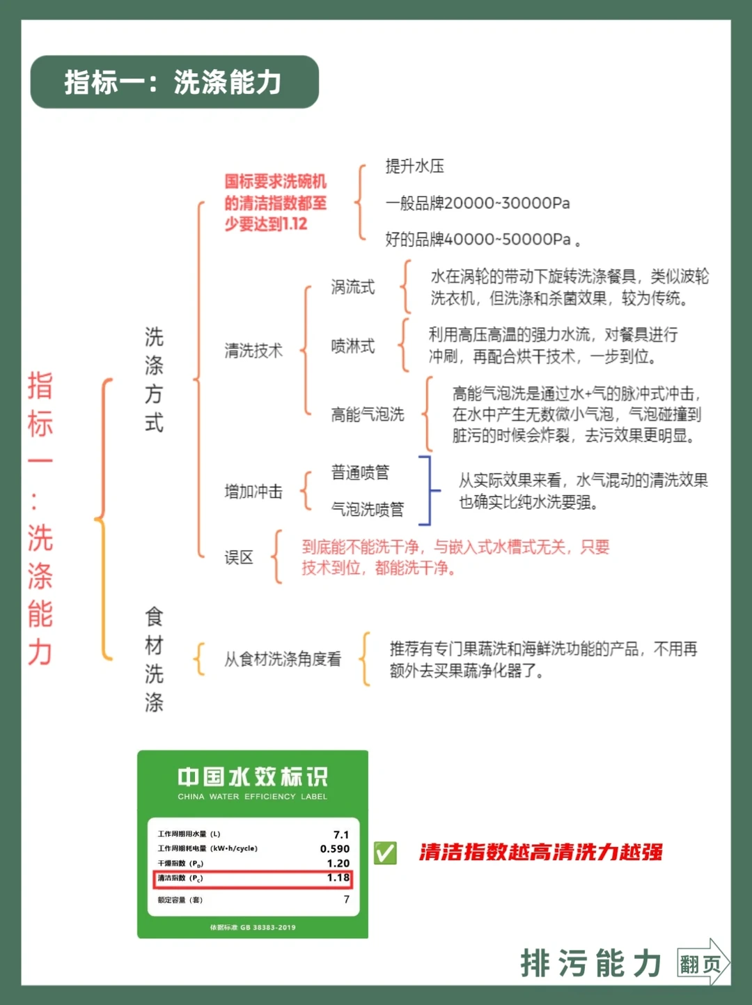
1⃣指标一:洗涤能力
主要是看一个是「能洗干净」,另一个是「食材洗涤」
👉👉能洗干净方面国标要求洗碗机的清洁指数都至少要达到1.12;
👉👉从食材洗涤角度看,推荐有专门果蔬洗和海鲜洗功能的产品,不用再额外去买果蔬净化器了。
2⃣指标二:排污能力
槽洗和嵌洗都要选有排渣功能的,有渣水强排系统的洗碗机优于无渣水强排的,更适合中式家庭,中式菜肴饭粒残渣什么的不用预处理可以直接冲走,后续也不用手动维护更省心。
3⃣指标三:烘干能力
市面上烘干方式有冷凝式烘干、热风烘干、晶蕾烘干等等,但技术复杂可能不知道实际烘干效果如何,可以优先看干燥指数。干燥指数国标规定必须大于1.08,指数越高烘干效果越好。
4⃣指标四:消毒能力
在意消毒能力的话,不管槽洗还是嵌洗,推荐首选能达到二星消毒效果以上的洗碗机,至少选择达到99.99%除菌率的。
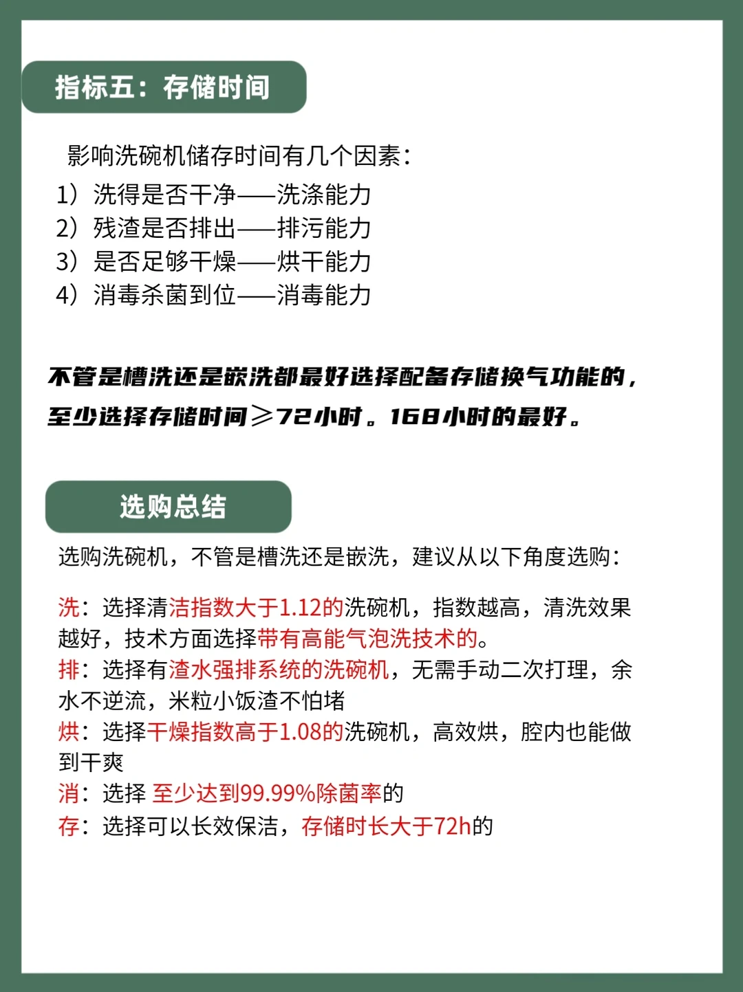
5⃣指标五:存储时间
不管是槽洗还是嵌洗都最好选择配备存储换气功能的,至少选择存储时间≥72小时。168小时的最好。
回归主题,买洗碗机选水槽式好还是嵌入式好,通过上面的分析,可以发现水槽洗碗机和嵌入式洗碗机之间,主要的区别在于适用的条件和场景,款式的不同对清洗、排污、消毒、烘干、存储等方面的效果并不会产生决定性的影响。
比如方太旗下的水槽洗碗机C4,搭载的是方太的高能气泡洗,从数据对比来看,它的清洗能力、效果,和其他嵌洗是相当的。通过这个例子也能看出水槽洗碗机和嵌入式洗碗机,无绝对优劣之分。
关于洗碗机的分享就先到这了
欢迎大家在评论区交流
整理不易,希望能得到大家的赞藏支持





