👧我2018年专科毕业,专升本失败,工作4年, 2022年研究生上岸。
当时没考虑自考本科,直接就业,但是经历了社会的毒打,也知道了学历的重要性,直接选择了考研
今天汇总下专科生可以提升学历最常见的几种方式:
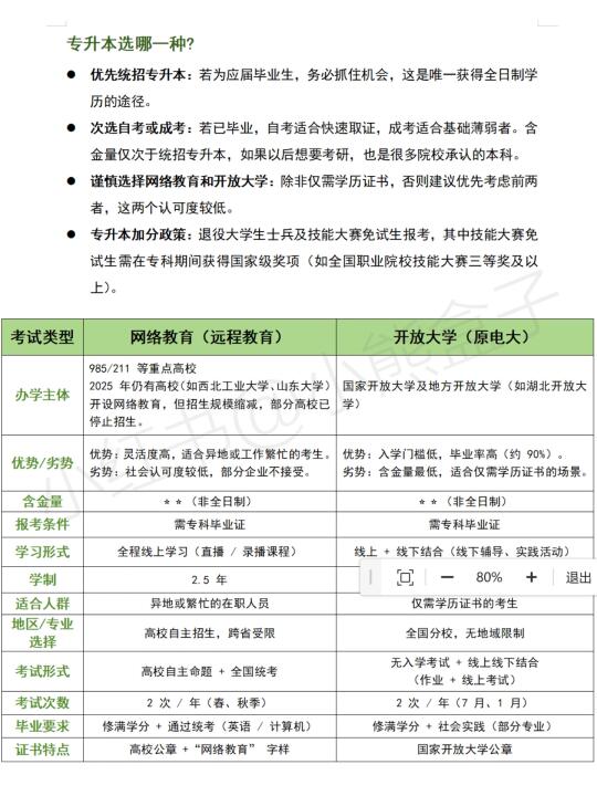
⭐国内专升本(统招专升本、自考、成考、网络教育、开放大学)
⭐留学专升本、专升硕
⭐考研
⚠️自考难度较低,可以考部分公务员和事业编,但第一学历仍为专科,考试科目较多,1-2年即可考试通过拿证,两者间的对比也给大家罗列了以下,还是有一些区别的!
⚠️出国留学也是这几年很多专科的选择,但很多学校都需要语言要求,必须要达到对象的雅思分数,不知道怎么备考的,可以尝试一下高途封闭班。
朋友当时雅思成绩从5.5提升到6.5。从一个英语渣渣逆袭!
封闭班老师和课堂氛围都很nice,还有🆓赠送的线上课程,封闭班结束后也能接着学
⭐听力开挂:以前做剑桥真题全靠玄学,现在听到“however”“but”这些词,耳朵会自动亮起警报灯,老师会教速记符号,现在边听边画思维导图,听力直接到8.5!
⭐口语重生:记得第一次模拟面试,支支吾吾说不出,老师当场示范:"拆弹式纠错法"——把每个语法错误像拆炸弹一样温柔拆解。30天后录音对比,连我都惊了!而且我觉得最值的是,这里会有老师全程陪练环节,口语真的很需要环境训练,这一点我觉得非常棒!
⭐读写双杀:阅读老师独创的"定位三部曲"太绝了!以前看长难句像看天书,现在直接定位关键词+同义替换。写作课更是颠覆认知,以前挤牙膏凑字数,现在用"起承转合四段论"写出逻辑链,考官范文拆解课我直呼开挂!
⭐吃住一体:在这里吃和住都是一体的,老师会给你安排好大大小小的事情,就像读高中一样,吃饭完之后还能去健身房跑跑步消食,这让我很意外,一直觉得有吃有住已经很好了,没想到还有健身房哈哈,而且我去看过了,环境很不错!
⚠️考研难度大,成功上岸直接升级研究生,常见的一些问题也整理了。
最后想说所有考试都是概率事件,有成功也有失败,失败了不要太难过,你才20多岁已经很棒啦!继续大胆的往前走吧!







