藏书网
申论范文:“慎独”以致远
岳麓的吃饭组长
2025-12-12 07:01:33
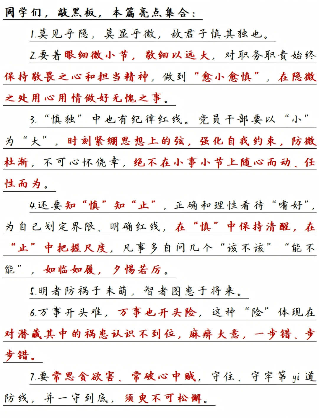
申论范文:“慎独”以致远 【总论点】:广大党员干部要自觉坚持“慎独”,以内无妄思保证外无妄动,目不眩于五色之惑,不染一尘、行稳致远。 【分论点】: 1、千里长堤溃蚁穴,当谨“小”而慎“微”。 2、智勇多困于所溺,当谨“嗜”而慎“好”。 3、一子落错满盘输,当谨“始”而慎“初”。
0
阅读:0
岳麓的吃饭组长
感谢大家的关注
作者最新文章
1
离开长沙前!!我唯一打包带走的就它🥵🥵……
2
来长沙可以不喝茶颜,但一定要吃这个!!
3
长沙!!梅溪湖!巨隐蔽但好吃死了的。。
4
长沙这个!!好好吃!!!快去。。。
5
长沙万象城!新开的可爱快闪!!人少快去
6
长沙新开的!!真的和图片一模一样啊
7
记住长沙这里!花小钱装大杯地方➕1
8
长沙万家丽。。会反复去吃的人均50穷鬼漂亮饭
9
长沙人的嘴可真严啊!!!!
10
在长沙Ifs!真的和图片长得一模一样!!
热门分类
推荐
热榜
军事
NBA
体育
社会
明星八卦
娱乐
财经
科技
汽车
历史
国际
游戏
动漫
公益
搞笑
商业
互联网
数码
国际足球
房产
家居
时尚
科学探索
职场
育儿
股票
教育
影视
情感
热点
中国军情
武器
中国南海
中国足球
亚洲杯
科比
综合体育
CBA
投资
大咖秀
外汇
创业
风口
SUV
豪车
概念车
优惠
新能源
美国
欧洲
朝日韩
俄罗斯
孕期
街拍
婚姻
正能量