🔴 买车前,这6句必须问清!
“这是25款还是24款?会不会我提车变成旧款?”
— 必须写进合同!避免用新款价买到旧款车。
“赠品写清楚:品牌、数量、型号,安装还收费吗?”
— 很多店送贴膜,结果安装要加300工时费!
“最晚什么时候提车?写进合同,超时怎么补偿?”
— 提车拖俩月,你的购车补贴可能就没了!
“定金能退吗?如果贷款批不下来怎么办?”
— 咬死一句话:“贷款不过,定金全退原路返回”,别答应换高息贷款!
“这车什么时候生产的?别给我库存车!”
— 国产超3个月、进口超6个月算库存,生产日期写进合同!
“保险买哪几种?三责险保额多少?”
— 新手建议保额200万以上,别被忽悠买少!
🔴 签合同时,盯死这几点!
✅ 价格明细
全款:指导价、裸车价、税、保险、上牌费,一项项列。
贷款:首付、贷款额、期数、月供、总利息、手续费,全都写!
✅ 赠品明细
送保养?写清次数、含不含工时费!
送装潢?写品牌、型号、质保几年!
✅ 车辆信息
车型、配置、颜色、排量、内饰颜色、车架号…
加一句:“不接受运损车、事故车、库存车、展车”!
✅ 救命备注
在合同空白处写上:“除上述费用外,无任何其他杂费”,销售必须盖章!
✅ 最后一步
双方签字+盖公章,人手一份原件!没章合同可能无效!
✅图2 "买新车不要太盲目"
✅图3 "买新车要明确各种费用"
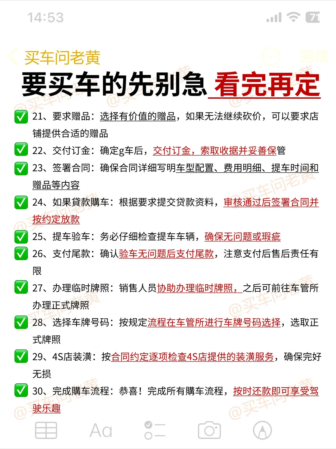
✅图4"要买车的先别急 看完再定"
✅图5"女生买车配置清单"
✅图6"新手买车 砍价技巧和话术"
✅图7"买车签合同 如何避坑"
如里您觉得有用,请👍➕🌟,
买车一定用的上!主页更多汽车知识~
✔️✔️✔️✔️✔️✔️✔️✔️✔️✔️
老黄从事汽车行业10多年
买车用车关🐷老黄:
購车全程指导 买车避坑 给底价 用车技巧






