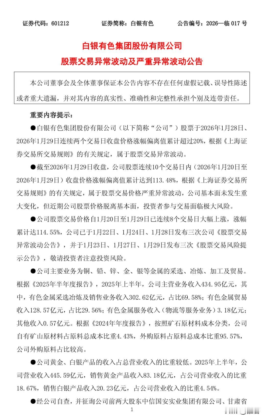
8连板的“白银有色”可能只是因为这家公司所在地是在“白银市”,因为白银和黄金价格的狂飙顺便带火了这家A股上市公司。实际上虽然白银有色公司主要也是从事金属类矿产业务,但是白银产品占营业收入比非常低。 这就是A股的神奇之处,有业绩、有知名度、有核心技术、行业龙头的,如恒瑞医药、海天味业、格力电器之类的白马股跌跌不休,而就凭一个名字或者某个公告、趁个热点将自己股票拉到市盈率数百或数千倍的却大有人在。


8连板的“白银有色”可能只是因为这家公司所在地是在“白银市”,因为白银和黄金价格的狂飙顺便带火了这家A股上市公司。实际上虽然白银有色公司主要也是从事金属类矿产业务,但是白银产品占营业收入比非常低。 这就是A股的神奇之处,有业绩、有知名度、有核心技术、行业龙头的,如恒瑞医药、海天味业、格力电器之类的白马股跌跌不休,而就凭一个名字或者某个公告、趁个热点将自己股票拉到市盈率数百或数千倍的却大有人在。


猜你喜欢
【1评论】【11点赞】
【4评论】【16点赞】
【2评论】【38点赞】
【54评论】【42点赞】
作者最新文章
热门分类
财经TOP
财经最新文章