藏书网
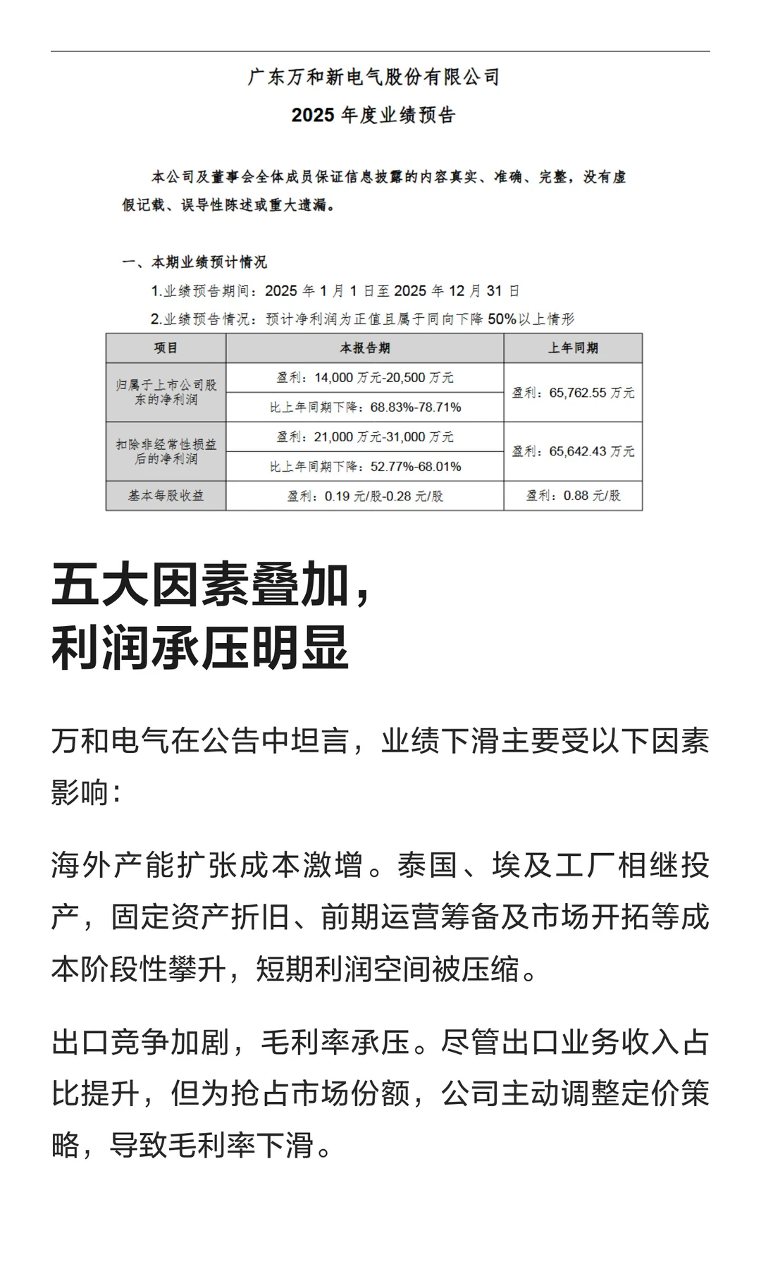
佛山电气大厂2025年度净利润下降七成左右
山中观世事
2026-02-03 18:48:51
0
阅读:10
猜你喜欢
越买越少,普京没法再装看不见!2025年中俄贸易大幅度下降,据中国海关总署公
【6评论】【14点赞】
俄罗斯
中国海关总署
西伯利亚力量2号
人民币
柏拉图的诉说
2026-02-02
量化已经进化到这个程度了吗佛山五亿万手单扫板,量化打板资金蜂拥而至,中间居然没有
【32评论】【17点赞】
佛山
万手哥林辉
2026-01-30
变压器头部企业订单排名:1.特变电工:总订单量第一,在手超800亿元,排产至2
【13点赞】
特变电工
中国西电
特斯拉
亚洲股市
股票板块-电气设备
候鸟缓存区
2026-02-03
利好!看看有没有自己手里的票一、业绩•上海谊众(688091):2025净利6
【1点赞】
上海
广东明珠
a股
北北红牛一号
2026-02-03
【4300亿光模块龙头净利润预增超230%】近期,多家光模块龙头企业发布了202
新易盛
a股
新浪科技视频
2026-02-03
电力板块,深度分析10家核心企业:1.长江电力-水电绝对龙头(稳健压舱石)
核电
长江电力
绿电
电价
寻牛一姐
2026-02-03
2025年净利额前30公司分析,投资需谨慎!"2025年净利润Top30企业
【4点赞】
盐湖股份
牧原股份
华友钴业
亿联网络
半城烟沙论股市
2026-02-02
特高压板块周末再迎利好,作为电力系统的核心环节,叠加当前算力需求对电力基建的拉动
【6点赞】
金杯电工
佛山
a股
自渡成舟者
2026-02-02
山中观世事
感谢大家的关注
作者最新文章
1
佛山一上市企业拟变更回购股份用途计划
2
佛山上市企业预计2025年亏损3000万到4000万
3
羡慕了!佛山这三个村同一天发布分红通知
4
佛山南海九江镇家具产值超235亿
5
投资2亿!一智能制造项目在高明杨和动工
6
佛山上市企业预计2025年利润同比最低翻两番
7
佛山剑指千亿级新型电力系统装备产业集群
8
六家半导体企业签约落地佛山南海
9
佛山一上市公司董事、副总经理辞职
10
每股10800元!佛山这村通知分红
热门分类
推荐
热榜
军事
NBA
体育
社会
明星八卦
娱乐
财经
科技
汽车
历史
国际
游戏
动漫
公益
搞笑
商业
互联网
数码
国际足球
房产
家居
时尚
科学探索
职场
育儿
股票
教育
影视
情感
热点
中国军情
武器
中国南海
中国足球
亚洲杯
科比
综合体育
CBA
投资
大咖秀
外汇
创业
风口
SUV
豪车
概念车
优惠
新能源
美国
欧洲
朝日韩
俄罗斯
孕期
街拍
婚姻
正能量
财经
TOP
1
二月份,A股必看热点题材全汇总!!!
2
原来人老了真的会缩水啊
3
1月15日游资龙虎榜
4
好利来生意好不是没原因的。
5
手机直连卫星概念!手机直连卫星,将引领6G通信革命!核心龙头股整理:
6
黄金暴涨,想起了华西村的那头大金牛,那头大金牛当时是300块钱一克,是一吨重,也
7
我爸去年不知听了谁的忽悠,稀里糊涂买了五万块的农业银行股票。今天突然把手机怼到我
8
领退休金的多少,大概的比例是这样的:第一档:12000以上的占比,约为6%
9
早期的金晨就很漂亮。
10
2026-01-15全天主力资金净流入榜
财经
最新文章
1
东方财富和中信证券今天探底回升,上涨幅度分别为0.75%和0.39%,此外二者今
2
寒王今天是把脸丢光了,普涨行情居然出现了罕见的暴跌走势寒武纪这个2025年最牛
3
业绩预增的芯片相关公司!97家公司年报预增100%以上,有半导体材料公司,有半导
4
大盘今日KTV,啥都可以涨就是券商不能涨。昨日百股以上跌超10%,今日百股以
5
大亏小回,跑输大盘。
6
家人们,我刚刚开盘20多分钟,已经选择建仓,5成仓位,剩余的仓位,我会慢慢打进去
7
2月3日开盘45分钟,主力“卖出的”30名单!利欧股份:净流出7.86亿元蓝
8
刚割肉就傻了眼?黄金市场的变脸,简直比川剧变脸还快!今早7:30一开盘,黄
9
领益智造这支票,剧本已经写好了。高盛那帮人,直接把尺子拉到22块6,后面一堆机
10
手里有黄金的人,听我一句劝!特别是1100-1300买的,别看到现在金价暴