藏书网
上海落户(夫妻投靠落户)所需材料
上海引进帝
2026-02-05 23:02:09
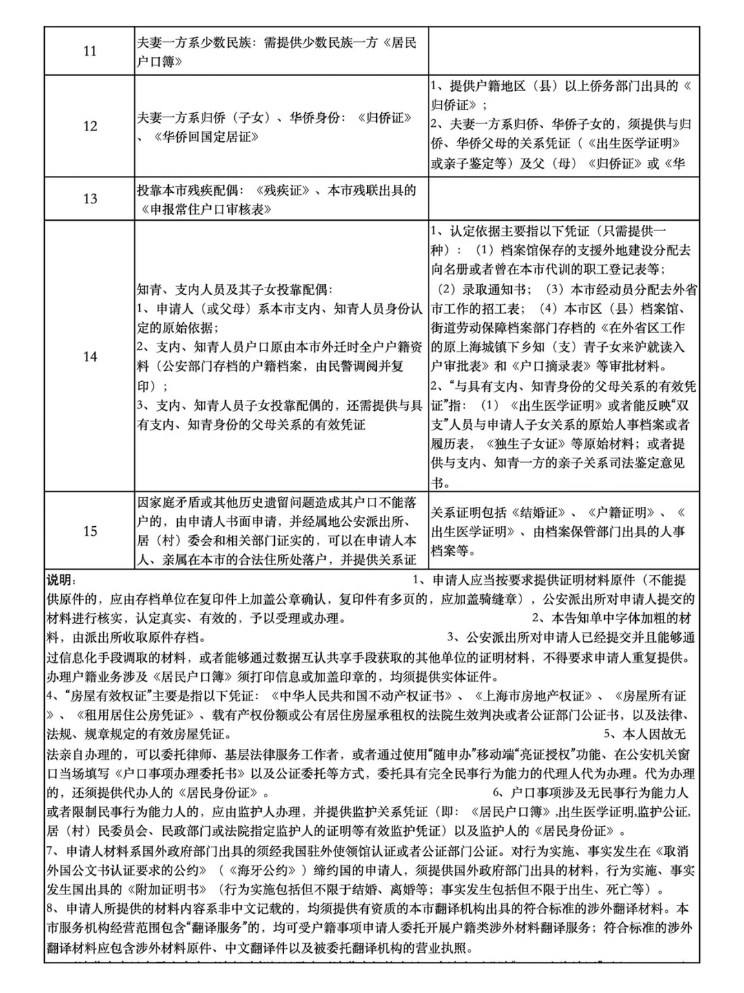
夫妻投靠落户上海申请条件: 1、申请人与沪籍配偶结婚满10年+沪籍配偶落户满10年+年龄35岁以上+在上海有工作; 2、如果投靠方是少数民族或华侨,则只要7年; 3、如果在沪方为残疾人,则5年即可。
0
阅读:4
上海引进帝
感谢大家的关注
作者最新文章
1
留学生落户上海:2025年澳州前100大学名单
2
2025年上海落户社保缴纳明细!
3
满足上海积分落户的中级职称目录!
4
2025年43所美国高校的留学生可直接落户上海
5
2025年英国留学生毕业回国直接落户上海
6
2025年上海人才引进落户!
7
2025年上海退休养老金涨了!
8
2025年留学生就业落户上海!
9
2025年新加坡高水平大学留学生落户上海!
10
2025年阿根廷高水平大学留学生落户上海!
热门分类
推荐
热榜
军事
NBA
体育
社会
明星八卦
娱乐
财经
科技
汽车
历史
国际
游戏
动漫
公益
搞笑
商业
互联网
数码
国际足球
房产
家居
时尚
科学探索
职场
育儿
股票
教育
影视
情感
热点
中国军情
武器
中国南海
中国足球
亚洲杯
科比
综合体育
CBA
投资
大咖秀
外汇
创业
风口
SUV
豪车
概念车
优惠
新能源
美国
欧洲
朝日韩
俄罗斯
孕期
街拍
婚姻
正能量
社会
TOP
1
【#我在网红家乡等你来#|五省主流媒体联动,共绘美好中国新画卷】#奔赴五座网
2
【#建议严惩性侵未成年人中的熟人作案者#】#切断性侵犯再次接触未成年的路径#全
3
【#同事欠款女子却被催收电话整疯了#】杭州的陈女士(化姓)从没想过,自己会成为电
4
【#建议明确艾滋病感染者告知配偶义务#】#建议艾滋病检测纳入基本公共卫生服务#
5
【全国人大代表汪勇:#建议增设电动摩托车专用绿牌#】“电动自行车的速度、续航和载
6
【中式美学!#故宫遇上春雪的氛围感#】春雪可亲,为万物披上“棉”衣。#故宫限定春
7
【#建议建立夫妻陪护假制度#不得因休陪护假设置晋升障碍】#建议解决配偶住院无人
8
【#委员谈年轻人不愿意体检#】#委员称不看病就不会得病是错误观念#全国政协委员
社会
最新文章
1
【#委员谈年轻人不愿意体检#】#委员称不看病就不会得病是错误观念#全国政协委员
2
【#建议明确艾滋病感染者告知配偶义务#】#建议艾滋病检测纳入基本公共卫生服务#
3
【#建议建立夫妻陪护假制度#不得因休陪护假设置晋升障碍】#建议解决配偶住院无人
4
【中式美学!#故宫遇上春雪的氛围感#】春雪可亲,为万物披上“棉”衣。#故宫限定春
5
【#建议严惩性侵未成年人中的熟人作案者#】#切断性侵犯再次接触未成年的路径#全
6
【全国人大代表汪勇:#建议增设电动摩托车专用绿牌#】“电动自行车的速度、续航和载
7
【#同事欠款女子却被催收电话整疯了#】杭州的陈女士(化姓)从没想过,自己会成为电
8
【#我在网红家乡等你来#|五省主流媒体联动,共绘美好中国新画卷】#奔赴五座网