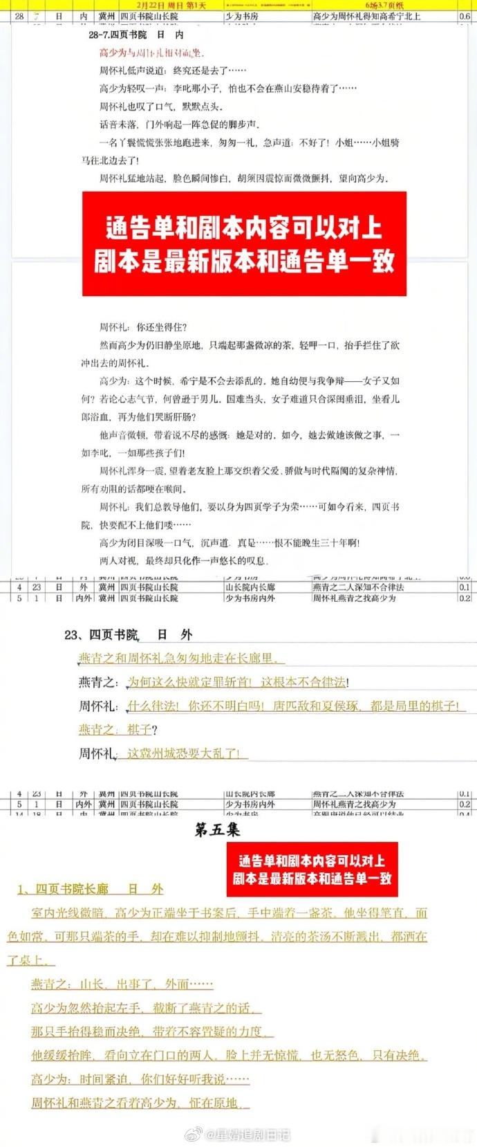
杨洋粉丝wq《不让江山》剧本,看截图这确实有点一言难尽 说剧本魔改男主人设,给男二男三加戏。沉稳理智爆改混不吝、冲动易怒、脏话随口来的小混混,还被削弱了武力值…男二变成了端方君子、剧中人设还是文武第一,“不让江山”也改成了出自男二父亲之口,而且某些剧情里男二男三情比金坚,男主查无此人完全边缘化









杨洋粉丝wq《不让江山》剧本,看截图这确实有点一言难尽 说剧本魔改男主人设,给男二男三加戏。沉稳理智爆改混不吝、冲动易怒、脏话随口来的小混混,还被削弱了武力值…男二变成了端方君子、剧中人设还是文武第一,“不让江山”也改成了出自男二父亲之口,而且某些剧情里男二男三情比金坚,男主查无此人完全边缘化









作者最新文章
热门分类
娱乐TOP
娱乐最新文章