藏书网
广东天菜姐的文章
沪深两市多家上市公司1月21日晚间发布公司公告,有以下集锦。【品大事】天华新能:
财经
2026-01-22 00:00
商业航天:万亿赛道并非“画饼”,未来落地正悄然加速央视财经近日的报道,为大家勾勒
财经
2026-01-22 00:00
存储芯片+CPO,年报预增最新行业动态热点一文全解析梳理。第1家:佰维存储业绩情
财经
2026-01-22 00:00
天姐刚看到一个消息,真是有意思,砖J:建议取消龙虎榜数据披露或延迟披露。不得不说
财经
2026-01-22 00:01
摩尔线程!重磅消息!上市后首份年报“及格”!晚间7点56分!《科创日报》最新消息
财经
2026-01-22 00:00
晚间市场传来三大重要消息,或影响明天A股相关走势。消息一,摩尔线程发布公告称,预
财经
2026-01-22 00:00
该跌不跌,明日大盘指数能否如期上扬?今日大盘指数在周边股市普遍重挫的环境下,走出
财经
2026-01-22 00:00
晚间观察——市场分析以及应对策略:1.今日市场呈现低开高走、冲高回落的震荡格局,
财经
2026-01-22 00:00
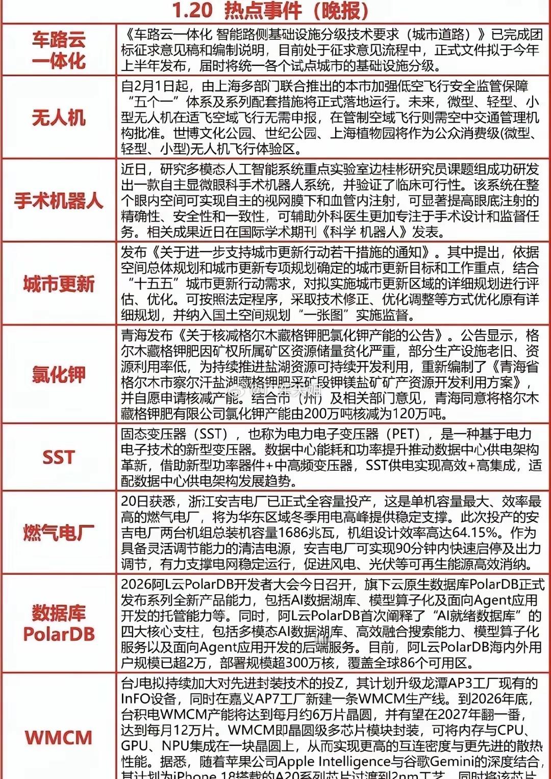
1.20热点晚报 A股明日潜在催化速览车路云一体化 分级技术要求征求意见,上半年
财经
2026-01-21 03:27
商业航天,业绩预增最新行业动态热点一文全解析梳理。(2025年报)第十名:立中集
财经
2026-01-21 00:12
夜已深,关于明日A股的延续行情,我再强调几句,防止有人没有看到:1、今天晚上最大
财经
2026-01-21 00:12
晚间传来三大重要消息,或影响明天A股相关走势。消息一,据报道,上海发布18项措施
财经
2026-01-21 00:12
1月20日复盘:特变电工、新联电子、浙文互联、蓝箭电子、康强电子隔日走势的一些看
财经
2026-01-21 00:12
今日大盘探底回升,本次调整是否已结束?不少投资者看到今日大盘指数收出一颗带长下影
财经
2026-01-21 00:12
A股尾盘跌幅收窄,明天是否迎来转机?上证指数收盘在五日线处,创业板尾盘小幅回升,
财经
2026-01-21 01:12
大盘反抽结束,震荡走低,三大指数小幅高开低走,放量下行,集体收跌,大盘逼近布林线
财经
2026-01-21 00:12
明天股市开盘前,提前给大家4点提醒!1、明天行情预判明确观点,明天看涨!会收中小
财经
2026-01-21 00:12
盘后市场传来三大重要消息,或影响明天A股相关走势。消息一,今日港股三大指数再度出
财经
2026-01-21 01:12
关注晚间几个重磅消息面——此刻外围,欧洲股市全线大跌,由于美欧关税冲突升级,欧盟
财经
2026-01-20 00:03
雪上加霜!海格通信3个一字跌停,盘后公告,2025年业绩预计亏损。今天收盘第三个
财经
2026-01-20 00:04
第一页
下一页
广东天菜姐
感谢大家的关注
热门分类
推荐
热榜
军事
NBA
体育
社会
明星八卦
娱乐
财经
科技
汽车
历史
国际
游戏
动漫
公益
搞笑
商业
互联网
数码
国际足球
房产
家居
时尚
科学探索
职场
育儿
股票
教育
影视
情感
热点
中国军情
武器
中国南海
中国足球
亚洲杯
科比
综合体育
CBA
投资
大咖秀
外汇
创业
风口
SUV
豪车
概念车
优惠
新能源
美国
欧洲
朝日韩
俄罗斯
孕期
街拍
婚姻
正能量