藏书网
半城烟论财源的文章
下周八大主线赛道全梳理,把握投资机会! 下周八大主线赛道的投资机会可得好好把握
财经
2026-03-08 14:33
安恒信息、特发信息等公司回购股份数量及公告日期一览! 本周股票回购公告里,安恒
财经
2026-03-08 13:33
本周3月2日至6日尾盘7股主力资金净流出排行,超亿元大户动向揭秘! 本周3月2
财经
2026-03-08 13:33
本周3月2日至3月6日机构龙虎榜:19股净买入超亿元,中油工程领涨! 一周机构
财经
2026-03-08 12:33
3月9日起这一周热点满满,科技、环保、消费领域都有大动作。 3月9日,中国国际光
财经
2026-03-08 12:33
🔥💰📈 煤化工概念股最近很是热闹。截至3月2日收盘,煤化工概念涨1.81
财经
2026-03-08 12:33
开源AI新趋势:OPEN CLAW概念股揭秘 最近开源AI领域里,OPEN
财经
2026-03-08 11:33
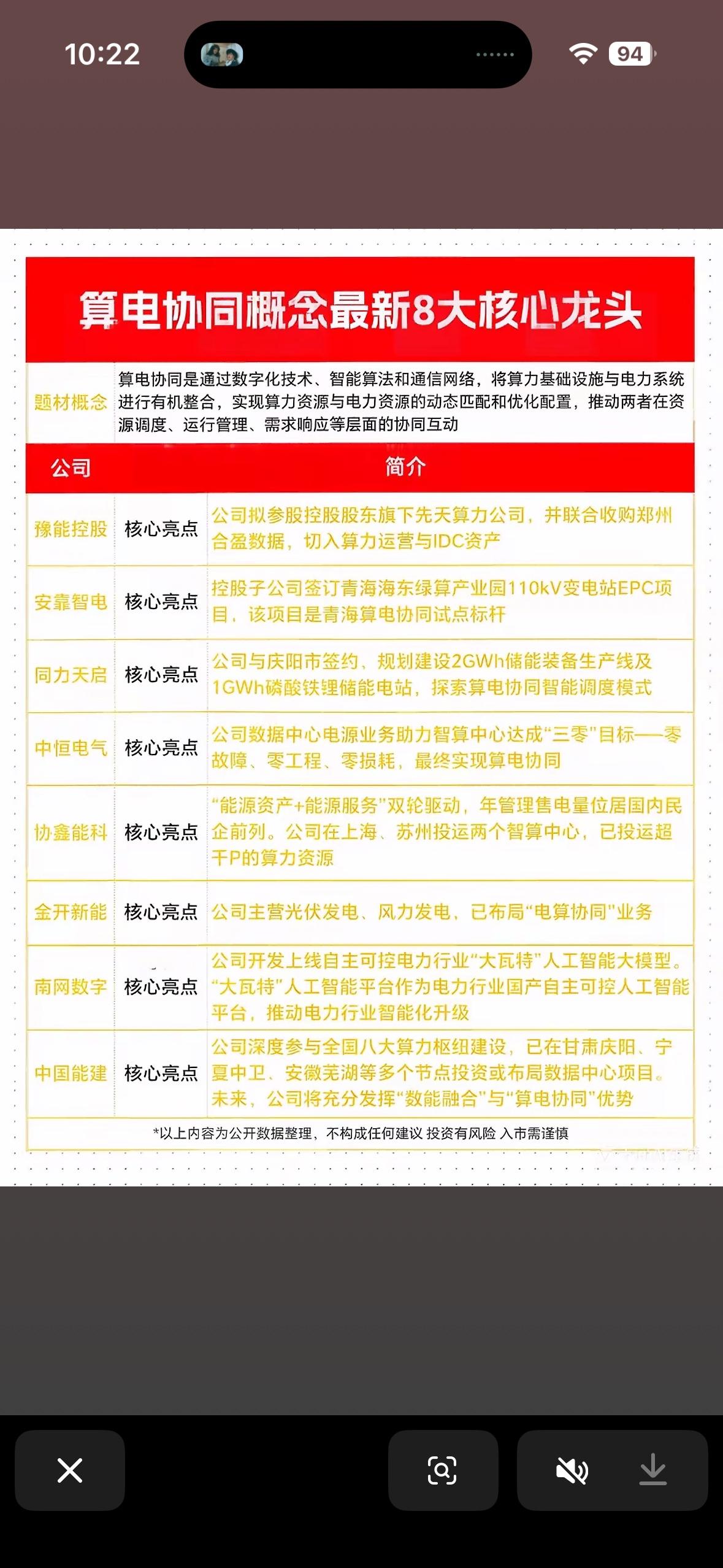
揭秘能源科技新趋势!🔋💡 最近能源科技领域的“算电协同”概念超火,这里面的
科技
2026-03-08 10:33
英伟达AI盛会GTC 2025要来了,GTC大会重磅来袭,核心看点深度解析!
科技
2026-03-08 10:33
晨间复盘回顾 📈 昨日涨停回顾,把握市场动向!
财经
2026-03-08 10:33
3月6日周五人气排行个股梳理 3月6日周五的股市很有看头。先说说低价异动涨停的
财经
2026-03-08 09:33
3月9日至14日两会稳增长信号提振市场,消费农业资源板块受关注。牧原、温氏、长江
财经
2026-03-08 09:33
3月9日暗盘隔夜挂单前10名个股榜,宗申动力第10名,现价25.54元 3月9
财经
2026-03-08 09:33
下周3月9日投资热点来啦,八大板块或带你起飞! 3月3日到9日,科技板块表现亮
财经
2026-03-08 09:33
算电协同8大核心公司梳理 最近可是火得一塌糊涂,A股市场上相关概念股都跟着疯涨
财经
2026-03-08 09:33
3月6日主力资金抢筹与出逃个股梳理的A股市场。 主力资金的流向很值得说道。主力
财经
2026-03-08 09:33
3月7日十五五规划聚焦4大产业6大方向,领头羊揭晓! "十五五规划聚焦商业航天
财经
2026-03-08 08:33
3月9日星期一暗盘隔夜挂单前10名个股榜,汉缆股份现价9.83,挂单11.97亿
财经
2026-03-08 08:33
粮食安全概念股全解析,投资必看! 粮食安全概念在当下可是投资热门。中央农村工作
财经
2026-03-08 08:33
“3月9日暗盘隔夜挂单前十大股票”揭秘!📈💰 3月9日暗盘隔夜挂单前十大股
财经
2026-03-08 08:33
第一页
下一页
半城烟论财源
感谢大家的关注
热门分类
推荐
热榜
军事
NBA
体育
社会
明星八卦
娱乐
财经
科技
汽车
历史
国际
游戏
动漫
公益
搞笑
商业
互联网
数码
国际足球
房产
家居
时尚
科学探索
职场
育儿
股票
教育
影视
情感
热点
中国军情
武器
中国南海
中国足球
亚洲杯
科比
综合体育
CBA
投资
大咖秀
外汇
创业
风口
SUV
豪车
概念车
优惠
新能源
美国
欧洲
朝日韩
俄罗斯
孕期
街拍
婚姻
正能量