藏书网
趋势投掌门的文章
2026-2028中药板块投资:核心逻辑+潜力股精简解析2026-2028年A股
财经
2026-01-03 00:08
1月1日 下周热点题材梳理(2026开年核心机会)一、政策驱动主线(确定性最强)
财经
2026-01-03 00:08
2025A股十大牛股收官!上纬新材大涨1820%登顶,天普股份涨超16倍紧跟,双
财经
2026-01-03 00:57
信维通信——国内射频器件龙头,更是移动终端天线国家级制造业单项冠军,2006年于
财经
2026-01-02 04:11
🔥2026产业突围元年,18大高增长赛道及核心标的全梳理:新型显示面板、智慧安
财经
2026-01-02 04:11
核心赛道潜力股&高景气方向精简梳理医药板块(聚焦独家中药+慢病领域)- 片仔癀(
财经
2026-01-02 04:11
新政落地!家电数码15%补贴来袭,核心受益标的速览2026年1月1日起,家电数码
财经
2026-01-02 04:11
以岭药业五年能否破千亿市值?核心看三大通关任务当前以岭药业市值300-400亿,
财经
2026-01-01 20:12
全球核心数据速览1. 全球五大家电企业(营收)1. 松下电器(日本):4176亿
财经
2026-01-02 00:58
电力板块迎重磅利好!新型电网建设掀长期机遇,核心受益标的速览未来5-10年电力行
财经
2026-01-02 00:58
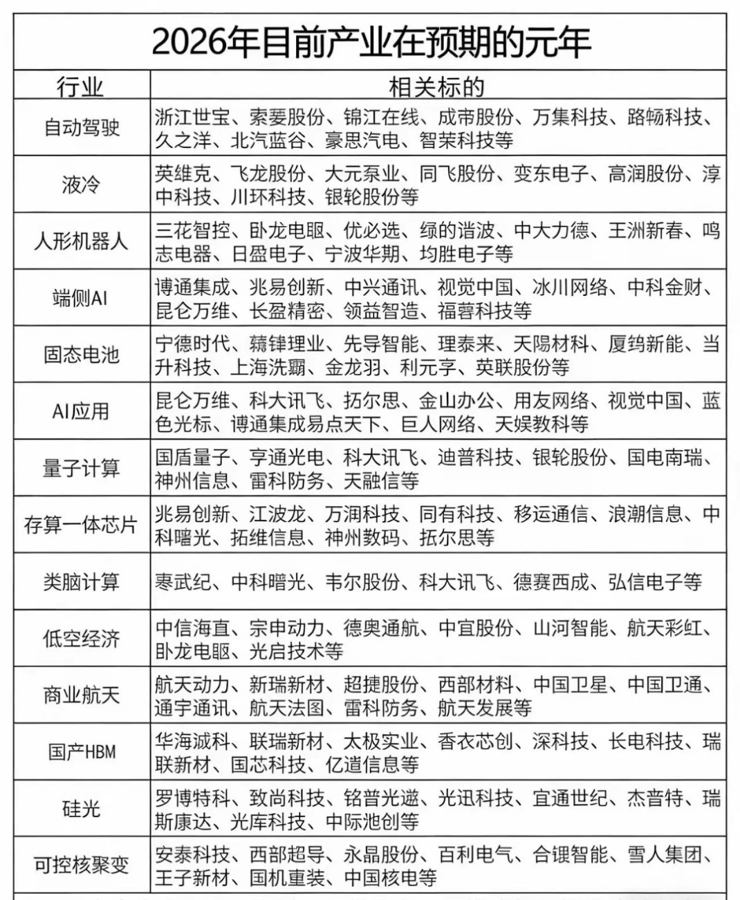
2026产业预期元年 核心赛道全景一览2026作为产业预期落地元年,政策、技术与
财经
2026-01-02 00:58
2025贵金属“狂飙”收官,2026投资风险与机遇并存2025年商品期货市场呈现
财经
2026-01-01 20:12
航天碳纤维五朵金花:商业航天轻量化核心,减重即是造富密码碳纤维素有航天领域“黑色
社会
2026-01-02 00:58
2026年五粮液有望迎来转机,核心逻辑如下:1. 茅台估值坚挺托底,20倍PE韧
财经
2026-01-01 20:12
国产世界级核电技术再迎新突破,福建漳州全球最大华龙一号核电基地全面投产发电,三大
财经
2026-01-02 00:58
警惕白银被套!国际银价突发闪崩,跌势又急又猛,核心要点速览:1. 大跌的是纽约国
财经
2026-01-02 00:58
2025年非ST、非退市整理期十大熊股榜(按跌幅排序)1. 山大电力2. 仕净科
财经
2026-01-01 20:12
重磅消息:立讯精密启动大手笔股份回购,真金白银提振市场信心,核心要点如下1. 回
财经
2026-01-01 11:13
2025A股总结&2026展望:从结构行情到产业兑现2025年A股借全球经济复苏
财经
2026-01-01 11:13
新质生产力加持机器人板块掀翻倍潮 2026春季主线锁定6大硬核龙头新质生产力赋能
财经
2026-01-01 11:13
第一页
下一页
趋势投掌门
感谢大家的关注
热门分类
推荐
热榜
军事
NBA
体育
社会
明星八卦
娱乐
财经
科技
汽车
历史
国际
游戏
动漫
公益
搞笑
商业
互联网
数码
国际足球
房产
家居
时尚
科学探索
职场
育儿
股票
教育
影视
情感
热点
中国军情
武器
中国南海
中国足球
亚洲杯
科比
综合体育
CBA
投资
大咖秀
外汇
创业
风口
SUV
豪车
概念车
优惠
新能源
美国
欧洲
朝日韩
俄罗斯
孕期
街拍
婚姻
正能量