藏书网
阿超畅谈商业的文章
光模块与CPO 创新高!二个图告诉你!马上明白!CPO:硅光芯片/光引擎 50%
科技
2026-03-11 00:16
光纤价格暴涨650%,“空气”真的比“玻璃”更值钱了?就在今天(3月10日),A
财经
2026-03-11 00:17
3月10日晚间沪深上市公司公告一、公司经营与管理• 伊戈尔(002922):泰国
财经
2026-03-11 00:16
英伟达GTC(AI 与加速计算)大会核心前瞻英伟达GTC于 2026 年 3 月
科技
2026-03-11 00:17
信号明确!OpenClaw“小龙虾”已成全国级趋势继深圳、无锡之后,佛山禅城正式
科技
2026-03-11 00:17
终极收藏!英伟达Rubin+Feynman核心A股一、GTC 2026 大会概况
科技
2026-03-11 00:17
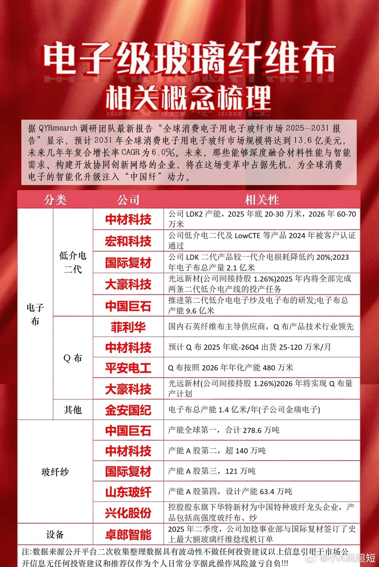
特种电子布和普通电子布,特种电子布部分相关个股 特种电子布属于电子布
财经
2026-03-11 00:17
光通信之光模块、CPO、OCS。🔥AI 算力时代,这三个光互联技术你必须知道!
科技
2026-03-11 00:17
创新药板块历经回调后,部分个股分析其投资价值。行业层面投资价值● 产业趋势良好:
财经
2026-03-11 00:16
2026.3.9晚间上市公司重大事项公告【三】:一、重大事项公告:1、金瑞矿业:
财经
2026-03-10 01:18
2026.3.9晚间上市公司重大事项公告【二】:一、重大事项公告:1、华测导航:
财经
2026-03-10 01:18
2026.3.9晚间上市公司重大事项公告【一】:一、重大事项公告:1、新劲刚:拟
财经
2026-03-10 01:18
3月9日周一股市个股利好利空重磅消息:看看有没有你的持仓股-利好消息一览1.中贝
财经
2026-03-10 01:21
周一重大热点事件及政策解析,利好或影响哪些行业?一、人工智能与算力基础设施1.
财经
2026-03-10 01:18
美国紧急撤离沙特!伊拉克产量暴跌70%,巴林石油宣布“不可抗力”,油价暴涨30%
国际
2026-03-10 01:18
恒瑞“双靶点”再添猛将!HRS9531获批新临床:降糖、减重、保肾,一箭三雕!刚
2026-03-10 01:18
5000亿巨头再获外资背书!花旗将紫金矿业纳入焦点名单:金价高位+铜牛不变花旗发
财经
2026-03-10 01:18
盘后股市利好消息来了!虽然今天全球在普跌,但这两条消息值得重点关注利好消息一:A
财经
2026-03-10 00:16
3.9/作业记录📝入:特变电工持:首都在线/胜弘股份出:神州信息特别声明:这只
财经
2026-03-09 15:32
正常的一个中国人不会在这样的场合说“呦西”的。一个校长竟然脱口而出,这应该是暴露
教育
2026-03-09 15:32
第一页
下一页
阿超畅谈商业
感谢大家的关注
热门分类
推荐
热榜
军事
NBA
体育
社会
明星八卦
娱乐
财经
科技
汽车
历史
国际
游戏
动漫
公益
搞笑
商业
互联网
数码
国际足球
房产
家居
时尚
科学探索
职场
育儿
股票
教育
影视
情感
热点
中国军情
武器
中国南海
中国足球
亚洲杯
科比
综合体育
CBA
投资
大咖秀
外汇
创业
风口
SUV
豪车
概念车
优惠
新能源
美国
欧洲
朝日韩
俄罗斯
孕期
街拍
婚姻
正能量