藏书网
2025西城区小升初划片学校公布!有新增!
帝都家长圈看生活
2025-05-10 15:16:13
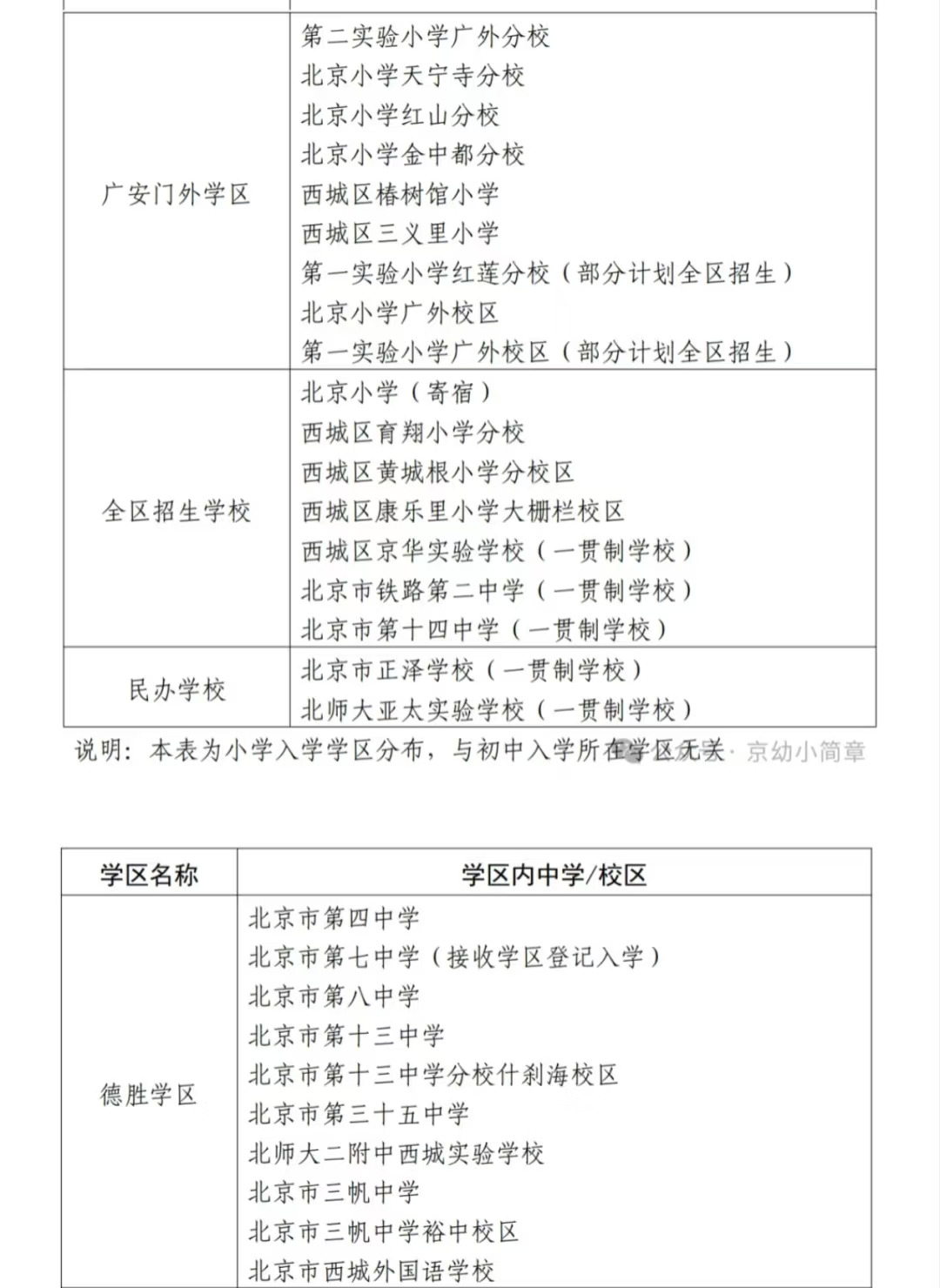
刚刚,西城区官方发布2025年划片,一起来看具体名单!
0
阅读:8
帝都家长圈看生活
感谢大家的关注
作者最新文章
1
朝阳多校 0.5+3 面试内容曝光!
2
取消中高考?家长群直接炸了
3
即将开学,人大附中换校长了!
4
2025 北京中考炸出一推“蘑菇云”!
5
着实没想到!25 海淀状元来自这所学校!
6
海淀六小强!谁的加工能力最强?
7
今年,六小强中签率或将飙升!
8
2025西城区小升初划片学校公布!有新增!
9
2025西城区幼升小划片学校公布!能上哪所?
10
北京多区多校签约悄悄开始了
热门分类
推荐
热榜
军事
NBA
体育
社会
明星八卦
娱乐
财经
科技
汽车
历史
国际
游戏
动漫
公益
搞笑
商业
互联网
数码
国际足球
房产
家居
时尚
科学探索
职场
育儿
股票
教育
影视
情感
热点
中国军情
武器
中国南海
中国足球
亚洲杯
科比
综合体育
CBA
投资
大咖秀
外汇
创业
风口
SUV
豪车
概念车
优惠
新能源
美国
欧洲
朝日韩
俄罗斯
孕期
街拍
婚姻
正能量