💥全职工作每天忙的不行,但我一周就搞定了一篇论文并且12月就能发表啦
❤️主要还是因为我用了这个高效率工具——AI写作
.
⚠️申报高会职称,有2个痛点,一个就是写论文,另一个就是业绩材料
👍用好夸克的AI功能,直接帮你解决一个痛点
👉真的不要太省事
.
😄现在我就手把手教你们如何使用夸克的AI功能搞定一篇论文
1⃣第一步,确定论文选题
直接搜索高会论文选题,可以获得推荐(见图5),根据推荐结合自己实际工作经历选择合适的论文题目
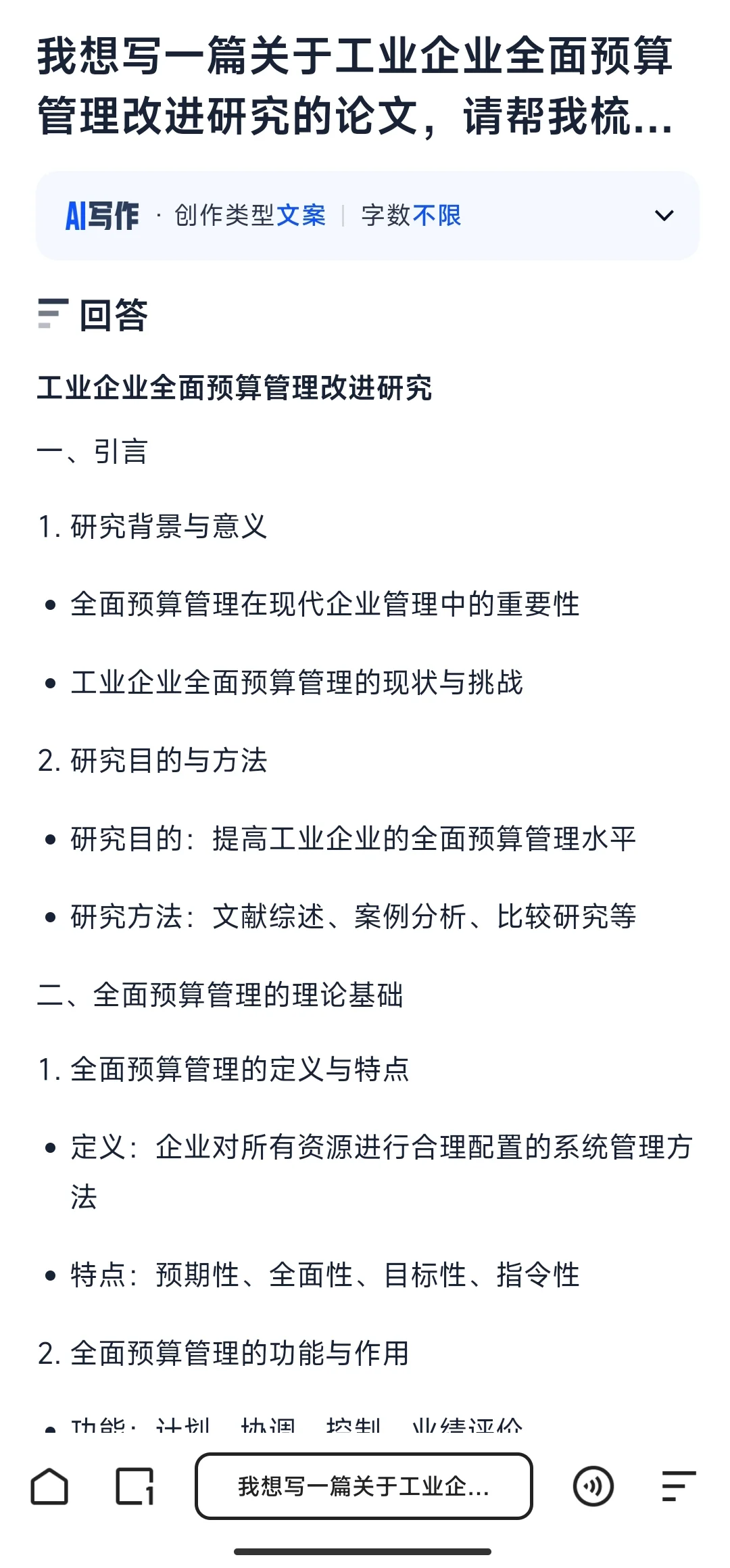
2⃣第二步,制定高会论文框架
格式:我想写一篇关于“XX公司全面预算管理改进研究”的论文,请你帮我梳理一下论文框架(见图6)
3⃣第三步,查找相关文献
可以使用夸克APP的学术搜索功能,查找相关文献(见图7/8)
4⃣第四步,编写内容
可以运用AI写作进行扩写和改写,非常方便(见图9),当然核心内容我们还是要结合自身工作经验去完成
格式:请将这段话扩写,避免与原文出现联系8个字相同的句子,使这段话更加具有逻辑,符合学术论文的规范:(将自己要扩写的句子加在后面)
然后经过AI写作工具进行多次改写和扩写,你会发现一篇论文就这样写好啦
.
❤️我个人喜欢用夸克APP的另一个原因就是手机端和PC端都适用,真的很便利
📝有关于高会论文相关的问题大家可以留言,知无不言
ai写作 夸克 夸克APP 夸克 pc








