藏书网
导师以为你会但不一定教你的蛋白互作技术
淘淘科研废物
2025-11-27 00:15:14
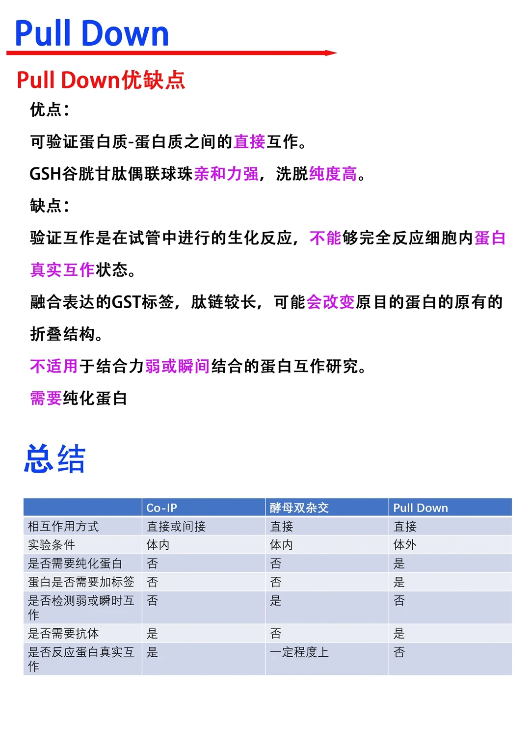
Hi~各位爱科研的宝子们,上一期分享了Co-IP技术,得到了大家的喜爱与支持[派对R] [捂脸R]被大家催更其它的互作技术,深深感受到了大家的科研热情❤️ [向右R]本期分享剩下的两种蛋白互作技术 1⃣️酵母双杂交 2⃣️pull down 满满的干货,欢迎大家👍收藏,一起讨论交流呀 [种草R][种草R][种草R]日常 [流汗R]下雨天,在家用投影仪追剧看电影真的太爽了,满满的幸福感,一口气把没有看过的封神看完了[猪头R]
0
阅读:0
淘淘科研废物
感谢大家的关注
作者最新文章
1
导师以为你会但不一定教你的蛋白互作技术
2
师兄师姐不一定教你的|ImageJ干货分享
3
🔥导师不一定教你的数据分析工具分享
4
实验室常见缓冲液配方大全
5
导师以为你会🔥但不一定教你的质粒转化技术
6
好用的生物学软件分享
7
干货|常用蛋白纯化技术分享
8
导师以为你会但不一定教你的|蛋白互作技术
9
一次了解一种科研设备|大家都用过吗?
10
一文了解|定点突变技术
热门分类
推荐
热榜
军事
NBA
体育
社会
明星八卦
娱乐
财经
科技
汽车
历史
国际
游戏
动漫
公益
搞笑
商业
互联网
数码
国际足球
房产
家居
时尚
科学探索
职场
育儿
股票
教育
影视
情感
热点
中国军情
武器
中国南海
中国足球
亚洲杯
科比
综合体育
CBA
投资
大咖秀
外汇
创业
风口
SUV
豪车
概念车
优惠
新能源
美国
欧洲
朝日韩
俄罗斯
孕期
街拍
婚姻
正能量