藏书网
移液器,你真的用对了吗?|分享篇
淘淘科研废物
2025-11-29 00:02:13
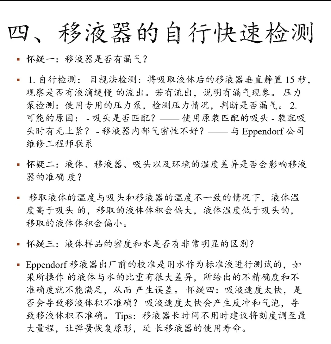
用了那么久的移液器,你真的用对了吗?[暗中观察R] 有人告诉我,三遍容易强化记忆,为了强化大家的记忆……有多少科研小伙伴已经看到类似的笔记三遍啦?那一定是爱科研的朋友,下方举手手,让我看到你们呀! 1⃣️移液器的工作原理 2⃣️移液器规范操作步骤 3⃣️移液小技巧 4⃣️移液器的自行快速检测 关于移液器的使用,欢迎大家讨论交流👏👏👏
0
阅读:0
淘淘科研废物
感谢大家的关注
作者最新文章
1
🔥质粒电泳到底几条带?99%人都误解了
2
我猜,你一定知道百度文库的✅打开方式
3
🔥琼脂糖凝胶电泳结果常见问题分析
4
移液器,你真的用对了吗?|分享篇
5
好用的生物学科研软件分享
6
Pull-down结果怎么看?
7
科研人如何快速阅读英文文献
8
科研小白0基础学Python |心得分享
9
当代大学生的PPT噩梦,终于有AI神器来解救啦
10
🔥如何一键快速生成三线表
热门分类
推荐
热榜
军事
NBA
体育
社会
明星八卦
娱乐
财经
科技
汽车
历史
国际
游戏
动漫
公益
搞笑
商业
互联网
数码
国际足球
房产
家居
时尚
科学探索
职场
育儿
股票
教育
影视
情感
热点
中国军情
武器
中国南海
中国足球
亚洲杯
科比
综合体育
CBA
投资
大咖秀
外汇
创业
风口
SUV
豪车
概念车
优惠
新能源
美国
欧洲
朝日韩
俄罗斯
孕期
街拍
婚姻
正能量