科研干货分享
[向右R]利用高性能计算机来进行药物虚拟筛选已经被广泛应用,计算机辅助药物设计[赞R]可以提高药物研发的成功率,降低研发成本,缩短研发周期,是目前创新药物研究的核心技术之一。
分子动力学模拟是分子模拟中最接近实验条件的模拟方法,能够从原子层面给出体系的微观演变过程,直观的展示实验现象发生的机理与规律,促使我们的研究向着更高效、更经济、更有预见性的方向发展。
在这里给大家分享[种草R]两款软件Pymol 和Schrödinger ,最近也在学习这些课程,希望可以跟大家一起交流学习[哇R]
[清单R]在此裂墙推系统互动派的课程—计算机辅助药物设计及分子动力学技术与应用实践
分四个专题有需求的小伙伴可以了解一下
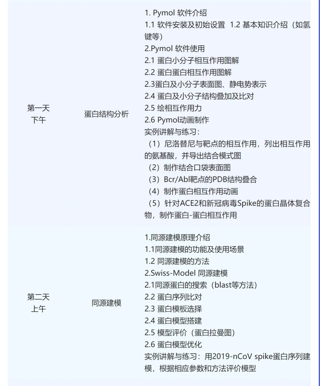
[一R]专题一CADD蛋白结构分析、虚拟筛选、分子对接(蛋白-蛋白、蛋白-多肽等)
[二R]专题二AMBER分子动力学能量优化与分析、结合自由能计算
[三R]专题三薛定谔分子对接、药效团虚拟筛选、3D-QSAR化合物活性分析
[四R]专题四AIDD人工智能(机器学习与深度学习)药物发现




