Hi~今天跟大家分享的是科研中常用的菌p技术
[向右R]主要从以下六个方面进行分享
1⃣️仪器耗材
2⃣️引物与条件
3⃣️PCR扩增
4⃣️菌检方式及送测要求
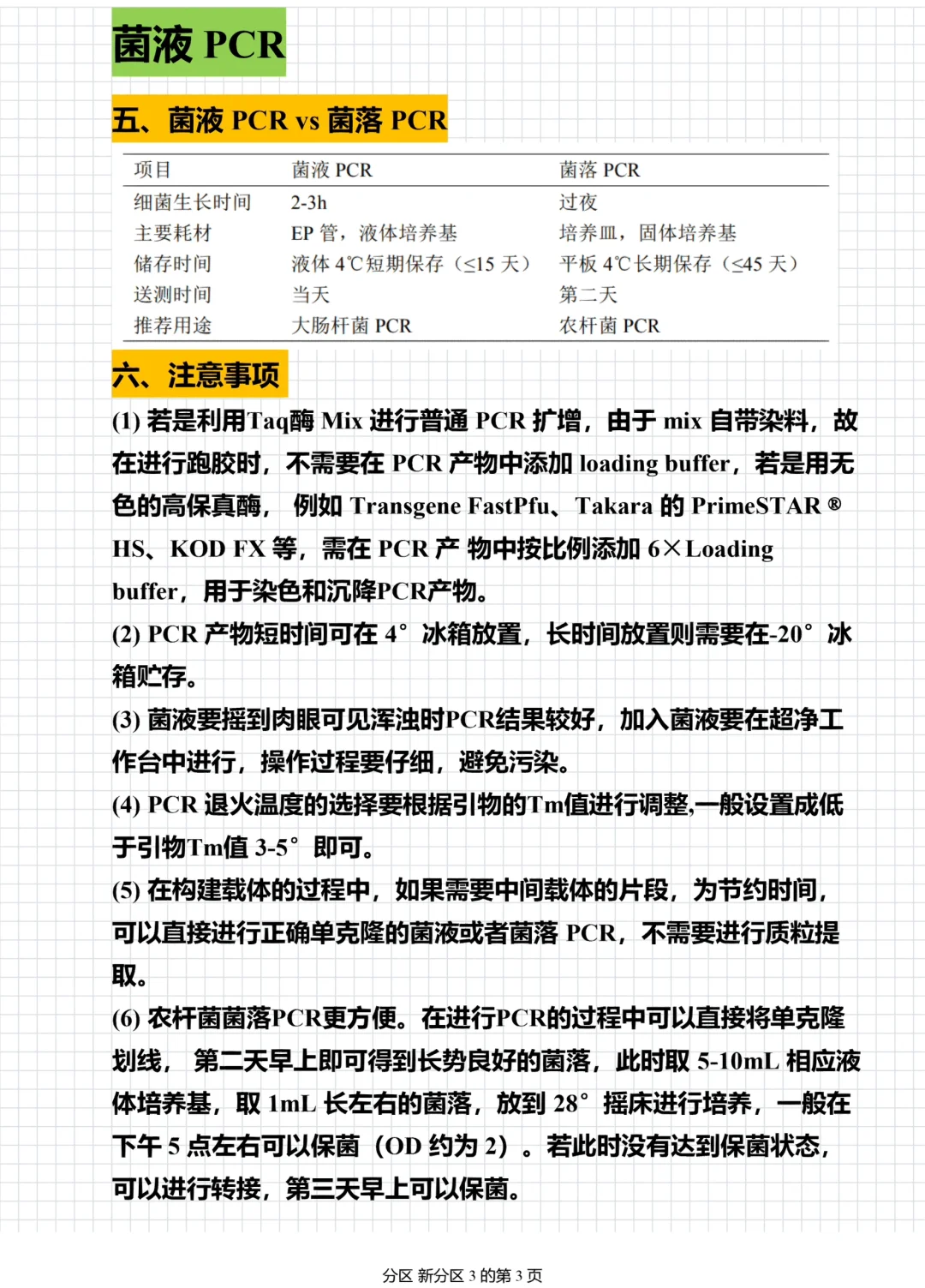
5⃣️菌液PCR vs菌落PCR
6⃣️注意⚠️事项
[赞R]满满的干货与tips,欢迎大家👍收藏讨论交流呀
~~~
[种草R]科研好物分享
科研干货No1生产力工具—显示器💻
近期看文献绘图的时间越来越多,经常盯着笔记本看,眼睛有些受不了[叹气R],综合考虑入手了一台显示器,主要考虑两方面因素,一方面护眼,另一方面大屏
[啤酒R]因为我宿舍的书桌空间有限,就入手了明基的27寸屏,对我来说刚刚好[赞R],现在看文献绘图真的舒服多了,偶尔可以小憩一下追追剧,内置音箱,我真的爱了






