藏书网
浙江温州中学和江苏南京一中、南京东南实验学校2025-2026学年高一上学期11
桐瑞漫说小姐姐
2026-01-06 21:26:26
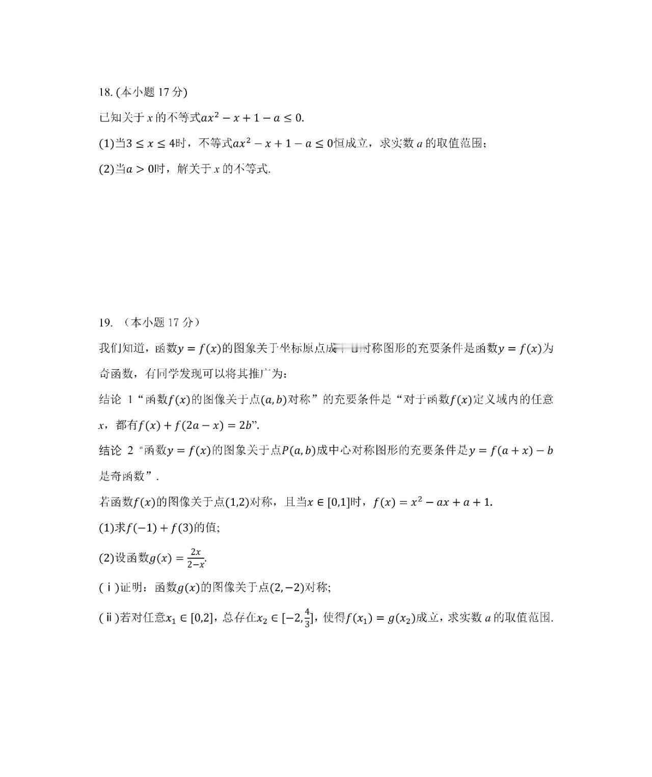
浙江温州中学和江苏南京一中、南京东南实验学校2025-2026学年高一上学期11月期中数学试题大题及其详细解答。
0
阅读:0
桐瑞漫说小姐姐
感谢大家的关注
作者最新文章
1
下面这道题,很多人算不出来,其实很简单,所谓赔钱,实际就是收入减去支出,100元
2
生活就得有仪式感,小日子才有滋有味。
3
这样的女人不适合干这样的活,别逞能了。
4
诱敌深入,不惜伤敌八百,自损一千。
5
一母生九子,九子各不同。
6
这样的媳妇娶了何用,还是好好想想吧!
7
围魏救赵。
8
女人的心,海底的针。
9
浙江温州中学和江苏南京一中、南京东南实验学校2025-2026学年高一上学期11
10
浙江温州中学和江苏南京一中、南京东南实验学校2025-2026学年高一上学期11
热门分类
推荐
热榜
军事
NBA
体育
社会
明星八卦
娱乐
财经
科技
汽车
历史
国际
游戏
动漫
公益
搞笑
商业
互联网
数码
国际足球
房产
家居
时尚
科学探索
职场
育儿
股票
教育
影视
情感
热点
中国军情
武器
中国南海
中国足球
亚洲杯
科比
综合体育
CBA
投资
大咖秀
外汇
创业
风口
SUV
豪车
概念车
优惠
新能源
美国
欧洲
朝日韩
俄罗斯
孕期
街拍
婚姻
正能量