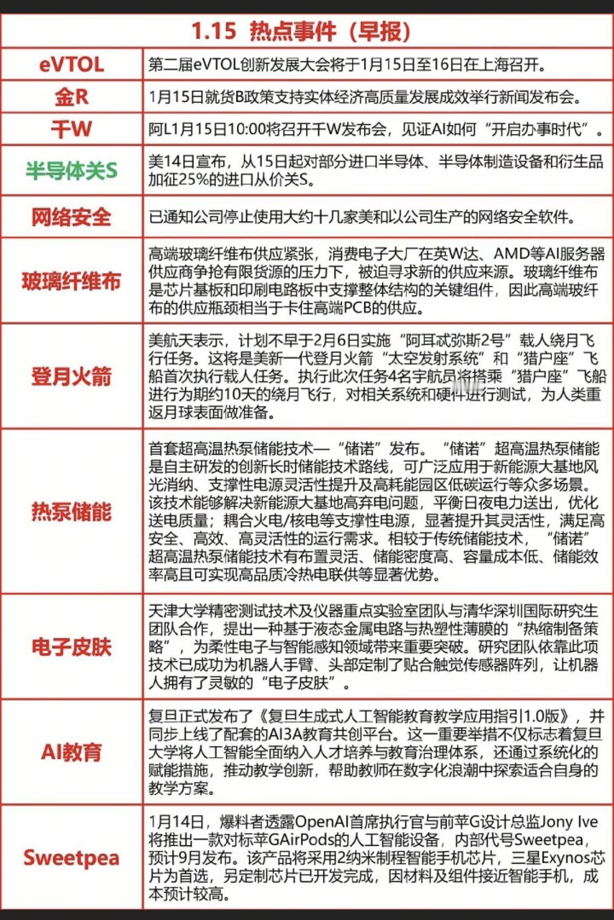
1.15周四 最新:财经热点事件! 1.阿里千问,AI+ 2.玻璃纤维布 3.登月火箭 4.热泵储能 5.电子皮肤
猜你喜欢
【13评论】【81点赞】
【5点赞】
【3评论】【4点赞】
【2点赞】
【4点赞】
【3评论】【3点赞】
【11评论】【3点赞】
金鸡牛鸣笙
感谢大家的关注
作者最新文章
热门分类
财经TOP
财经最新文章