光伏头条获悉,近日,隆基绿能、通威股份、晶澳科技、TCL中环、爱旭股份相继发布2025年年度业绩预告。

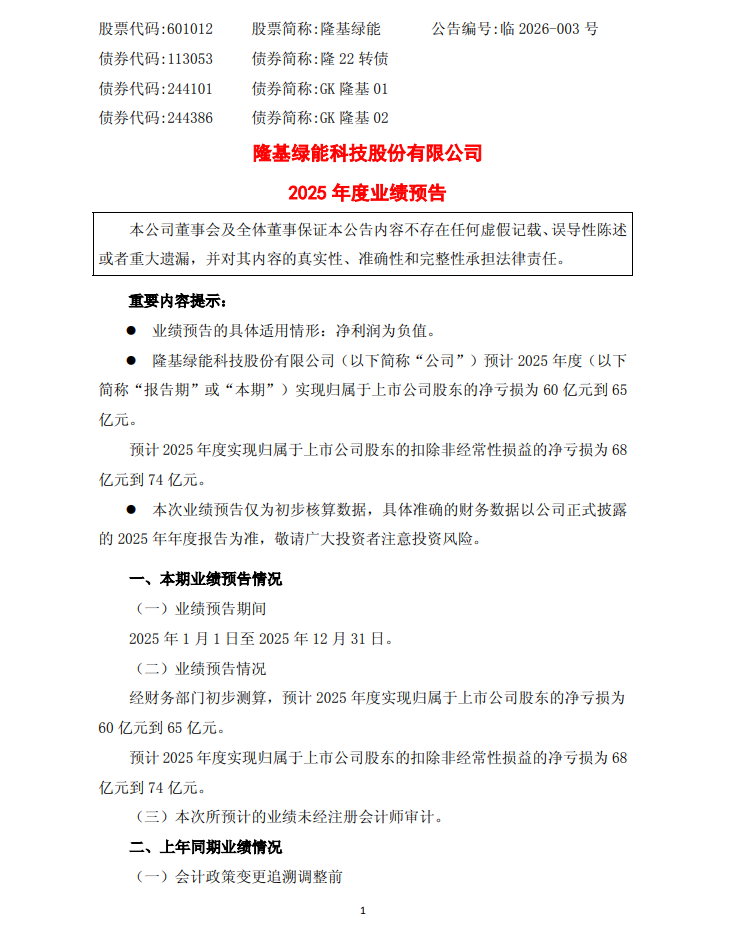
1月18日晚间,隆基绿能发布2025年度业绩预告。经财务部门初步测算,预计2025年度实现归属于上市公司股东的净亏损为60亿元到65亿元。预计2025年度实现归属于上市公司股东的扣除非经常性损益的净亏损为68亿元到74亿元。


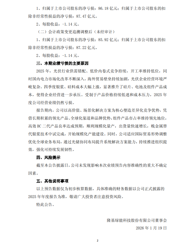
1月18日晚间,通威股份发布2025年年度业绩预告。公告显示,经财务部门初步测算,通威股份预计2025年年度实现归属于母公司所有者的净利润约为-90亿元至-100亿元。预计2025年年度实现归属于母公司所有者的扣除非经常性损益后的净利润约为-90亿元至-100亿元。

1月12日晚间,晶澳科技发布2025年度业绩预告。公告显示,2025年晶澳科技归属上市公司净利润为亏损45-48亿元,扣除非经常性损益后的净利润为亏损48-51亿元。

1月14日晚间,TCL中环发布2025年度业绩预告。公告显示,2025年TCL中环归属于上市公司股东的净利润亏损82-96亿元,较上年同期亏损98.18亿元;扣除非经常性损益后的净利润亏损86-98亿元,较上年同期亏损109亿元。

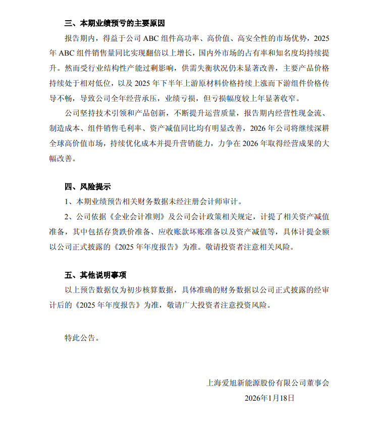
1月18日晚间,爱旭股份发布2025年度业绩预告。经财务部门初步测算,预计公司2025年年度实现归属于母公司所有者的净利润为-120,000万元至-190,000万元。预计2025年年度实现归属于母公司所有者的扣除非经常性损益后的净利润为-160,000万元至-230,000万元。


用户16xxx99
这就是中国的公司 前几年骗补贴大肆扩张 现在和房地产一样 一地鸡毛[笑着哭]
小邱
卷到大家一起完蛋
威猛先生
早上还有抄中环呢,一看日线那个鸟样还是观察先吧,刚好让机构借利空洗洗盘子先
用户11xxx98
亿晶亏多少,哥全部家底[大哭]