藏书网
财源鱼跃观瞻的文章
1月23日,周五A股减持、增持、回购公告速递!!! 49家股东披露减持计划,华
财经
2026-01-23 01:24
1月23日周五,A股资产重组、实控变更、股权转让公告一览表!!! 佛塑科技购买
财经
2026-01-23 01:24
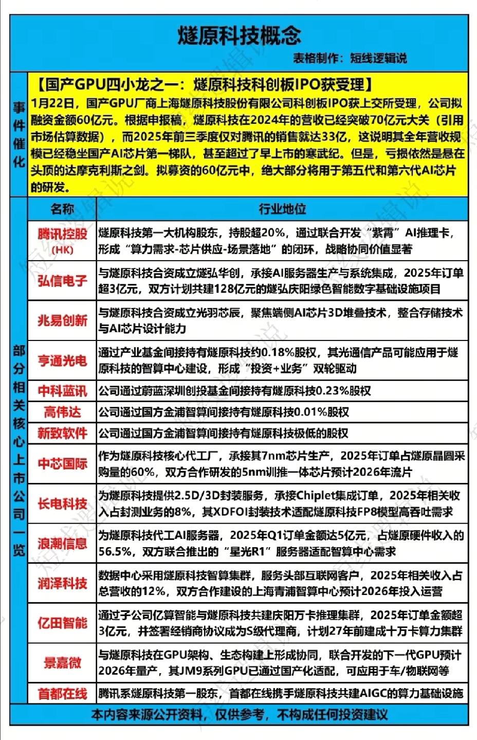
1月23日,周五燧原科技概念一览表!!! 国产GPU四小龙之一,燧原科技科创板
财经
2026-01-23 00:24
1月23日,周五太空旅游概念股一览表!!! 穿越者载人航天科技有限公司举行“太
财经
2026-01-23 00:24
1月22日,A股全天人气排行榜一览表!!! 国晟科技,今日人气龙头,成功实现地
财经
2026-01-22 21:24
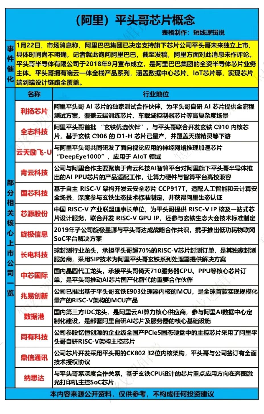
1月23日周五,(阿里)平头哥芯片概念一览表!!! 据市场信息,阿里巴巴集团已
财经
2026-01-22 21:24
1月22日,周四GW星座概念一览表!!! GW星座管理层此番调整正值其推进1.
财经
2026-01-22 20:24
1月22日,周四A股游资买卖一览表!!! 章盟主买入3日综艺股份2987万、康
财经
2026-01-22 20:24
1月22日,周四A股大柚子买了啥!!! 北京中关村买入红宝丽4175万、卖出三
财经
2026-01-22 19:24
1月22日,周四大柚子买入卖出一览表!!! 成都系买入浙文互联1913亿、深信
财经
2026-01-22 19:24
1月22日,周四A股人气排行榜!!! 国晟科技今日成功地天板,电池概念,人气颇
财经
2026-01-22 19:24
1月22日,周四A股主力暗盘资金抢筹出逃一览表!!! 今日,A股三大指数均上涨
财经
2026-01-22 17:25
1月22日,周四A股涨停全梳理!!! 商业航天板块,今日受消息面影响,全面上涨
财经
2026-01-22 17:25
1月22日,周四A股连板梯队一览表!!! 嘉美包装,25天17板,控制权变更叠
财经
2026-01-22 17:24
1月22日,周四A股主力暗盘数据一览表!!! 今日,国晟科技主力暗盘资金大幅流
财经
2026-01-22 17:25
1月22日,周四主力尾盘半小时抢筹榜!!! 工业富联尾盘半小时主力大幅流入8.
财经
2026-01-22 16:24
1月22日,周四A股主力资金流入流出一览表!!! 今日,A股普涨,CPO板块再
财经
2026-01-22 16:24
1月22日,周四A股主力资金流入流出一览表!!! 今日,A股三大指数普涨,个股
财经
2026-01-22 16:24
1月22日,周四A股主力资金抢筹出逃一览表!!! 中际旭创今日主力资金大幅抢筹
财经
2026-01-22 16:24
1月22日,周四A股涨停股票一览表!!! 今日,A股三大指数均上涨,涨停72家
财经
2026-01-22 16:24
第一页
下一页
财源鱼跃观瞻
感谢大家的关注
热门分类
推荐
热榜
军事
NBA
体育
社会
明星八卦
娱乐
财经
科技
汽车
历史
国际
游戏
动漫
公益
搞笑
商业
互联网
数码
国际足球
房产
家居
时尚
科学探索
职场
育儿
股票
教育
影视
情感
热点
中国军情
武器
中国南海
中国足球
亚洲杯
科比
综合体育
CBA
投资
大咖秀
外汇
创业
风口
SUV
豪车
概念车
优惠
新能源
美国
欧洲
朝日韩
俄罗斯
孕期
街拍
婚姻
正能量