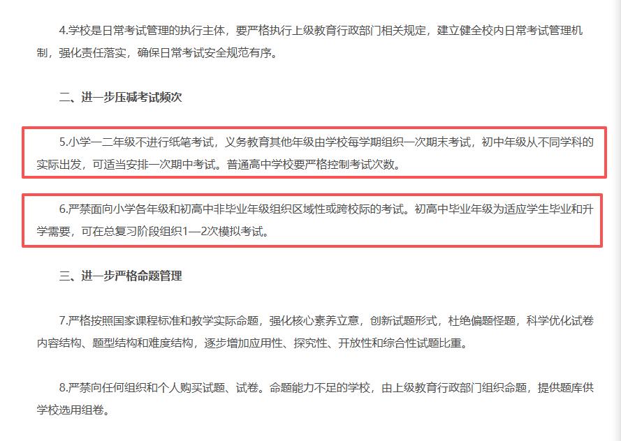
取消高一高二期末统考,不是给学生减负,而是从一个极端走向另一个极端。 事实上,在教育部去年出台的文件当中,专门对考试做出过指导性意见,只是限制考试次数和统考模式,并没有明确要求取消高一高二的期末统考。 对于中小学生的考试,我们先看《通知》是怎么要求的: 小学阶段,明确要求一二年级不能进行笔试,其它年级由学校组织一次期末考试。 初中阶段,可适当安排一次期中考试。但毕业班可以根据升学需要,在总复习阶段安排一到两次模拟考试。也就是我们通常所说的一模、二模。 高中阶段,没有明确考试的次数,只要求要严格控制次数。对于毕业班,和初中毕业班一样,可以安排一到两次模拟考试。 这些考试,都限于校内组织,不允许多校或县市范围统考。但现在,很多学校都直接不考了,甚至连高一高二都不考了。这种安排值得商榷,对于学生和和老师而言,缺乏对学习情况的总体摸底,对学习计划安排是有影响的。 初中全部取消考试,倒也说的过去,毕竟中考的选拔范围只在县市范围内,大家都不考也是一样,县域范围内总体把握。 但高考大不一样,高考是全国一盘棋,参与的全国性竞争,和所有考生挤独木桥,你若不提高那么必然掉队,影响孩子的高考。我们必须得承认,考试对学习的促进作用非常之大,考和不考是强关联,而不是可有可无。 当然,如果全国所有的高中都取消考试,大家都不要卷考试,那么也行。怕就怕在,有的地方考,有的地方不考,那些不考的地区,家长和学校能不慌吗?


