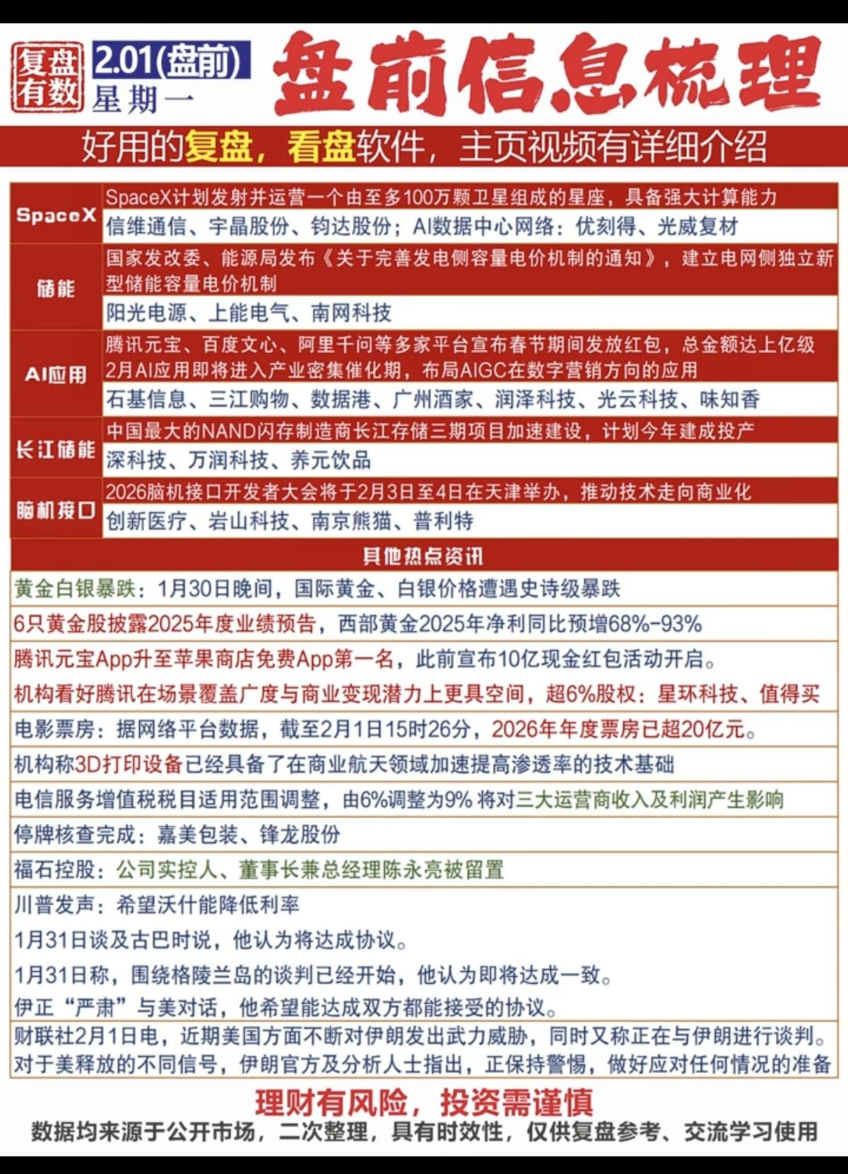
2.02周一 盘前 财经热点汇总! 1.SpaceX,百万卫星星座 2.储能 3.长江存储 4.阿里千问 5.脑机接口
猜你喜欢
【2评论】【1点赞】
【1点赞】
【3点赞】
金鸡牛鸣笙
感谢大家的关注
作者最新文章
热门分类
财经TOP
财经最新文章