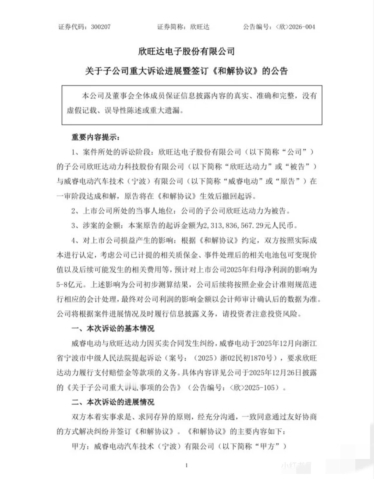
欣旺达赔钱和解了,除了已经承担的费用以外,欣旺达还要支付给吉利6个多亿。按照之前的说法,吉利还有很多亿没付给欣旺达吧,这样相当于欣旺达全盘接受了赔偿了吧?
猜你喜欢
【1评论】
【17评论】【89点赞】
李成玉
感谢大家的关注
作者最新文章
热门分类
社会TOP
社会最新文章