易烊千玺朱一龙主演电影《惊蛰无声》有影院经理实名发文:淘票票强制要求30%排片

千亦笑谈娱乐 2026-02-12 13:17:20

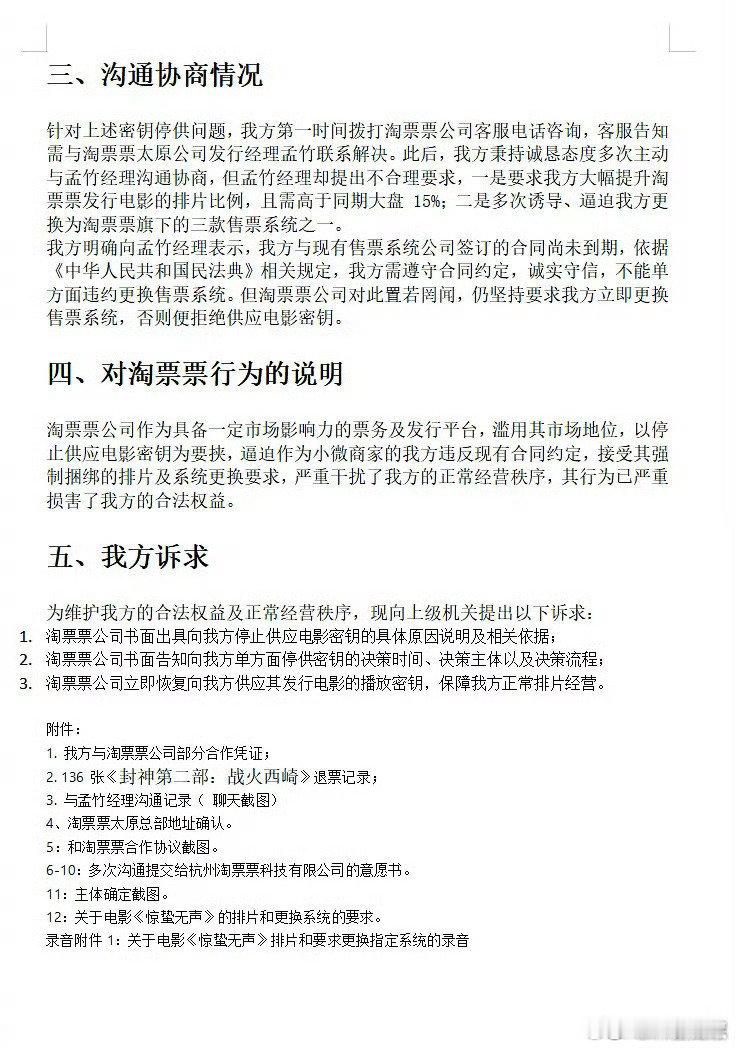
易烊千玺朱一龙主演电影《惊蛰无声》有影院经理实名发文:淘票票强制要求 30%排片+换指定售票系统才给密钥。还有《东极岛》、《捕风捉影》竟然要求排片50%,电影行业居然能脏成这样?没人管吗

0 阅读:1
千亦笑谈娱乐

千亦笑谈娱乐

感谢大家的关注