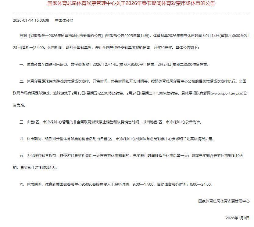
春节停售时间是2月14日到2月23日,期间共10天,福彩体彩的销售开奖和兑奖一并暂停,唯一例外是即开票仍可正常销售。中奖的彩友记得今天是休市前最后一个兑奖日,抓紧兑奖今天就能奖金到账,如果是过年期间发现中奖务必保管好奖票,每年弃奖金额都超10个亿,可别让煮熟的鸭子飞了啊!

春节停售时间是2月14日到2月23日,期间共10天,福彩体彩的销售开奖和兑奖一并暂停,唯一例外是即开票仍可正常销售。中奖的彩友记得今天是休市前最后一个兑奖日,抓紧兑奖今天就能奖金到账,如果是过年期间发现中奖务必保管好奖票,每年弃奖金额都超10个亿,可别让煮熟的鸭子飞了啊!

猜你喜欢
【7评论】【15点赞】
【3评论】【8点赞】
【1评论】【1点赞】
【2评论】【6点赞】
【9评论】【14点赞】
作者最新文章
热门分类