藏书网
保罗退役之后会怎么开启自己的人生下半场?听听AI怎么说!控卫之神的代码重构体
季孟年啊
2026-02-14 19:42:56
保罗退役之后会怎么开启自己的人生下半场?听听AI怎么说 !控卫之神的代码重构 体育AI过大年
0
阅读:0
季孟年啊
感谢大家的关注
作者最新文章
1
恭喜王心迪!中国体育代表团第四金!自由式滑雪空中技巧队简直梦之队,团体那枚金牌感
2
恭喜苏翊鸣夺金!接着看女子空中技巧,反击从现在开始!中国队米兰冬奥首金
3
首金!苏翊鸣生日快乐! 中国队米兰冬奥首金
4
这几天看冬奥,有个很深的感触:我们的运动员都在享受比赛本身。镜头扫过,看到的不是
5
全明星别忘了看艾伦!🏀2月15日11:00-12:00:郭艾伦携手林书豪直播,
6
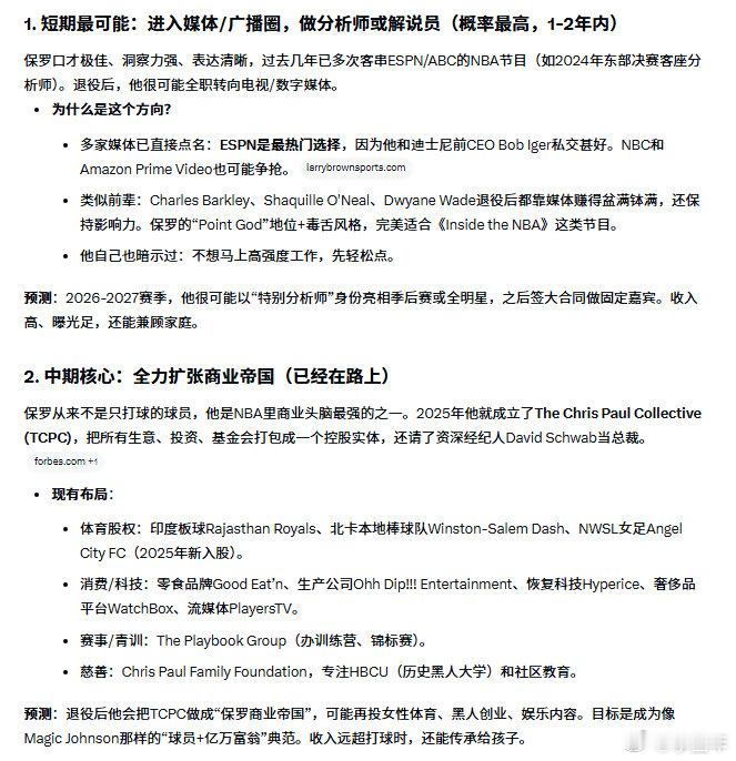
保罗退役之后会怎么开启自己的人生下半场?听听AI怎么说 !控卫之神的代码重构 体
7
CBA球迷电台蛇年的最后一期也已经录完,明天还是老时间上架听老杨APP
8
关于塔图姆跟着缅因凯尔特人一起训练,只能说,这是塔图姆康复过程当中的又一个进展,
9
因伤赛季报销的利拉德将参加全明星三分球大赛。
10
杰伦·布朗真快累吐了。凯尔特人一节15分,布朗拿下13分,另外送出一次空接助攻.
热门分类
推荐
热榜
军事
NBA
体育
社会
明星八卦
娱乐
财经
科技
汽车
历史
国际
游戏
动漫
公益
搞笑
商业
互联网
数码
国际足球
房产
家居
时尚
科学探索
职场
育儿
股票
教育
影视
情感
热点
中国军情
武器
中国南海
中国足球
亚洲杯
科比
综合体育
CBA
投资
大咖秀
外汇
创业
风口
SUV
豪车
概念车
优惠
新能源
美国
欧洲
朝日韩
俄罗斯
孕期
街拍
婚姻
正能量
体育
TOP
1
林丹,现在成了潮男,看着好帅啊!说真的他一个人的时候状态明显好过跟着他老婆一起的
2
辽篮坏消息!输新疆后,三连冠功勋主教练杨鸣连夜向辽篮俱乐部管理层递交辞职书!据
3
【#刘佳宇摔倒受伤担架抬出场#】2月11日米兰冬奥会单板滑雪女子U型场地技巧预赛
4
米兰冬奥会自由式滑雪女子坡面障碍技巧预赛,中国选手谷爱凌第二个出场,但她出现失误
5
高管现场督战!国王队要有动作了!今天,国王队以116-139不敌活塞队,惨遭
6
#考文垂为林赛沃恩送祝福##林赛沃恩重摔被直升机拉走#高山滑雪女子速降决赛中,
7
林丹,现在成了潮男,看着好帅啊!说真的他一个人的时候状态明显好过跟着他老婆一起的
8
姚明的女儿怎么感觉有点像吴京,16岁身高已经1.9米多了,基因真是太强大了。据
9
朱芳雨身家过亿,刘玉栋大校军衔,这桌饭局不简单。这次是大巴组的局,刘玉栋、胡卫
10
李娜退役后越来越漂亮了,自信美丽大方,不愧是网球“一姐”!
体育
最新文章
1
在东契奇和里弗斯健康的前提下,湖人根本不需要詹姆斯!1、在进攻端,东契奇和里
2
伦纳德就是个定时炸弹!在快船末节打湖人的关键决战时刻发生离奇一幕:比赛还有5分钟
3
没想到,穆雷最后一罚,竟被马瑟林给耍了“宫心计”!快船最后时刻领先3分,穆雷压
4
孙颖莎王楚钦官宣正式退出王楚孙颖沙发声,官宣决定,国乒名单出炉刘国梁失望,令人
5
骑士反超尼克斯升至东部第三,但接下来的恐怖赛程让人始料未及……骑士未来8场比
6
前NBA著名球星保罗真是太敢说了!最近保罗在参加的一个节目中语出惊人,当被问到以
7
米切尔、哈登合作4场比赛数据:对阵国王:米切尔35分,哈登23分对阵掘金:
8
大神来了?北京时间2月19日,CBA浙江男篮公布了更换外援的消息:由于主力后卫约
9
NBA常规赛第一阶段结束后,快船队内数据王一览:01、得分王:伦纳德,114
10
41岁的詹姆斯,还想拿5000万?湖人总经理一句话,把天聊死了。佩林卡当着所有记