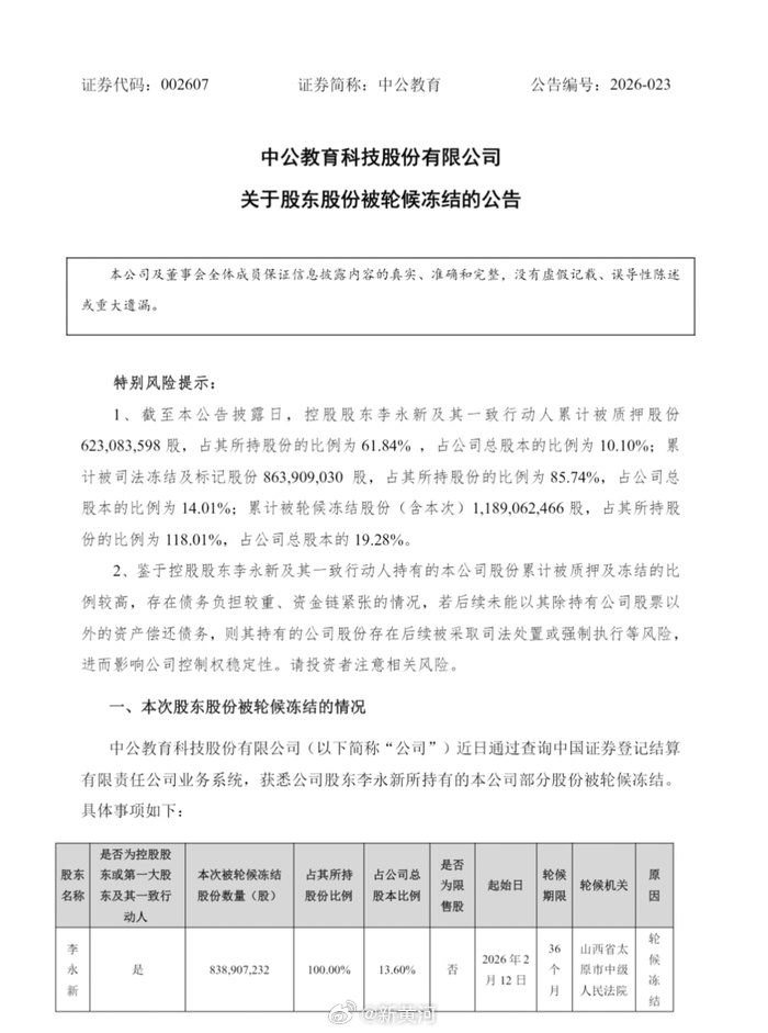
【#中公教育创始人全部股份被冻结# 】2月24日晚,中公教育(002607.SZ)发布公告称,公司控股股东、创始人李永新所持8.39亿股股份首次被100%轮候冻结,占公司总股本13.60%。所谓轮候冻结,简单理解就是债主在排队等着冻结股权,一旦前面解冻后面的立即生效。而冻结原因为借款担保纠纷,涉案金额约6422.18万元。
“公考第一股”中公教育早已风光不再,其市值巅峰时超2000亿,如今不仅创始人股权全面受限,同时还面临着债务压顶、退费余波等困境,这也再度暴露出其商业模式方面的短板以及早期激进资本运作下,内控治理失效的恶果兑现。(记者:张博) #考公火爆缩编却开始了#

