藏书网
仙掌柜品商业的文章
美国:草甘膦,上升到国家安全级别!2月18日,美国动用了《国防生产法》,将草甘膦
财经
2026-02-21 00:33
2.20周五 晚间 财经热点新闻汇总!1.中东局势紧张,油价上涨2.港股机器人
财经
2026-02-21 00:33
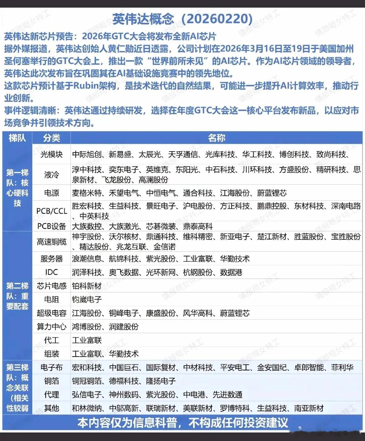
英伟达——全新AI芯片 概念!英伟达新芯片预告:2026年GTC大会将发布全新A
科技
2026-02-21 00:33
伊朗局势紧张,相关化工品供应受关注!我国从伊朗进口商品以石化产品、金属矿产、化工
国际
2026-02-21 00:33
谷歌产业链!人工智能,AI生态再提速!2月20日,谷歌正式推出升级核心模型。谷歌
科技
2026-02-21 00:34
港股 智谱AI大涨42%,相关概念股分享!1.清华智谱,参股2.算力3.大模型,
财经
2026-02-21 00:33
哈登28分钟打卡下班,年薪3920万。 一场大胜,他轻松拿下16分9助攻。三节没
体育
2026-02-21 00:34
重磅利好消息恒生科技期指暴涨2.3%,海外A50期指大涨下周A股和港股大涨:马年
财经
2026-02-21 00:34
黄仁勋:将发布“世界前所未见”的全新芯片2月19日消息,外媒wccftech报道
科技
2026-02-20 01:32
六大春晚投资方向及相关公司名单,具体如下:1. 春晚机器人:天奇股份、宁德时代、
财经
2026-02-20 00:37
追觅科技概念股主要分为四类:一、实控/股权绑定:嘉美包装(俞浩持股54.9%,唯
财经
2026-02-20 00:34
股票均线形态判断趋势的知识:1. 多头/空头排列:短期均线在上为多头(上涨趋势,
财经
2026-02-20 00:35
本文介绍了两种“首板涨停战法”:1. 战法一:选取涨停股,观察3-5天,保留缩量
财经
2026-02-20 00:35
一份中国影视传媒公司综合实力分析报告,按梯队划分,并附上关键亮点,方便快速了解“
财经
2026-02-20 00:34
2026马年股市机遇多,想告别亏损、实现“满仓红盘”,关键是不追热点、不赌消息,
财经
2026-02-20 00:34
二板模式实战要点(缩编)龙头主升浪常始于二板,散户易错失或追高。经千次复盘总结,
财经
2026-02-20 00:36
哈登单场送出4个盖帽,太阳打西边出来了?打掘金,年度最佳教练阿特金森直接摆出2-
体育
2026-02-20 00:34
存储芯片|深度梳理 12 家核心企业1. 澜起科技|内存接口芯片|AI算力核心-
财经
2026-02-19 00:31
突发!电子布淡季暴涨10%🔥中国巨石躺赢涨价潮,单轮提价狂赚4.4亿,2026
财经
2026-02-19 00:30
37岁的哈登,生死战1胜8负。 快船出局夜,他没去更衣室,拥抱完对手欧文,一个人
体育
2026-02-19 00:30
第一页
下一页
仙掌柜品商业
感谢大家的关注
热门分类
推荐
热榜
军事
NBA
体育
社会
明星八卦
娱乐
财经
科技
汽车
历史
国际
游戏
动漫
公益
搞笑
商业
互联网
数码
国际足球
房产
家居
时尚
科学探索
职场
育儿
股票
教育
影视
情感
热点
中国军情
武器
中国南海
中国足球
亚洲杯
科比
综合体育
CBA
投资
大咖秀
外汇
创业
风口
SUV
豪车
概念车
优惠
新能源
美国
欧洲
朝日韩
俄罗斯
孕期
街拍
婚姻
正能量