藏书网
可可的谈商业的文章
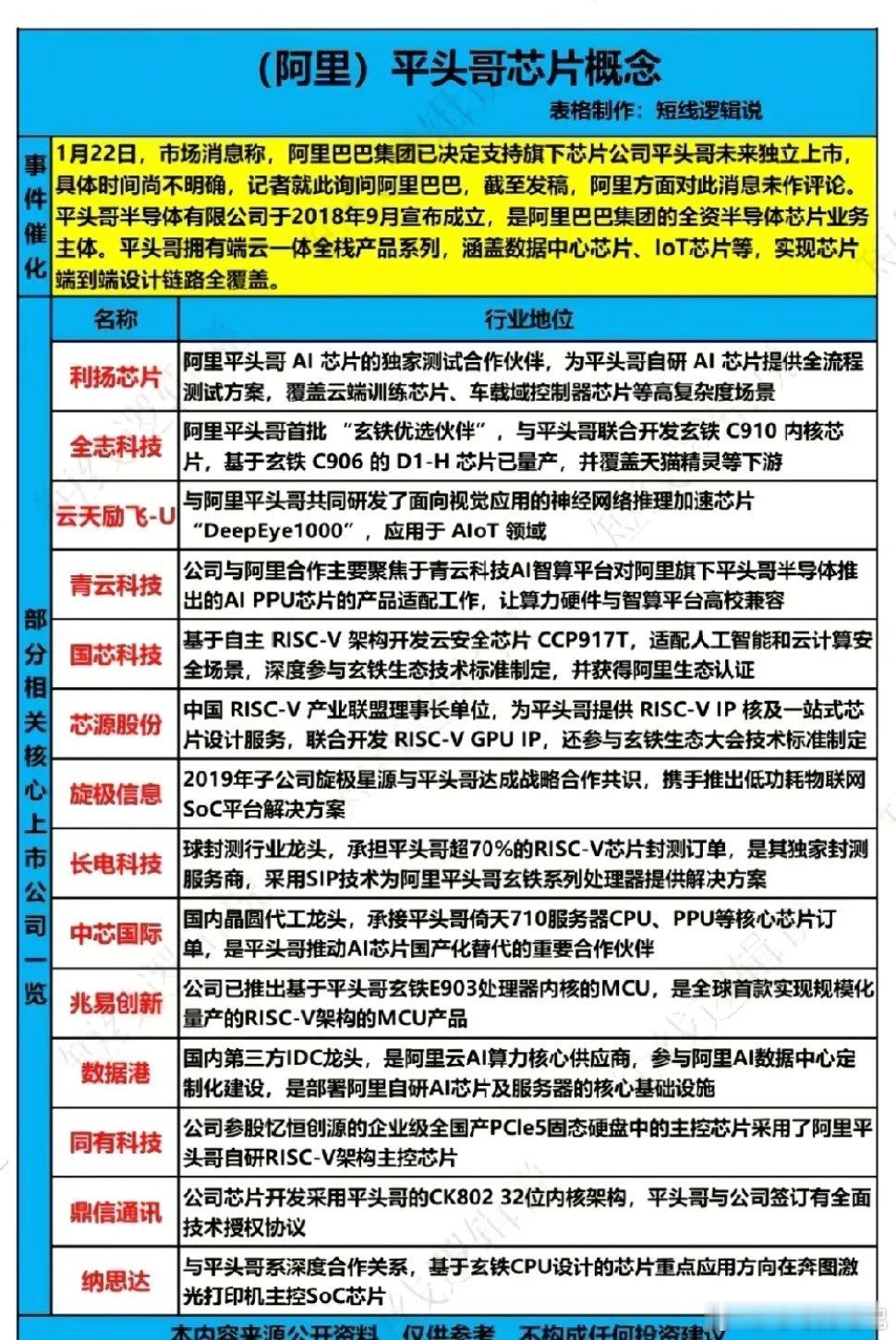
阿里巴巴平头哥概念大全突发猛料!阿里平头哥要单飞上市,美股直接炸了5%!刚收到的
财经
2026-01-23 00:10
哈哈哈哈,我要笑喷了!原来牢A在美国还定期打日本人啊!哈哈哈哈哈哈!咋回事儿呢,
2026-01-23 00:07
周五盘前思路指数震荡结构,连续分歧看机会,连续一致看兑现。情绪今天延续修复,载体
财经
2026-01-23 01:28
大漂亮肠子悔青了,让牢A兼职法医助理,去处理那些流浪汉的尸体,他直接在这些尸体里
娱乐
2026-01-23 01:28
被牢A带火的网络热词:高达 长生种 短生种 三通一达 迪斯科米 史莱
2026-01-23 01:27
韩国人说车银优的脸是韩国的国旗,塌房了韩国要不要降半旗🤔不过小韩好像没那么严,
娱乐
2026-01-23 01:27
1月22日盘后商业航天今天迎来短期超跌性质的反弹,整体力度只能说一般,除非板块持
财经
2026-01-23 01:27
题材,芯片半导体,高开低走,量化继续来回收割。昨天也说了,今天肯定是分歧,观望为
财经
2026-01-22 14:41
关注方向:半导体、机器人、贵金属的避险强度,以及北向资金动向。半导体:趋势看通富
财经
2026-01-22 09:40
今日强趋势股梳理:封测:通富微电 存储:兆易创新抛光液:金太阳有色:湖南白银
财经
2026-01-22 03:40
重磅!取消龙虎榜,专家首次提出,你觉得有必要吗?每日评论员说:龙虎榜的高活跃席位
财经
2026-01-22 04:41
周三市场热议板块:芯片:AMD与Intel近期再度上调服务器CPU价格,涨价趋势
财经
2026-01-22 04:40
周四盘前思路指数震荡结构,分歧后看机会,修复后看兑现。情绪今天弱修复,主要修复载
财经
2026-01-22 00:05
不评价了牢骚太盛防肠断,风物长宜放眼量!商业航天
科学探索
2026-01-22 00:00
现货黄金短线下挫40美元接下来看黄金什么时候突破5000美元,是今晚还是明天或者
财经
2026-01-22 00:01
马斯克也谈了美国“斩杀线”:他们管这些人叫流浪汉,但是流浪汉这词用错了,是活死人
国际
2026-01-22 00:00
如何正确评价牢A的历史地位如何正确评价牢A的历史地位?
历史
2026-01-22 00:26
收盘一句话:冬天再冷,也没有大A冷!指数玩了个冲高回落,早上追进去的,中午就得含
财经
2026-01-21 17:40
尾盘宽基ETF再现天量成交,以此同时伴随着的是指数再一次跳水(见以下两张图对比上
财经
2026-01-21 17:40
美国“斩杀线”的概念在网上爆红后,现在才发现原来曾经看过的美剧,里面早就揭露过了
2026-01-21 17:40
第一页
下一页
可可的谈商业
感谢大家的关注
热门分类
推荐
热榜
军事
NBA
体育
社会
明星八卦
娱乐
财经
科技
汽车
历史
国际
游戏
动漫
公益
搞笑
商业
互联网
数码
国际足球
房产
家居
时尚
科学探索
职场
育儿
股票
教育
影视
情感
热点
中国军情
武器
中国南海
中国足球
亚洲杯
科比
综合体育
CBA
投资
大咖秀
外汇
创业
风口
SUV
豪车
概念车
优惠
新能源
美国
欧洲
朝日韩
俄罗斯
孕期
街拍
婚姻
正能量