藏书网
乐志聊汽车啊的文章
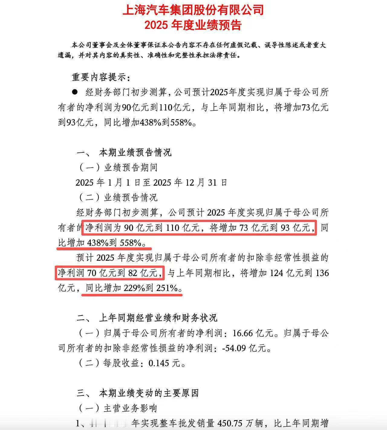
上汽集团业绩大反弹:净利润暴涨438%~558%!1月15日,上汽集团发布202
财经
2026-01-17 16:50
售价8.98万元起,纯电续航提至210km,海豹“双子星”加推新车型近日,比亚迪
汽车
2026-01-16 17:49
:《问界“破”百万,跨界融合新典范?》 问界“破”百万,跨界融合新典范?
汽车
2026-01-15 21:48
2026款启辰大V DD-i虎鲸正式上市新能源车数据竞争日趋激烈的背景下,消费者
汽车
2026-01-15 21:48
:《车企年终奖发多少,消费者的购车“新参考”?》 车企年终奖发多少,消费者的购
汽车
2026-01-15 21:48
限时11.98万起,2026款宋Pro DM-i 220km让A级插混SUV实现
汽车
2026-01-15 21:49
:《2025汽车流通领域最“惨”的它们 》 2025汽车流通领域最“惨”的它们
汽车
2026-01-15 21:48
2026款全新奇瑞冰淇淋上市奇瑞汽车在安徽芜湖凤鸣研创中心举办“潮有料开麦夜”暨
汽车
2026-01-15 21:48
:《车企立flag容易,可千万别让“打脸”反复上演》 车企立flag容易,可千
2026-01-15 21:48
2026款小鹏P7+售价18.68万起,首发搭载天玑AIOS 6.02026年1
汽车
2026-01-15 21:49
:《2025年最“动荡”的车企,竟然是它?》 2025年最“动荡”的车企,竟然
汽车
2026-01-07 18:45
:《一场关于“谁是2025车圈最惨董事长”的辩论赛......》 一场关于“谁
2026-01-06 21:45
:《盘点2025车圈大事,离不开这四组关键词》 盘点2025车圈大事,离不开这
汽车
2026-01-04 22:44
零跑汽车十周年:豪华旗舰MPV D99全球首发!零跑汽车十周年发布会。在杭州盛大
汽车
2026-01-04 22:44
:《车企“靶向治疗”转型病灶,人事调整是手段还是“万能灵药”?》 车企“靶向治
汽车
2026-01-01 14:43
:《“车企起诉电池企业第一案”:23亿索赔背后竟没有赢家?》 “车企起诉电池企
汽车
2025-12-30 00:42
:《车企反腐进入深水区,这“打虎三招”谁更有效?》 车企反腐进入深水区,这“打
2025-12-24 21:41
:《其它车企做“减法”,长城为何偏要做“加法”?》 其它车企做“减法”,长城为
汽车
2025-12-23 20:43
:《车企营销翻车频现,是水平不够还是被流量扭曲了价值观?》 车企营销翻车频现,
2025-12-22 17:42
《鸿蒙星光盛典》照亮“在一起”的心路! 在“数字中国”战略迈入十周年、“十四五”
科技
2025-12-22 17:42
第一页
下一页
乐志聊汽车啊
感谢大家的关注
热门分类
推荐
热榜
军事
NBA
体育
社会
明星八卦
娱乐
财经
科技
汽车
历史
国际
游戏
动漫
公益
搞笑
商业
互联网
数码
国际足球
房产
家居
时尚
科学探索
职场
育儿
股票
教育
影视
情感
热点
中国军情
武器
中国南海
中国足球
亚洲杯
科比
综合体育
CBA
投资
大咖秀
外汇
创业
风口
SUV
豪车
概念车
优惠
新能源
美国
欧洲
朝日韩
俄罗斯
孕期
街拍
婚姻
正能量