藏书网
唠叨哥乱侃的文章
已有手机品牌暂停下一代旗舰项目 一看就是旗舰机销量不行,不然,原材料涨价,你旗舰
科技
2026-02-03 17:57
鄂尔多斯一汽车高速撞电线杆后解体这速度感觉也不是特别快,瞬间起火解体这奔驰怎么这
社会
2026-02-03 14:59
候补抢到票的概率并不高,40%多的概率,你还要把希望放在发车前一天吗?实际上,抢
社会
2026-02-03 10:56
即便前4个不是广告,Ai的趋势也会取代搜索引擎,毕竟Ai会总结呀,我是很少打开浏
科技
2026-02-02 16:56
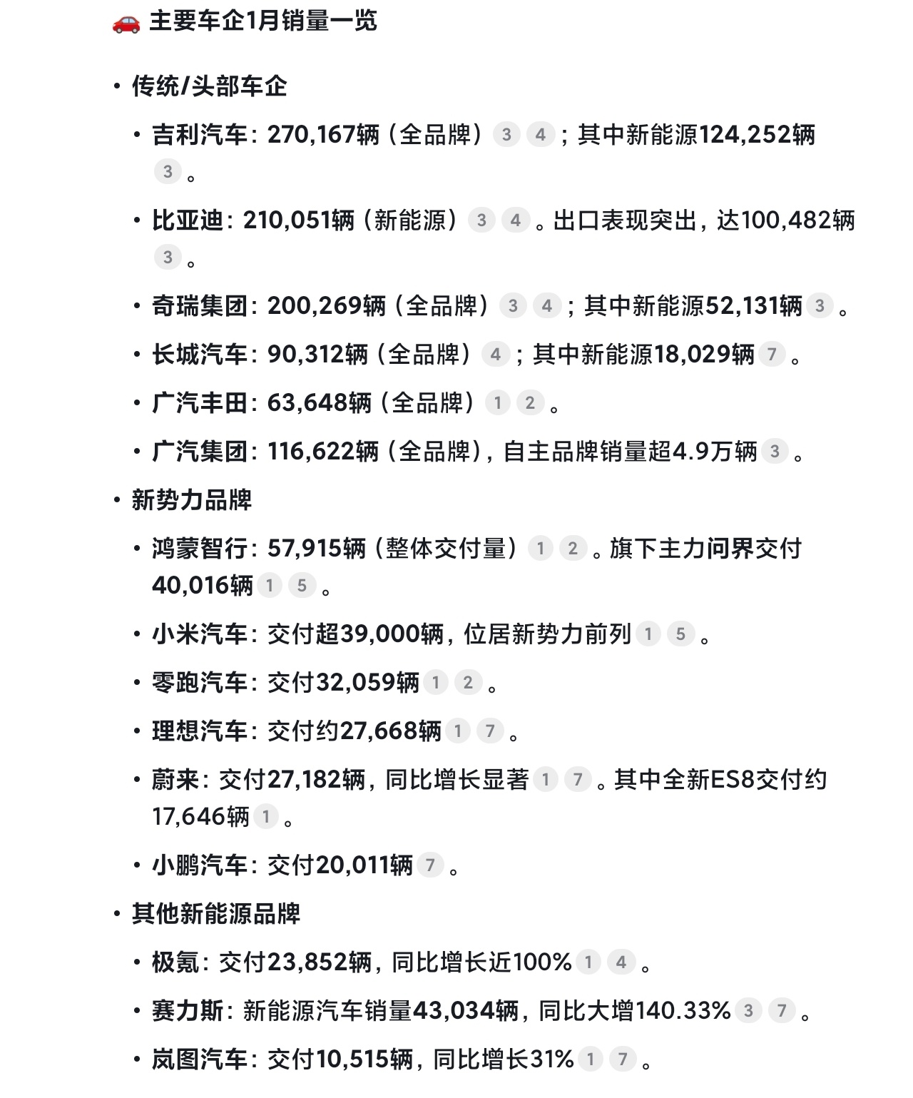
2026年1月车企销量,新势力里面鸿蒙第一,小米第二,传统车企里面,吉利第一,比
汽车
2026-02-02 11:56
爱泼斯坦案文件爱泼斯坦的卷宗公布了,超过350万页文件、2000段视频、18万张
国际
2026-02-02 10:58
王小卤鸡爪被曝发霉变质虎皮凤爪是先高温炸透再真空锁鲜的,生产线本身很难让霉菌存活
2026-01-31 09:56
微信里面捐也就算了,还发到微博上,然后拉踩米系博主,这群人吃死者流量,真没底线
社会
2026-01-30 16:55
买车因品牌遭拉踩被吐口水部分车企雇佣网络水军,通过大V诋毁、AI规模化攻击、伪装
汽车
2026-01-30 11:00
华熙生物董事长回应让人活到120岁这估计是顺着马斯克的话来说的,脑机接口能解决癌
2026-01-30 11:56
红米Turbo5发布会 2000档的手机竞争越来越激烈,Turbo 5 Max,
科技
2026-01-29 20:56
曝金晨交通事故监控截图没伤到人,如果不是酒驾没必要让助理顶包呀,快一年了才爆出来
娱乐
2026-01-29 18:55
宝马所有车型将启用新logo取消中间银色金属突出部分,整体更加的扁平简洁,夯还是
汽车
2026-01-29 10:55
存储芯片涨价千元手机减产今年估计还要大幅涨价,2000元以内档位是重灾区,换手机
科技
2026-01-29 10:57
印度坠毁飞机机上人员全遇难印度过去10年坠毁了超100架,2020-2025年有
国际
2026-01-28 14:54
她用AI给大山孩子拍了一张未来的照片17年能改变什么?能让一个曾经在板房里接过爱
社会
2026-01-28 18:55
黄仁勋现身深圳吃牛肉火锅一点架子没有,与民同乐的感觉,他可是身价千亿美元,为了来
财经
2026-01-28 14:54
团播不得浓妆艳抹过度磨皮美颜美颜的本质是欺骗,而且还获取了利益,平台靠这些赚擦边
娱乐
2026-01-28 14:54
iPhone5S更新系统升级之后巨卡,不升级又没有软件用,对手机要求低的人,还有
科技
2026-01-27 14:51
支付宝集福5亿都没人参加了吧这怎么才300万?
科技
2026-01-27 14:51
第一页
下一页
唠叨哥乱侃
感谢大家的关注
热门分类
推荐
热榜
军事
NBA
体育
社会
明星八卦
娱乐
财经
科技
汽车
历史
国际
游戏
动漫
公益
搞笑
商业
互联网
数码
国际足球
房产
家居
时尚
科学探索
职场
育儿
股票
教育
影视
情感
热点
中国军情
武器
中国南海
中国足球
亚洲杯
科比
综合体育
CBA
投资
大咖秀
外汇
创业
风口
SUV
豪车
概念车
优惠
新能源
美国
欧洲
朝日韩
俄罗斯
孕期
街拍
婚姻
正能量