藏书网
海瑶看科技的文章
江苏:我们不是散装江苏:都给我改名为苏服办进行政务办理各市:好的,我们在图标里前
科技
2026-01-31 20:30
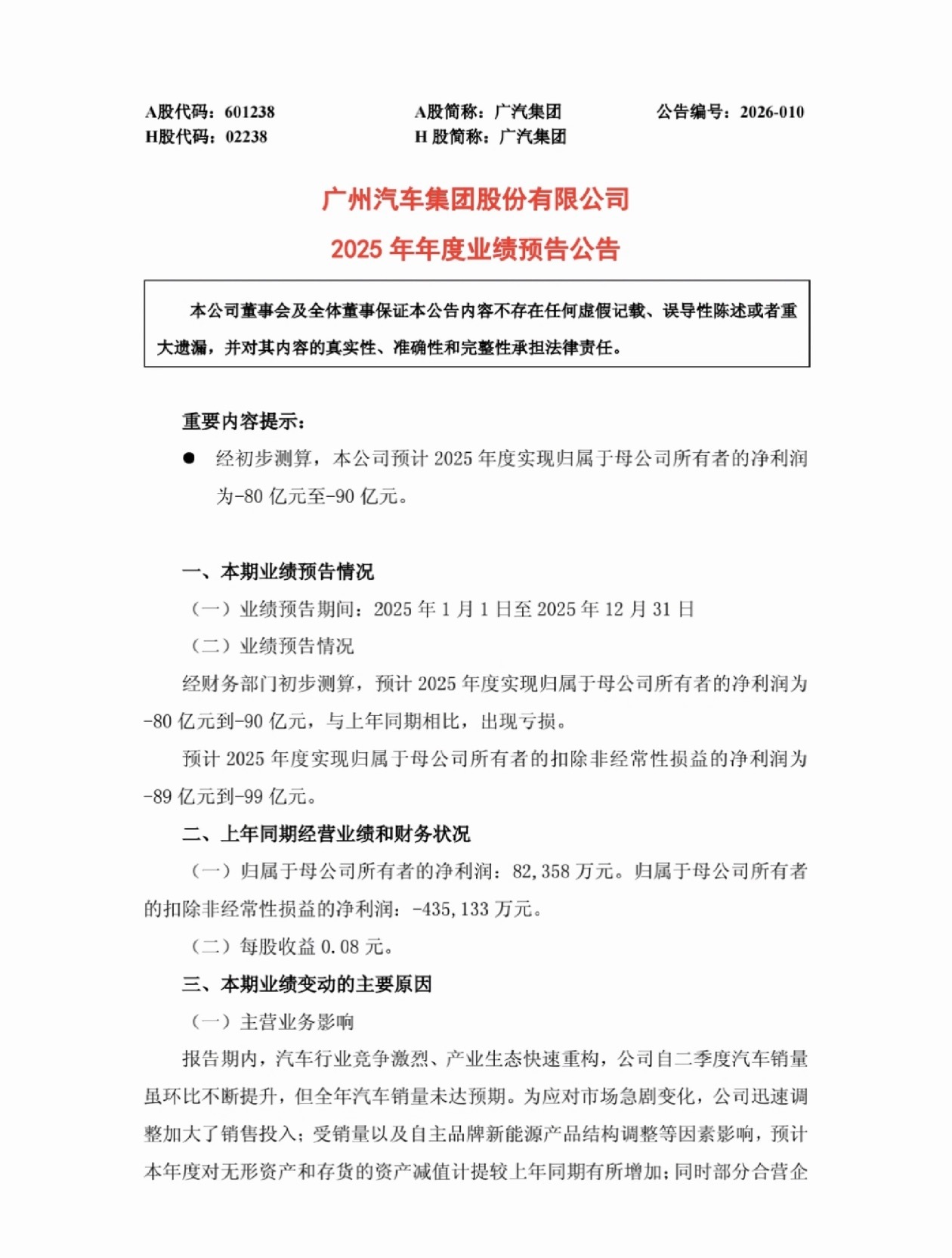
广汽2025年真的是亏成麻花了,2025全年净利润预计为-80亿至-90亿元。不
财经
2026-01-31 19:30
好东西,负一屏停车提醒升级,可以添加停车位图片,自动上传云端并识别车位信息要不下
科技
2026-01-31 18:30
买了个比奇堡居民玩偶,网友叫它“陈奕迅”。这头发有那么一丝丝相似,丑萌丑萌的
2026-01-31 17:31
荣耀笔记本今年也会用B390和B370核显,对应的Ultra X9 388H到U
科技
2026-01-31 16:30
新春水印来了,我喜欢第一个
科技
2026-01-30 23:30
周五了,吃点好的
2026-01-30 22:30
2025年全球手机出货12.5亿部,前十份额手机厂商,苹果第一、三星第二,小米第
科技
2026-01-30 14:30
给各位当嘴替来了 北京·北京荣耀终端有限公司
2026-01-30 10:31
屏幕除了色彩等基础需求外,屏幕内置防窥和屏幕AR抗反射,谁更能代表用户更进一步需
科技
2026-01-30 09:30
作为消费者,去年支持了多台新能源汽车,享界S9增程版、理想i8以及小米SU7 M
汽车
2026-01-29 23:30
小菜园,来一发
2026-01-29 22:30
红米Turbo5 Max价格出来了,还可以吧
科技
2026-01-29 19:29
荣耀今年居然搞了小年夜团圆饭,20个城市举办。可以报个名,要不我报个济南场
科技
2026-01-29 19:30
做我们这个工作的,老是喜欢盯着数码产品看,这次东哥送的是OPPO A6L和WIK
科技
2026-01-29 16:29
拿出我的MagicPad3 Pro更新一下,PC级应用新增和WPS体验优化,去年
科技
2026-01-29 16:30
荣耀新机首月销量破40万台 官方数据,荣耀WIN系列首销当月销量突破40万台,比
科技
2026-01-29 13:30
今年春节小客车上高速免费9天,从2月15日到2月23日,农历腊月二十八到正月初七
汽车
2026-01-29 12:30
荣耀超大电池路线贯彻到底,除了现有的WIN系列和Power系列外,下一代X系列也
科技
2026-01-29 09:30
Apple Creator Studio上架了,可能是有史以来苹果出过的最良心的
科技
2026-01-28 23:30
第一页
下一页
海瑶看科技
感谢大家的关注
热门分类
推荐
热榜
军事
NBA
体育
社会
明星八卦
娱乐
财经
科技
汽车
历史
国际
游戏
动漫
公益
搞笑
商业
互联网
数码
国际足球
房产
家居
时尚
科学探索
职场
育儿
股票
教育
影视
情感
热点
中国军情
武器
中国南海
中国足球
亚洲杯
科比
综合体育
CBA
投资
大咖秀
外汇
创业
风口
SUV
豪车
概念车
优惠
新能源
美国
欧洲
朝日韩
俄罗斯
孕期
街拍
婚姻
正能量