🥳分享25年五一的9日游行程,主打关西小众城市景点
✨关西这片,大阪、京都、奈良、神户都玩过几次了
✨一直想去纪伊半岛的和歌山片区,还种草了鸟取和天桥立,所以利用关西广域周游券特种兵了一圈
-
🗺️行程主要分成了两大部分
1️⃣纪伊半岛的和歌山片区:和歌山+白滨+纪伊胜浦和熊野古道
👉海景+泡温泉,非常值得! 这里的温泉都是正经温泉,还都是海边温泉
✨我只安排了4天很赶,推荐5-6天(我是因为酒店太贵节省一点住宿,加上想多利用广域周游券,所以安排的特种兵)
📍白滨:海边风景很美
📍纪伊胜浦:温泉酒店太过难忘,这里主要玩熊野古道,我们只是浅尝辄止一小段徒步路线、参观神社和瀑布,并不是专门去徒步
-
2️⃣京都周边辐射:鸟取、天桥立、琵琶湖
👉这几个地方适合从京都出发一日游,关西广域周游券包含鸟取和天桥立,且往返一趟就能回本,因此被我加入了行程
📍鸟取:属于中国地方的山阴地区,以沙丘+海岸线为特色,强烈推荐
📍天桥立:被称为海之京都,一条沙洲把大海分成两半,登山缆车很有趣
📍琵琶湖:距离京都很近,俯瞰湖
-
✨京都和大阪主要作为游玩的落脚点
✨京都终于去了哲学之道和永观堂,荣升我心目中京都第1️⃣
-
✈️行程
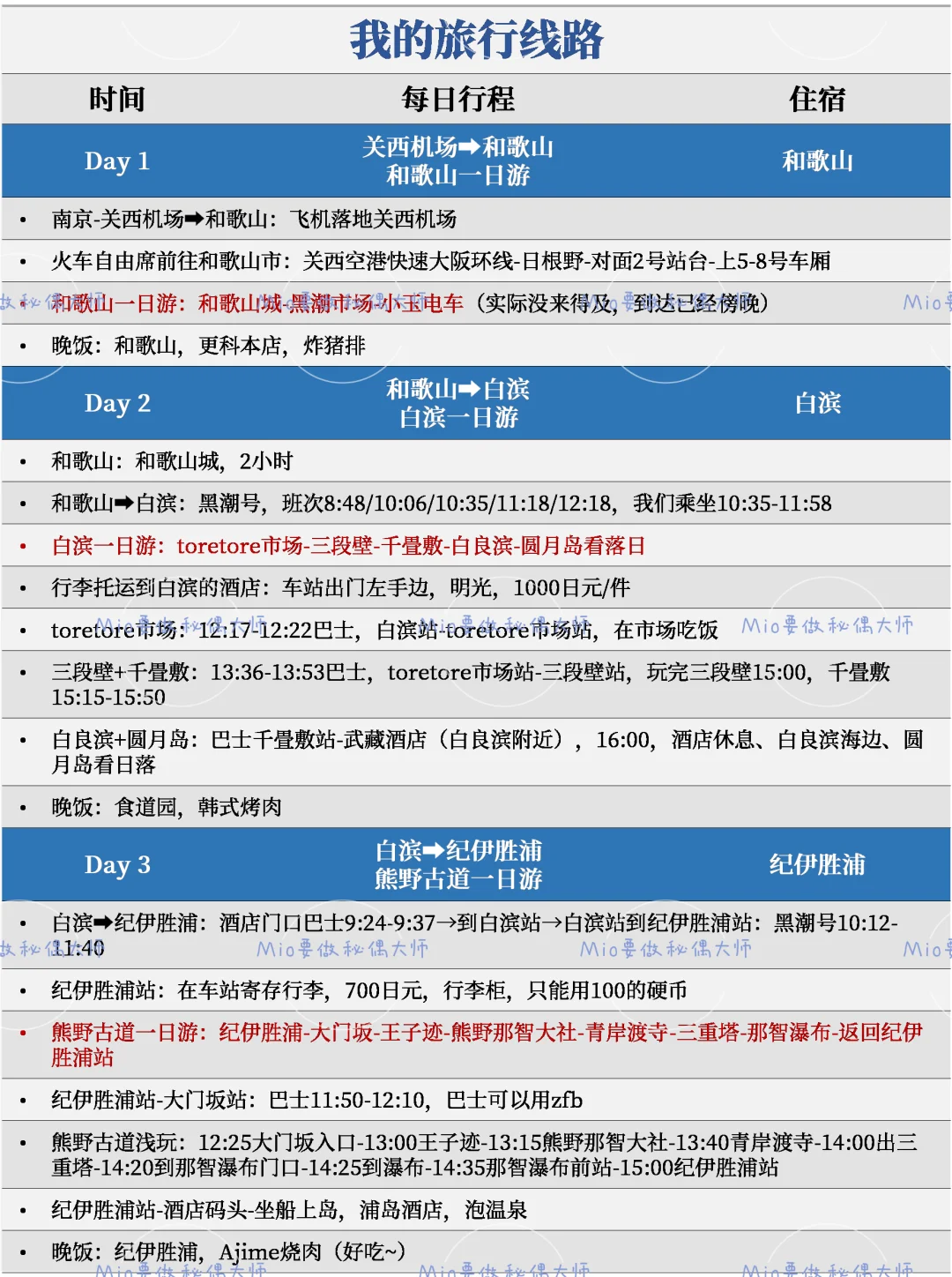
Day1 落地关西机场-和歌山,和歌山一日游(只玩了和歌山城)
Day2 和歌山-白滨,白滨一日游
Day3 白滨-纪伊胜浦,熊野古道一日游
Day4 纪伊胜浦半日游,纪伊胜浦-京都
Day5 京都-鸟取,鸟取一日游
Day6 京都-天桥立,天桥立一日游
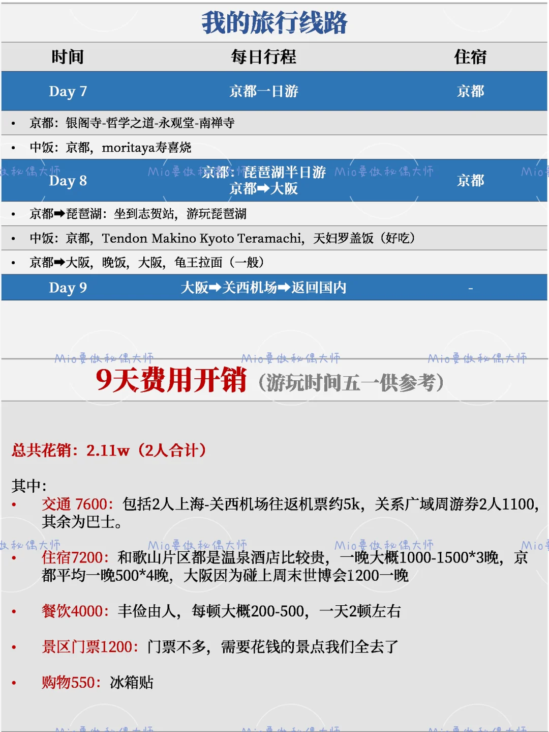
Day7 京都一日游,主要玩永观堂附近
Day8 京都-琵琶湖,下午去大阪
Day9 关西机场返回
-
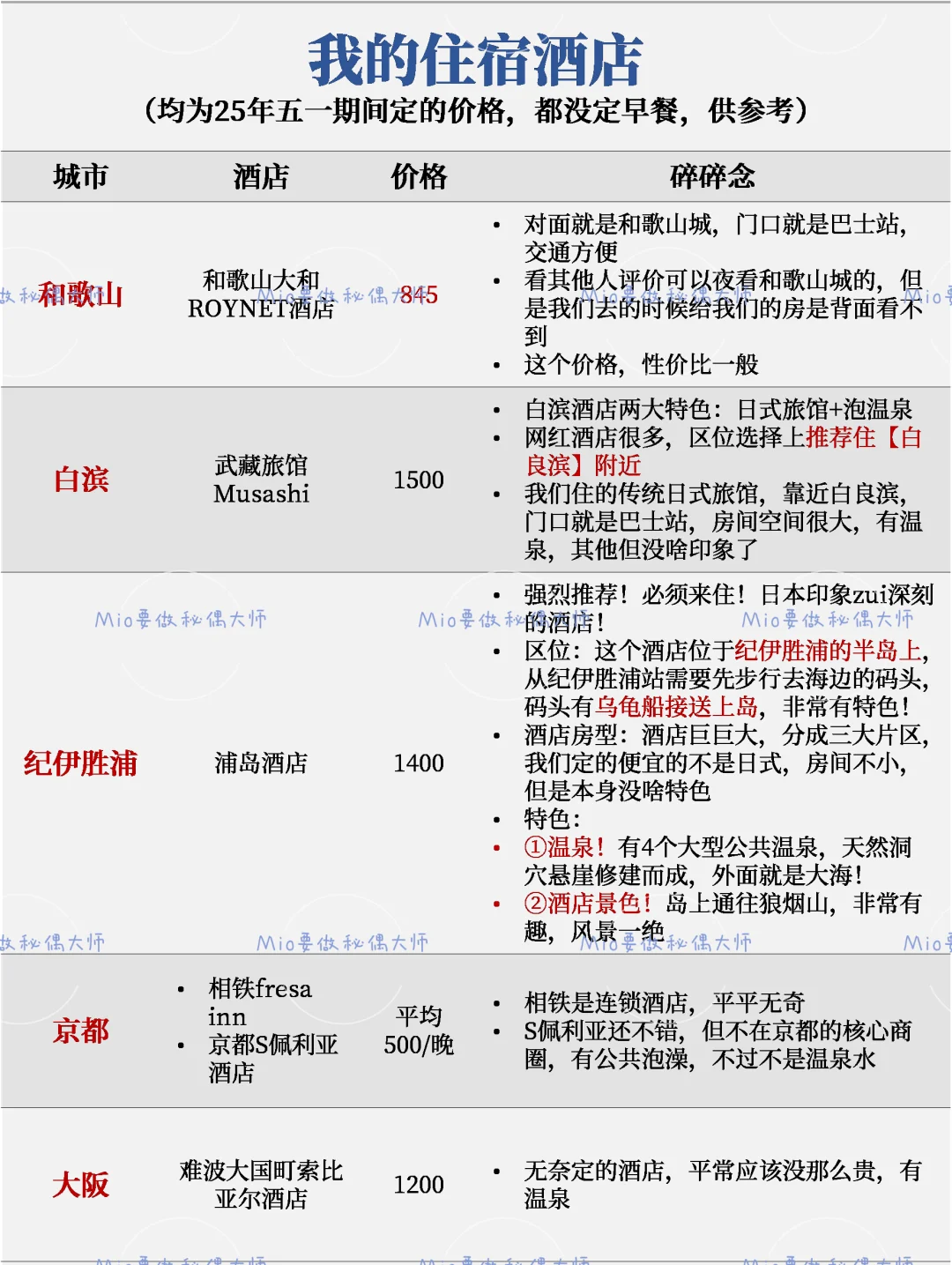
🏨住宿:p6
✨和歌山不要吝啬钱啦,温泉酒店住上
✨特别推荐纪伊胜浦的浦岛酒店❗️
-
🍓美食
😀这次是做了功课去吃的
🍡纪伊胜浦的烧肉很好吃
🍡京都的鳗鱼饭、寿喜烧、炸牛排、天妇罗不错,都没踩雷!
🍡大阪的拉面一般,怎么兜兜转转还是觉得一兰拉面好吃…
-
🤔关西周边城市景观主要就是这些啦,都是略小众但是超级值得的风景,绕了一圈可作参考
❗️各个城市的攻略,以及相关交通、美食后续持续更新😀

















