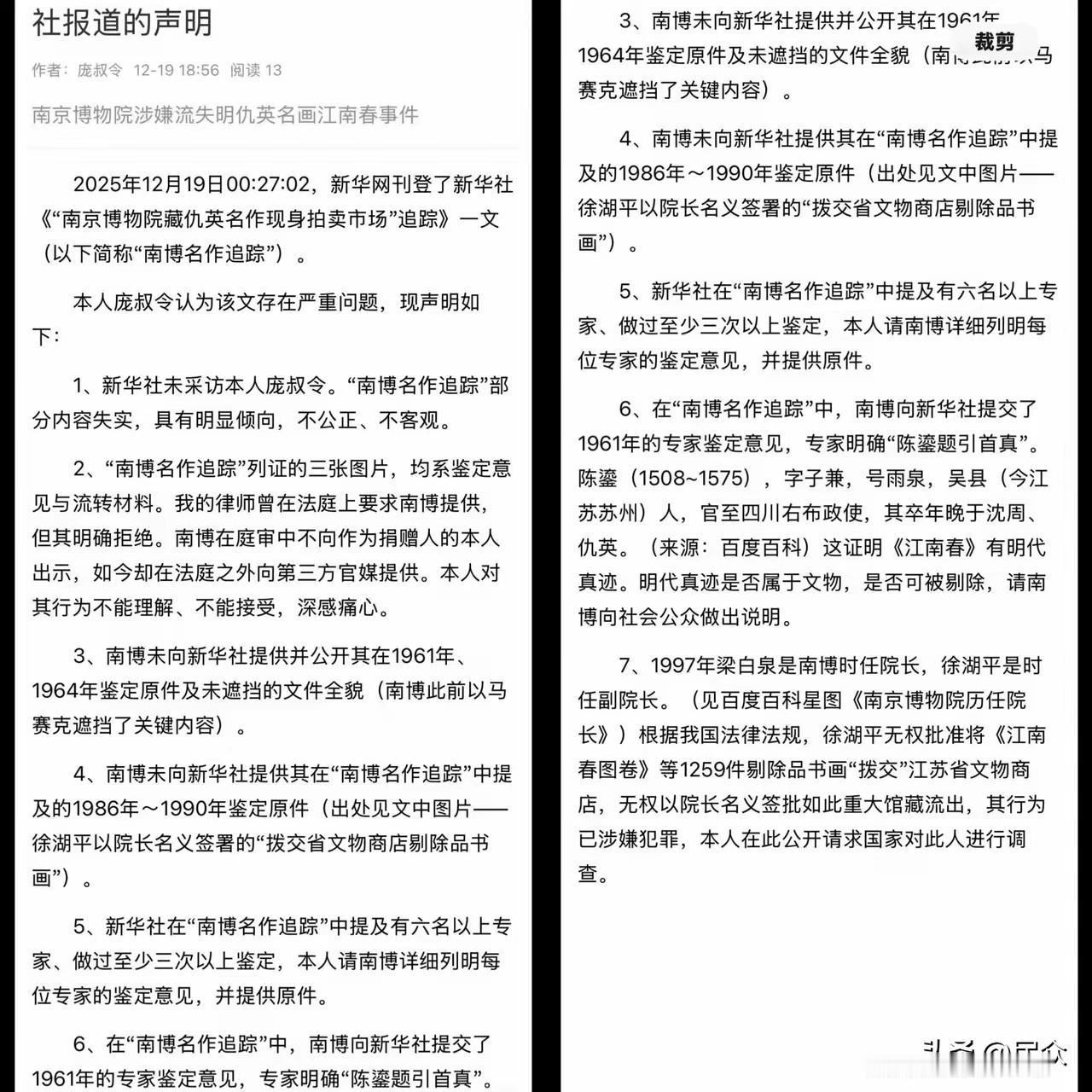
庞家这次是真的急眼了,直接跟新华社硬刚! 不到24小时就回击,这效率,这力度,一般人真不敢。 人家就抓住一点往死里锤:你说采访了,采访谁了?根本没见过面,这报道的屁股是不是坐歪了? 最让人看不懂的是南博的操作。法庭上要证据,藏着掖着像防贼;媒体一来,鉴定书给得那叫一个痛快。 合着法律还没有闪光灯管用?既然鉴定意见里都承认有“明代真迹”,凭什么说踢就踢? 庞家指名道姓要求查梁白泉、徐平湖,这是把身家性命都押上了。 这水,深不见底啊。有些所谓“权威”的声音,在逻辑硬伤面前,恐怕也没那么硬气。

庞家这次是真的急眼了,直接跟新华社硬刚! 不到24小时就回击,这效率,这力度,一般人真不敢。 人家就抓住一点往死里锤:你说采访了,采访谁了?根本没见过面,这报道的屁股是不是坐歪了? 最让人看不懂的是南博的操作。法庭上要证据,藏着掖着像防贼;媒体一来,鉴定书给得那叫一个痛快。 合着法律还没有闪光灯管用?既然鉴定意见里都承认有“明代真迹”,凭什么说踢就踢? 庞家指名道姓要求查梁白泉、徐平湖,这是把身家性命都押上了。 这水,深不见底啊。有些所谓“权威”的声音,在逻辑硬伤面前,恐怕也没那么硬气。

猜你喜欢
【16评论】【13点赞】
【14评论】【6点赞】
【3评论】【5点赞】
作者最新文章
热门分类
社会TOP
社会最新文章