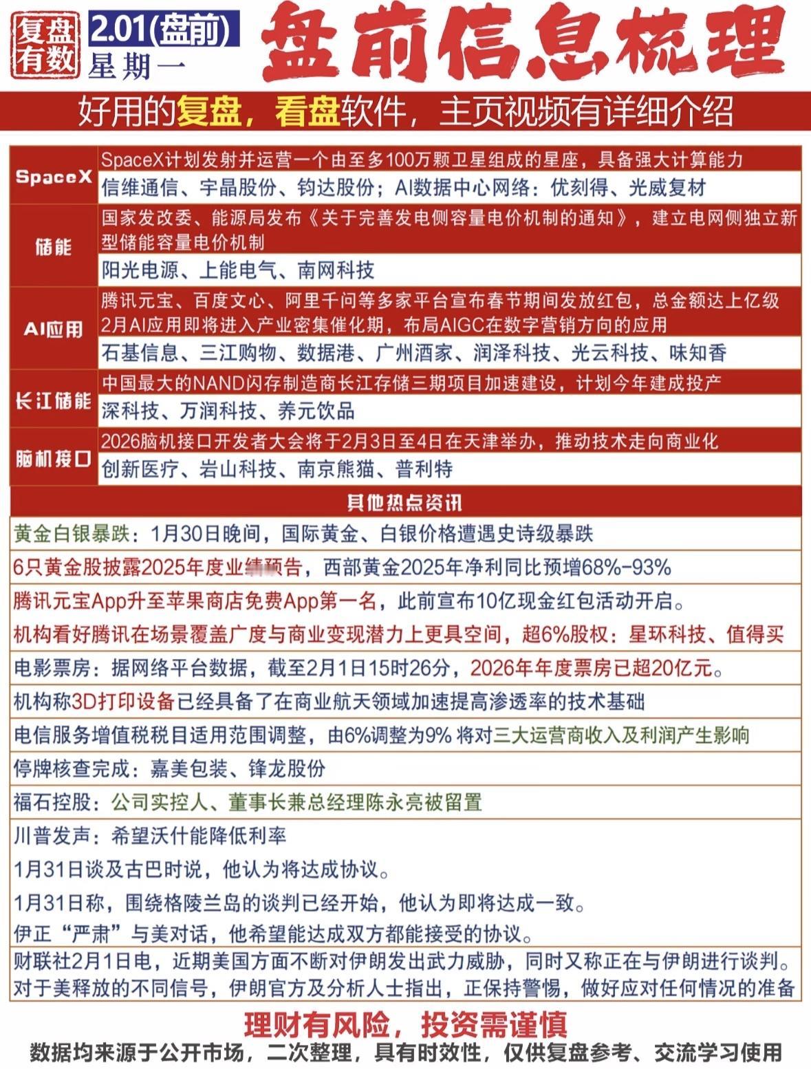
周末商业航天利好堆积,下周会起舞吗?1、SpaceX申请部署百万颗卫星,欲建轨道AI数据中心网络。优质轨道和频谱资源有限。谁先大规模部署,谁就掌握了实际使用权和话语权,所以,咱们不能落后!2、美“毅力”号火星车在火星表面首次完成人工智能规划的行驶任务;3、推动我国未来产业发展不断取得新突破,未来产业就是商业航天、人工智能、量子通信、脑机接口等方向;4、我国计划向日地引力平衡L5点发射“
刀已磨好,瞄准的不只是短期涨跌。周末扒了一堆资料,越看越明白——商业航天、
【1评论】【2点赞】
周末商业航天利好堆积,下周会起舞吗?1、SpaceX申请部署百万颗卫星,欲建轨道AI数据中心网络。优质轨道和频谱资源有限。谁先大规模部署,谁就掌握了实际使用权和话语权,所以,咱们不能落后!2、美“毅力”号火星车在火星表面首次完成人工智能规划的行驶任务;3、推动我国未来产业发展不断取得新突破,未来产业就是商业航天、人工智能、量子通信、脑机接口等方向;4、我国计划向日地引力平衡L5点发射“
猜你喜欢
【1评论】【2点赞】
【9评论】【8点赞】
【1评论】【4点赞】
【2评论】【1点赞】
【1点赞】
作者最新文章
热门分类
体育TOP
体育最新文章