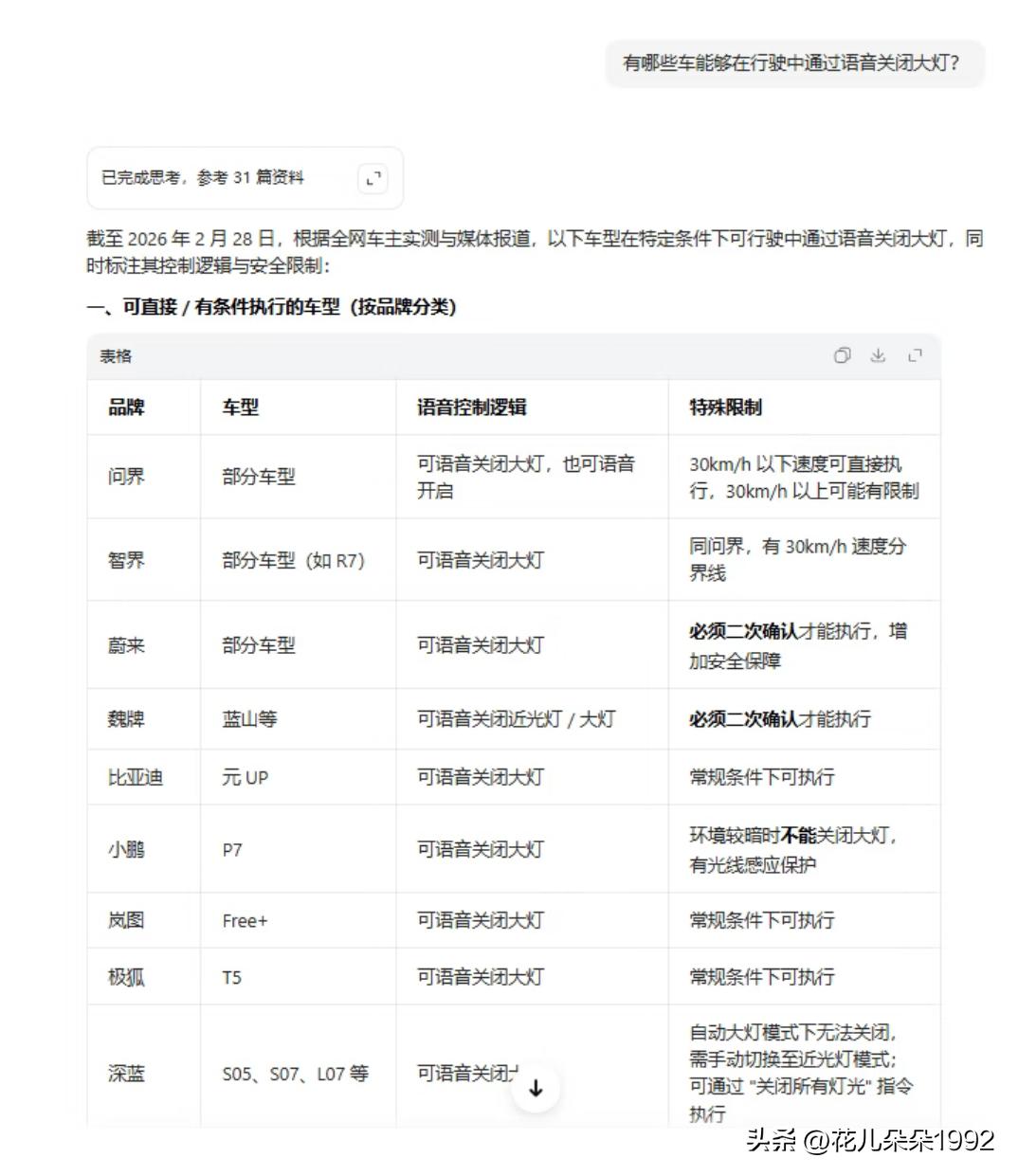
还有多少车型可以语音关闭大灯? 不问不知道,一问AI真吓一跳!很多品牌车型好像都可以通过特定的语音指令触发,都能语音直接关闭大灯,还有部分车的部分车型在特定情况下也能语音控制大灯。 也不知道这种BUG能通过云端快速修复,如果可以建议车企们赶紧行动起来,毕竟和安全相关的事儿不能掉以轻心。


还有多少车型可以语音关闭大灯? 不问不知道,一问AI真吓一跳!很多品牌车型好像都可以通过特定的语音指令触发,都能语音直接关闭大灯,还有部分车的部分车型在特定情况下也能语音控制大灯。 也不知道这种BUG能通过云端快速修复,如果可以建议车企们赶紧行动起来,毕竟和安全相关的事儿不能掉以轻心。


作者最新文章
热门分类
汽车TOP
汽车最新文章