藏书网
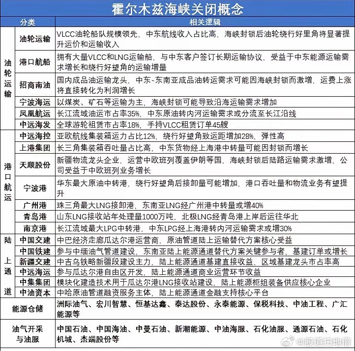
伊朗直言,不会让一滴石油流出。从中东向中国运输石油的油轮运费已经翻倍。霍尔木兹海
晓凡说商业
2026-03-04 00:07:22
伊朗直言,不会让一滴石油流出。从中东向中国运输石油的油轮运费已经翻倍。霍尔木兹海峡概念股
0
阅读:11
晓凡说商业
感谢大家的关注
作者最新文章
1
伊朗直言,不会让一滴石油流出。从中东向中国运输石油的油轮运费已经翻倍。霍尔木兹海
2
美伊战争受伤害最大的是大A股民,这两天大部分散户亏损约10%,如果再不反弹亏损2
3
据外界估计,伊朗无人机库存在8万架以上,其中主要型号为见证者-136无人机,也就
4
3月3日,当地时间晚间,以色列出动多达100余架战机,扑向伊朗首都德黑兰。投下了
5
整个中东只有黎巴嫩和也门没有美军基地。伊朗没有什么强大的盟友可以支持。其他国家不
6
中国石油再次连续涨停,自2007年上市以来,18年里仅有过3次连板。第一次发生在
7
3月2日周二市场个股舆情热度:①地缘冲突/(军工、油气等)-美和以色列袭击伊.朗
8
股票技术分析形态——“扩散三角形”反转的图解说明。核心要点:1. 形态特征与名称
9
盘前精选:石油化工:洲际油气,准油股份,山东墨龙,金牛化工,兴化股份军工:雷科防
10
马克龙称法国将扩充核武库的规模。马克龙在讲话中警告说,自 2020 年以来,“我
热门分类
推荐
热榜
军事
NBA
体育
社会
明星八卦
娱乐
财经
科技
汽车
历史
国际
游戏
动漫
公益
搞笑
商业
互联网
数码
国际足球
房产
家居
时尚
科学探索
职场
育儿
股票
教育
影视
情感
热点
中国军情
武器
中国南海
中国足球
亚洲杯
科比
综合体育
CBA
投资
大咖秀
外汇
创业
风口
SUV
豪车
概念车
优惠
新能源
美国
欧洲
朝日韩
俄罗斯
孕期
街拍
婚姻
正能量
财经
TOP
1
李嘉诚果断大规模抛售英国资产,可能是已经嗅到了不同寻常的危机感!刚刚官宣,长
2
3月3日,全天封板复盘。
3
金螳螂老板朱兴良的含金量还在上升,当年恒大暴雷时,被恒大坑了整整82个亿,本以为
4
不得不佩服,中国的战略眼光,真的太超前了。中东一乱,油价狂飙,全球都在慌,唯独
5
突发,比特币第一个倒下!以色列宣布袭击伊朗!此时此刻比特币已经跳水5%;
6
每股3.88元的股价居然有着每股高达12.83元的净资产、6.72元的未分配利润
7
一位退休老行长令人彻悟的话:100万的现金,每个月花4200,要20年才能还完
8
银行行长说:“100万的现金,每个月花4200,要20年才能还完,而100万的
9
去年去今年的对比
10
同事炒股有多固执?20000股上海建工,2.9元的成本,眼瞅着涨到3.15元了,
财经
最新文章
1
3月4日,A股这些板块值得重点关注!!!美以伊冲突持续,霍尔木兹海峡关闭,全
2
昨晚欧美股市全线下挫,欧洲股市集体暴跌,并已连续两个交易日,美伊冲突对股市影响的
3
3月3日,全天封板复盘。
4
不得不佩服,中国的战略眼光,真的太超前了。中东一乱,油价狂飙,全球都在慌,唯独
5
3月2日,不少网友反馈北京银行积存金业务出现较大系统BUG,页面价格一度显示1.
6
3月2日金价已经失控了3月2日这天,金价再破12万/公斤大关,100克大金镯
7
不得不佩服,中国的战略眼光,还是很敏锐的。中东一打仗,石油运输就不稳。很多国家都
8
现在行情变化特别快,如果你手里有三四十万现金,没买房、也没做别的投资,正纠结钱该
9
【华宝基金回应:#前员工举报华宝基金存在频繁老鼠仓##前员工华宝基金领导逼下属
10
金饰克价涨到1642元这张图好真实没买黄金前天天盼世界和平,买了之后巴不得天天有