硝烟过后,谁将展示真正的实力?
答案一,存储,佰维今天迫不及待就亮剑了,一月二月大卖,其他江波,聚辰等都会不甘落后,
答案二,燃气轮机,北M缺电是铁板钉钉的事实,燃气轮机,变压器这些全都是刚需,恰好这几天又休息,休息过后仍然会起跑。
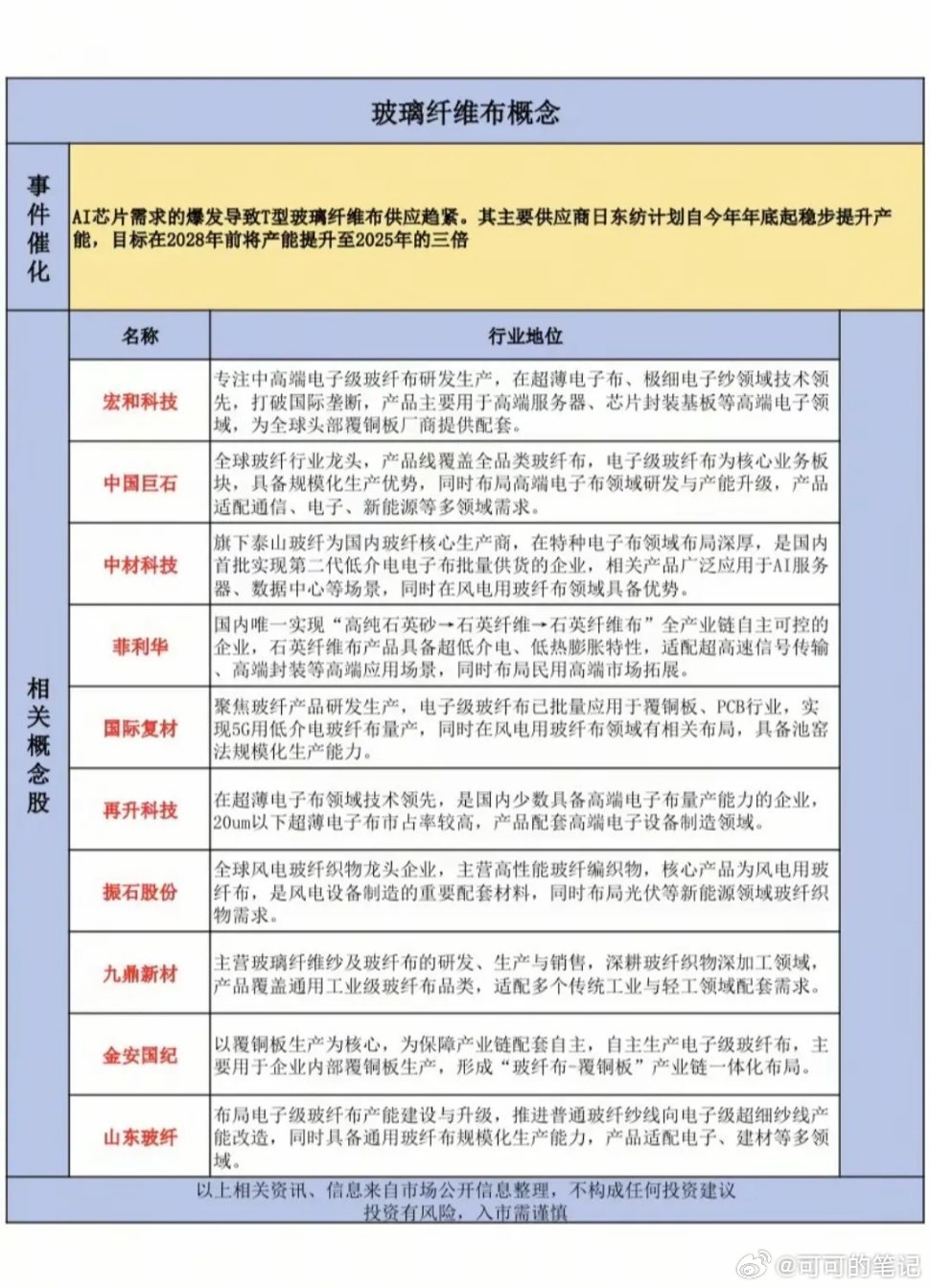
答案三,Ai上游材料,电子布,光纤光缆,树脂,钻针 仍然会供不应求,AI的瓶颈在算力,这个瓶颈短时间之内根本解决不了,所以仍然会紧缺。
答案四,商业航天,迫在眉睫的要抢占星轨,这个问题会以前所未见的力度来解决所有障碍,所以决心力度都是空前的,现在的蹲下只为以后的跳起。
答案五,各种稀缺的小金属,因为AI以及芯片以及商业航天还有军工,各种加大力度的建设,这些都会越来越稀有而珍贵!
答案六,国产替代,芯片半导体各环节的国产替代如火如荼,相信每天都会有新技术突破!
所以别悲观,机会都是D出来的!a股A股财经




