藏书网
2026年最大的投资机会藏在哪里?五大涨价主线谁在真金白银地受益?
盛世阿博
2026-03-09 10:27:16
2026年最大的投资机会藏在哪里?五大涨价主线谁在真金白银地受益?
0
阅读:0
盛世阿博
感谢大家的关注
作者最新文章
1
想进场或抄底的人,最好等到下午两点半之后的行情走势。每天有两个时间点比较重要:一
2
我给你用最实用、最容易看懂的方式,把股票见底、见顶的核心信号一次性讲全,不绕弯、
3
股票投资能不能稳定赚钱,就四件事:第一,看得懂。连公司是干嘛的、盈利靠什么、行业
4
建议将8小时工作制缩短为7小时7小时工作制也是对劳动者身心健康的温柔守护。长期高
5
父亲回应9岁女孩埃及霸气维权父亲的回应,也为家庭教育写下了最好的注脚。真正的养育
6
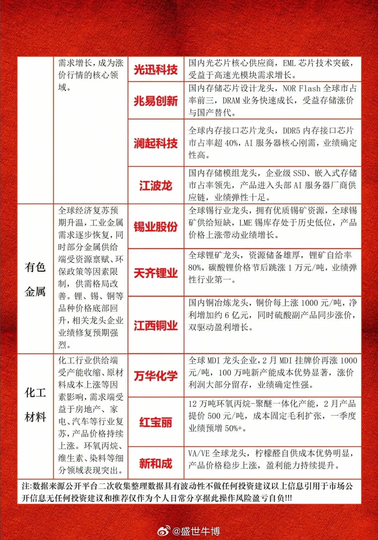
2026年最大的投资机会藏在哪里?五大涨价主线谁在真金白银地受益?
7
苯乙烯:从“产能地狱”到“黄金时代”,谁能抓住这波逆袭红利?
8
周末A股消息面冰火两重天!重磅会议释放的中长期改革利好接连落地,可外围黑天鹅却扎
9
商业航天 | 星载FPGA/SOC芯片,6条真龙(收藏版)星载芯片是卫星算力核心
10
月薪8千快递员夫妻坚持带娃务工有人不解,八千块的收入,在大城市养一家三口太过拮据
热门分类
推荐
热榜
军事
NBA
体育
社会
明星八卦
娱乐
财经
科技
汽车
历史
国际
游戏
动漫
公益
搞笑
商业
互联网
数码
国际足球
房产
家居
时尚
科学探索
职场
育儿
股票
教育
影视
情感
热点
中国军情
武器
中国南海
中国足球
亚洲杯
科比
综合体育
CBA
投资
大咖秀
外汇
创业
风口
SUV
豪车
概念车
优惠
新能源
美国
欧洲
朝日韩
俄罗斯
孕期
街拍
婚姻
正能量
财经
TOP
1
为何中国不能一下把美债全卖了?就这么说吧,中国今天敢全抛售,明天中美就有可能开战
2
不得不佩服,中国的战略眼光,真的太超前了。中东一乱,油价狂飙,全球都在慌,唯独
3
3月9日,全天封板复盘。
4
3月10日,全天封板复盘。
5
这是真幸存者偏差,但保险公司就没有这么幸运了
6
我只知道有截图流出,原来起因是这个
7
我终于理解为啥有钱人只吃一小块了普通人其实应该小心富人
8
到底了,该涨了
9
3月6日,全天封板复盘。
10
一位退休老行长令人彻悟的话:100万的现金,每个月花4200,要20年才能花完。
财经
最新文章
1
福布斯富豪榜中美差距不仅体现在上榜人数的数量上,更在个体富豪财富的质量上。美
2
穷鬼汉堡华莱士正式宣布退市,不过也不用担心,华莱士只是关店,不是倒闭了,大家还
3
马云曾语出惊人:“告诉大家一个坏消息,未来三年到五年内,全世界的经济,中国的经济
4
3月10日,全天封板复盘。
5
A股全线上涨重返4100点,超4500股红盘,明天还会涨吗?现在已经收盘了,指数
6
为何中国不能一下把美债全卖了?就这么说吧,中国今天敢全抛售,明天中美就有可能开战
7
3月10号今天金价有点离谱了早上8点的行情,伦敦金这会儿直接冲5123美元
8
为何中国不能一下把美债全卖了?就这么说吧,中国今天敢全抛售,明天中美就有可能开战
9
一位退休老行长令人彻悟的话:100万的现金,每个月花4200,要20年才能花完。
10
今晚2.5亿股民要超级兴奋了!!你知道是为什么吗?就在刚刚,证券市场传来2个重磅