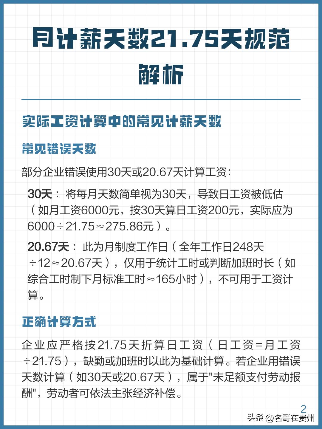
2026工资新规落地!你的加班费、到手工资要变了 打工人,先别划走!问你个扎心的问题:春节加班,你拿对3倍工资了吗? 是不是每次请假扣钱、周末加班算钱,你都感觉像在做“糊涂账”,只能财务说多少就是多少?2026年,国家出手给咱们撑腰了! 两大工资新政彻底终结“算薪黑匣子”,看完这篇文章,赶紧算算你是不是被少发钱了! 第一把火:全国统一“21.75天”,加班费终于算清了! 以前最怕啥?最怕2月只有28天,请假扣钱却按30天算,怎么算怎么亏!今年人社部明确,全国统一执行21.75天的月计薪天数。别看这只是个数字,这直接是你的“日薪标尺”。不管你当月实际天数多少,算加班费、请假扣款、甚至未休年假补偿,全得按这个基数来!比如你月薪8000,日薪就是8000÷21.75≈367.8元。如果国庆加班没拿到3倍?用这个公式一套,立马知道被坑了多少! 第二把火:最低工资暴涨,这波红利你吃到了吗? 不仅是算薪更公平,钱包更是直接“增肥”!2026年一开年,多省最低工资就迎来“跳涨”。上海直接飙到2740元/月,稳坐头把交椅;江苏、浙江也不含糊,直接干到2660元/月。像安徽、西藏等地,涨幅更是超过260元。这意味着什么?对于基层的保安、保洁、快递小哥,还有拿底薪+提成的销售来说,到手收入实打实多出两三百块! 别小看这两百块,这是一个月的生活费,是国家给低收入群体发的“最硬核红包”! 第三重深意:涨工资不只是为了你,是为了让钱流动起来! 你以为国家只是单纯想让你日子好过点?格局打开!把计薪天数定死,把最低工资抬高,背后的棋局叫“提振消费”。只有咱们基层打工人的钱包鼓了,权益稳了,才敢去夜市撸串、周末逛商场。这不仅是一笔经济账,更是一笔民生账。以前企业可能靠克扣加班费、压低底薪过日子,2026年开始,这种“歪脑筋”行不通了! 这是国家在逼着企业把通过技术进步赚来的红利,分一部分到咱们手里。 最后问一句: 你所在的城市最低工资涨了多少?拿起计算器,按21.75天算算,你上个月的加班费给够了吗? 别自己憋着!赶紧转发这条视频到公司群,@你的同事一起算,守住钱袋子,从较真开始! (作者申明:本文内容取材于网络,综合整理自人社部官网、广州市人民政府门户网站、东方财富网及各地人社部门公开发布的2026年最新政策数据。)


