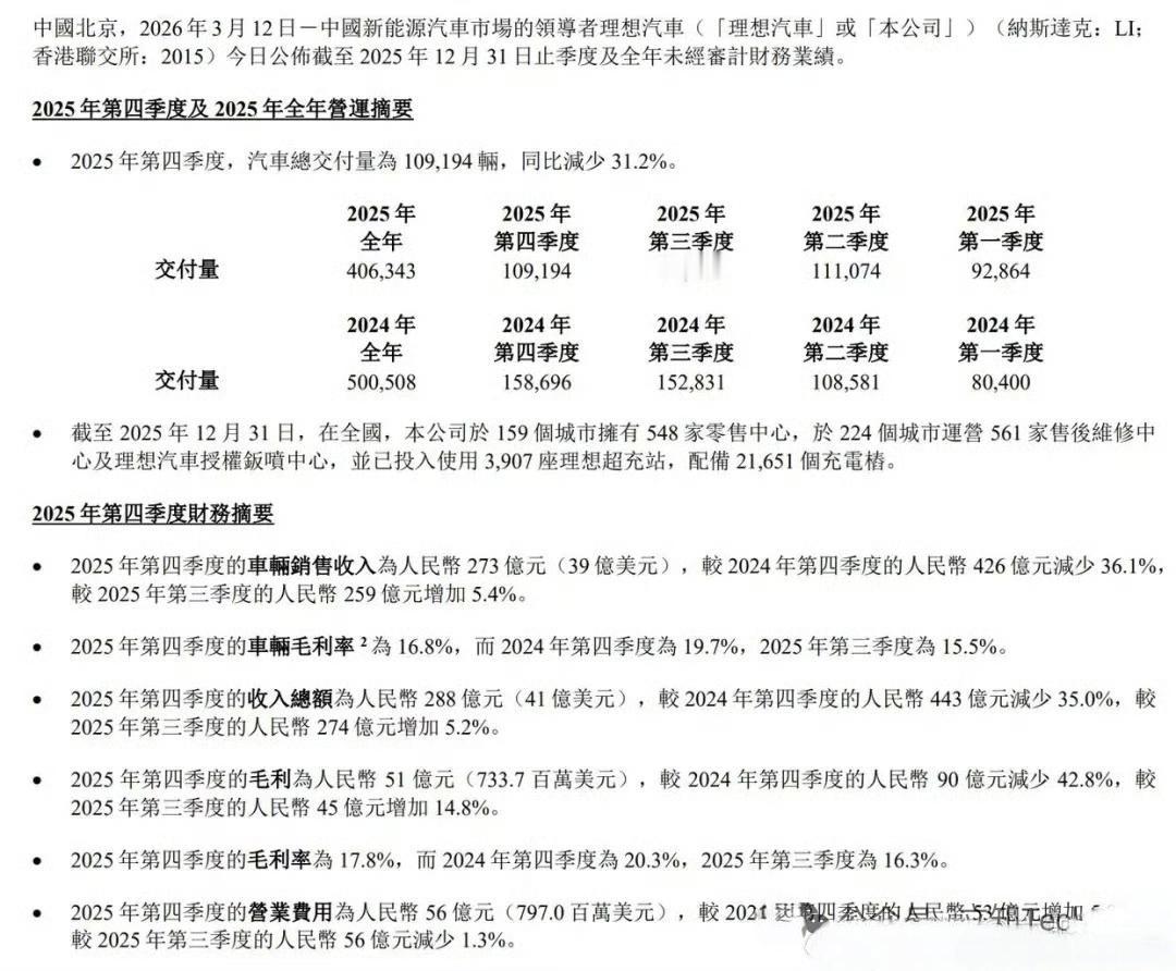
理想汽车发布2025全年财报 帮你们整理一下理想汽车近三年的财务表现: ✔2023年: 是理想的巅峰之年,历史最佳财务表现。 营收:1,238.5亿元 净利润:118.1亿元(2022年为净亏损20.3亿元) 交付量:37.6万辆 2023年是理想最好的一年,也是业内首家实现年度盈利的中国造车新势力。 ✔2024年:销量巅峰之年。 营收:1,445亿元(同比+16.6%) 净利润:80亿元(同比-31.9%) 交付量:50.05万辆(同比+33.1%) 现金储备:1,128亿元 理想汽车的2024年是交付上的巅峰之年,一年卖了50万辆,但是利润降了不少,毛利率从22.2%降至20.5%。 ✔2025年:竞争激烈的一年。 营收:1123亿元(同比-22%) 净利润:11.24亿元(同比-86%) 交付量:40.63万辆 现金储备:1012亿元 2025年的毛利率为18.7%,而2024年为20.5%,今年也是竞争加剧的一年了。【来自懂车帝车友圈】
