藏书网
政杰聊商业的文章
龙华红山莱蒙水榭春天5期147平4栋A单元高楼层1345万成交,单价9.1万。去
房产
2026-01-06 17:00
香蜜湖深业中城211平3楼2834万成交,单价13.4万。法拍,3楼,这套房原购
房产
2026-01-06 15:00
董宇辉有多牛?2025年与辉同行直播销售额233.97亿,员工240人不到。永辉
财经
2026-01-06 14:59
蛇口太子湾有一个新盘交付了,招商的瑞玺。很早之前去看过,我记得之前价格是看海10
房产
2026-01-06 04:00
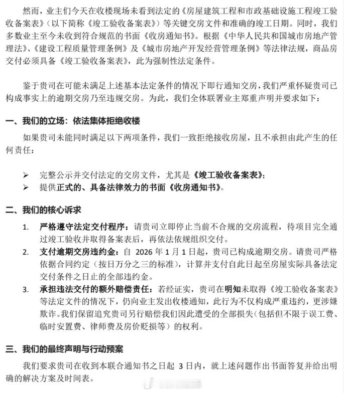
深圳近期好几个交房的新盘都遭遇业主拒收。质量用料不行且实际交付和宣传图有差距,所
房产
2026-01-06 04:00
深圳前海新地标一丹中心,已经封顶了。全是曲线设计,流线感。深圳
房产
2026-01-06 04:00
深圳北站中洲迎玺还没交房,就已经有业主迫不及待挂盘想卖了。原价卖,那增值税23万
房产
2026-01-05 16:03
刚看了下南山赤湾124平的1978琅玥湾出租1.3-1.5万租金。看码头景观,当
房产
2026-01-05 16:03
明年春节前企鹅岛将进驻2万名员工。二期三期也在同步建设中,等到2028年二期全部
房产
2026-01-05 16:03
龙华木屋烧烤商铺,153平500万刚成交,月租金33800元,已经开了10多年了
房产
2026-01-05 16:02
香蜜湖一号御园58号别墅350平,1.28亿成交。 深圳
房产
2026-01-05 11:00
深圳蛇口太子湾美高梅酒店,今年6月份开业。298间全景客房,位置就在深圳K11隔
2026-01-05 11:00
南山后海招商玺即将推出1栋2单元100多套房。总高42层,3梯3户,面积为188
房产
2026-01-05 16:03
刚看了侨香村12月份的成交记录,成交了8套,面积段都是90平左右。价格分别是69
房产
2026-01-04 15:57
前海润峯府110平1290万成交,单价11.7万,中楼层。差不多原价卖的,也很厉
房产
2026-01-03 15:57
今天外地大V又拉了5个大巴车的购房团去了宝安沙井。项目今天不对外开放,只接带团购
房产
2026-01-03 15:56
龙华红山印刚交房,立马就有业主卖,79平715万。涨价100万卖,是因为这里是深
房产
2026-01-03 11:58
南山二手房真实成交信息分享2025.12.23-12.29深铁懿府一期118平1
房产
2026-01-02 13:56
北上广深跨年夜地铁客流,广州新高。“跨年”,其实是在用不同的方式对抗生活的“碎片
社会
2026-01-02 02:57
富贵迷人眼的macau。我的日常plog 澳门
2026-01-02 02:58
第一页
下一页
政杰聊商业
感谢大家的关注
热门分类
推荐
热榜
军事
NBA
体育
社会
明星八卦
娱乐
财经
科技
汽车
历史
国际
游戏
动漫
公益
搞笑
商业
互联网
数码
国际足球
房产
家居
时尚
科学探索
职场
育儿
股票
教育
影视
情感
热点
中国军情
武器
中国南海
中国足球
亚洲杯
科比
综合体育
CBA
投资
大咖秀
外汇
创业
风口
SUV
豪车
概念车
优惠
新能源
美国
欧洲
朝日韩
俄罗斯
孕期
街拍
婚姻
正能量